电脑桌面
添加小米粒文库到电脑桌面
安装后可以在桌面快捷访问

早产儿极低出生体重儿护理查房记录VIP免费

早产儿极低出生体重儿护理查房记录_第1页
1/6
早产儿极低出生体重儿护理查房记录_第2页
2/6
早产儿极低出生体重儿护理查房记录_第3页
3/6
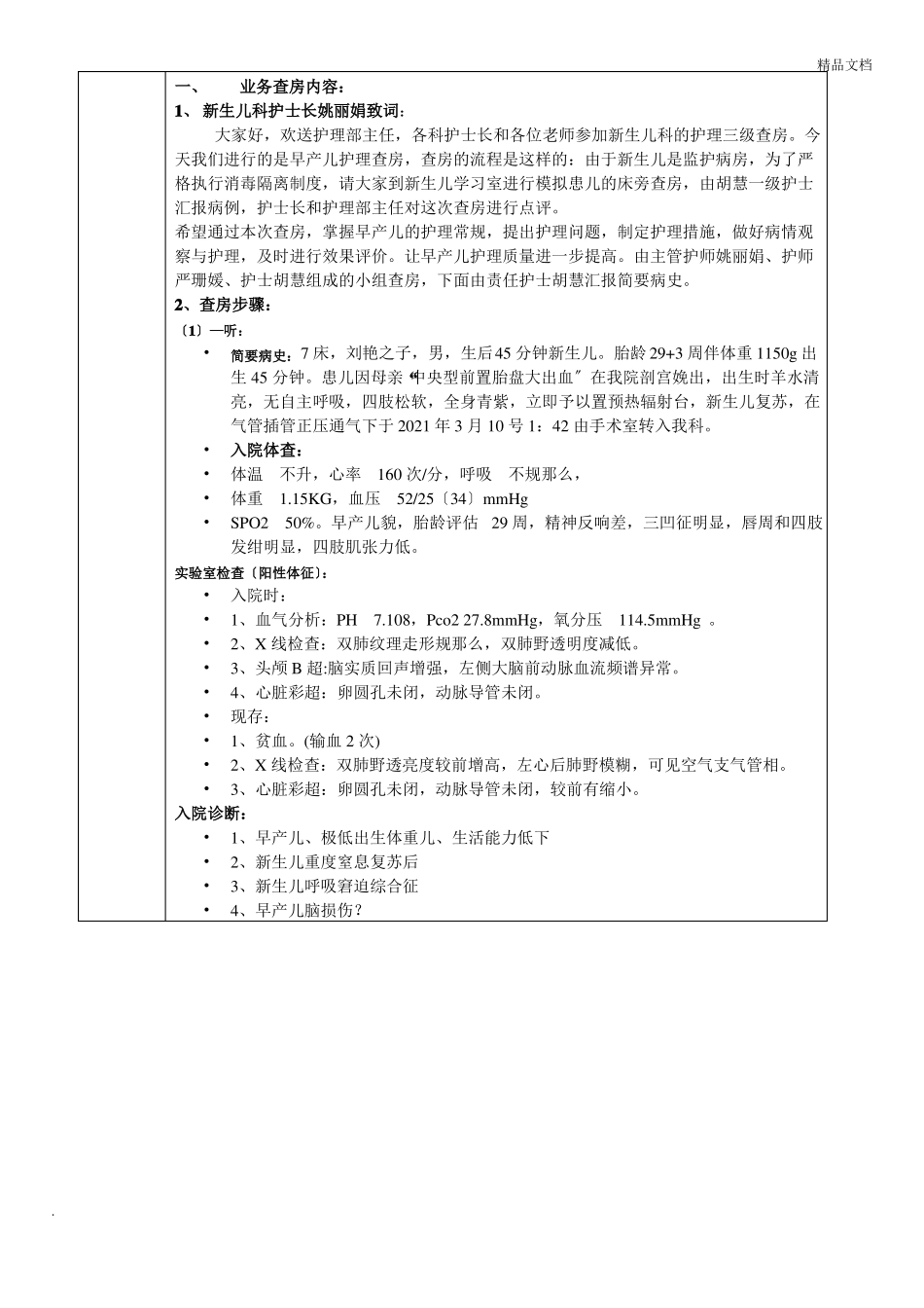
精品文档2021年护理部业务查房记录科室查房形式查房病例参加人员考核人员新生儿科教学查房早产儿护理查房日期患者姓名查房护士2021年4月22日刘X之子记录人:欧梅湘床号:7床一级护士胡慧二级护士严珊媛三级护士姚丽娟儿科片区一、二级护士各一名刘文峰副主任护师、朱慧娟副主任护师、戴可蓉主管护师、.精品文档一、业务查房内容:1、新生儿科护士长姚丽娟致词:大家好,欢送护理部主任,各科护士长和各位老师参加新生儿科的护理三级查房。今天我们进行的是早产儿护理查房,查房的流程是这样的:由于新生儿是监护病房,为了严格执行消毒隔离制度,请大家到新生儿学习室进行模拟患儿的床旁查房,由胡慧一级护士汇报病例,护士长和护理部主任对这次查房进行点评。希望通过本次查房,掌握早产儿的护理常规,提出护理问题,制定护理措施,做好病情观察与护理,及时进行效果评价。让早产儿护理质量进一步提高。由主管护师姚丽娟、护师严珊媛、护士胡慧组成的小组查房,下面由责任护士胡慧汇报简要病史。2、查房步骤:〔1〕—听:•简要病史:7床,刘艳之子,男,生后45分钟新生儿。胎龄29+3周伴体重1150g出生45分钟。患儿因母亲“中央型前置胎盘大出血〞在我院剖宫娩出,出生时羊水清亮,无自主呼吸,四肢松软,全身青紫,立即予以置预热辐射台,新生儿复苏,在气管插管正压通气下于2021年3月10号1:42由手术室转入我科。•入院体查:•体温不升,心率160次/分,呼吸不规那么,•体重1.15KG,血压52/25〔34〕mmHg•SPO250%。早产儿貌,胎龄评估29周,精神反响差,三凹征明显,唇周和四肢发绀明显,四肢肌张力低。实验室检查〔阳性体征〕:•入院时:•1、血气分析:PH7.108,Pco227.8mmHg,氧分压114.5mmHg。•2、X线检查:双肺纹理走形规那么,双肺野透明度减低。•3、头颅B超:脑实质回声增强,左侧大脑前动脉血流频谱异常。•4、心脏彩超:卵圆孔未闭,动脉导管未闭。•现存:•1、贫血。(输血2次)•2、X线检查:双肺野透亮度较前增高,左心后肺野模糊,可见空气支气管相。•3、心脏彩超:卵圆孔未闭,动脉导管未闭,较前有缩小。入院诊断:•1、早产儿、极低出生体重儿、生活能力低下•2、新生儿重度窒息复苏后•3、新生儿呼吸窘迫综合征•4、早产儿脑损伤?.精品文档治疗情况:1、“头孢匹胺〞抗感染2、“维生素K1〞预防出血3、“氨溴索〞改善呼吸4、补液维持内环境稳定等对症支持治疗5、肺泡外表活性物质改善肺透明膜病6、病情稳定后护脑治疗病情变化的观察重点:•1.严密观察生命体征,神志,面色,皮肤弹性,颜色,肌张力,腹部及肠鸣音,进奶,大小便等全身情况。•2、密切观察有无呼吸暂停现象。•3、皮肤完整性•4、保持输液管道通畅,注意输液的速度、量,尤其是特殊药物,并观察药物的疗效及不良反响。•护理问题:•1、清理呼吸道无效,低效型呼吸形态,有窒息的危险:与呼吸系统发育不成熟有关•2、有体温改变的危险:与极低出生体重儿体温调节中枢发育不完善有关•3、有感染的风险:与免疫功能缺乏及皮肤黏膜屏障功能差有关•4、营养失调:与低于机体需要量,摄入缺乏及吸收功能差有关。•5、潜在并发症:呼吸暂停,坏死性小肠炎,颅内出血,肺透明膜病,核黄疸,呼吸机相关性肺炎•6、疼痛:与各种诊疗和护理操作有关•护理目标:•不发生潜在并发症•呼吸平稳,维持正常血氧分压•维持正常体温•补充机体营养所需量•住院期间不发生院感护理措施:•1严密观察病情•监测生命体征,密切观察口唇、面色、神志,四肢肌张力,大小便的情况,并及时记录。•2、维持有效呼吸•仰卧时垫肩垫,防止颈部弯曲,呼吸道梗阻•遵医嘱呼吸机辅助通气,加强呼吸道清洁护理•如遇呼吸暂停给予拍打足底,托背,刺激皮肤•肺泡外表活性物质的应用及配合•3、维持患儿正常体温•予置暖箱保温•保持室内环境在26°C左右,湿度60%-70%,暖箱温度根据体温体重调节在32-34度,湿度保持在65%-75%左右•各项治疗,护理操作集中进行•暴露操作应在辐射床保暖下进行•4、保证营养供应•合理喂养,给予早产儿配方奶喂养•吸吮力差和吞咽困难、不协调者予鼻饲和肠外营养•.••••••精品文档•5、...

1、当您付费下载文档后,您只拥有了使用权限,并不意味着购买了版权,文档只能用于自身使用,不得用于其他商业用途(如 [转卖]进行直接盈利或[编辑后售卖]进行间接盈利)。
2、本站所有内容均由合作方或网友上传,本站不对文档的完整性、权威性及其观点立场正确性做任何保证或承诺!文档内容仅供研究参考,付费前请自行鉴别。
3、如文档内容存在违规,或者侵犯商业秘密、侵犯著作权等,请点击“违规举报”。

碎片内容

早产儿极低出生体重儿护理查房记录

您可能关注的文档

确认删除?
VIP
微信客服
  • 扫码咨询
会员Q群
  • 会员专属群点击这里加入QQ群
客服邮箱
回到顶部