电脑桌面
添加小米粒文库到电脑桌面
安装后可以在桌面快捷访问

陕西省会计基础试题VIP免费

陕西省会计基础试题_第1页
1/18
陕西省会计基础试题_第2页
2/18
陕西省会计基础试题_第3页
3/18
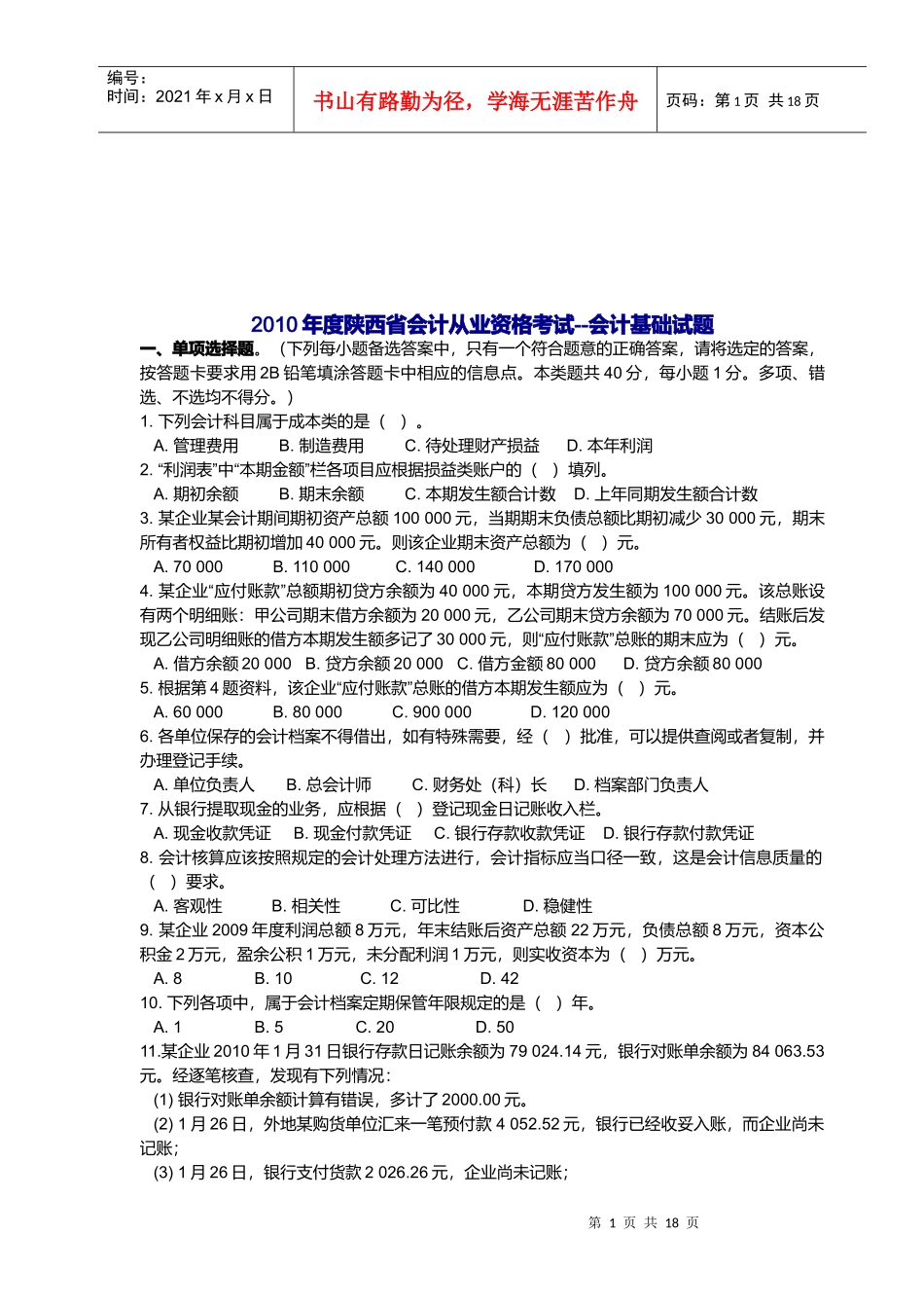
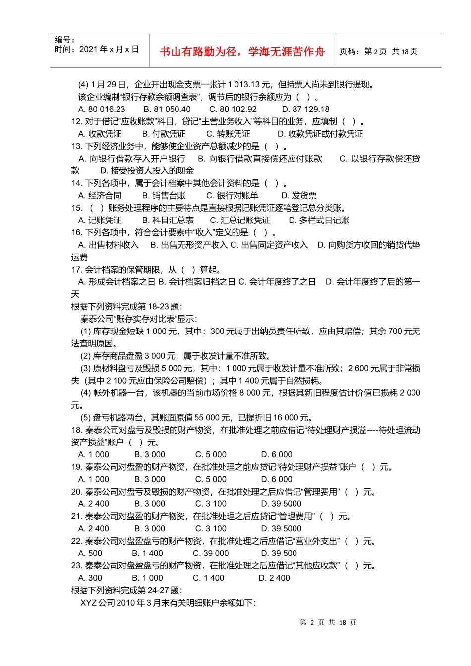
第1页共18页编号:时间:2021年x月x日书山有路勤为径,学海无涯苦作舟页码:第1页共18页2010年度陕西省会计从业资格考试--会计基础试题一、单项选择题。(下列每小题备选答案中,只有一个符合题意的正确答案,请将选定的答案,按答题卡要求用2B铅笔填涂答题卡中相应的信息点。本类题共40分,每小题1分。多项、错选、不选均不得分。)1.下列会计科目属于成本类的是()。A.管理费用B.制造费用C.待处理财产损益D.本年利润2.“”“”利润表中本期金额栏各项目应根据损益类账户的()填列。A.期初余额B.期末余额C.本期发生额合计数D.上年同期发生额合计数3.某企业某会计期间期初资产总额100000元,当期期末负债总额比期初减少30000元,期末所有者权益比期初增加40000元。则该企业期末资产总额为()元。A.70000B.110000C.140000D.1700004.“”某企业应付账款总额期初贷方余额为40000元,本期贷方发生额为100000元。该总账设有两个明细账:甲公司期末借方余额为20000元,乙公司期末贷方余额为70000元。结账后发现乙公司明细账的借方本期发生额多记了30000“”元,则应付账款总账的期末应为()元。A.借方余额20000B.贷方余额20000C.借方金额80000D.贷方余额800005.根据第4“”题资料,该企业应付账款总账的借方本期发生额应为()元。A.60000B.80000C.900000D.1200006.各单位保存的会计档案不得借出,如有特殊需要,经()批准,可以提供查阅或者复制,并办理登记手续。A.单位负责人B.总会计师C.财务处(科)长D.档案部门负责人7.从银行提取现金的业务,应根据()登记现金日记账收入栏。A.现金收款凭证B.现金付款凭证C.银行存款收款凭证D.银行存款付款凭证8.会计核算应该按照规定的会计处理方法进行,会计指标应当口径一致,这是会计信息质量的()要求。A.客观性B.相关性C.可比性D.稳健性9.某企业2009年度利润总额8万元,年末结账后资产总额22万元,负债总额8万元,资本公积金2万元,盈余公积1万元,未分配利润1万元,则实收资本为()万元。A.8B.10C.12D.4210.下列各项中,属于会计档案定期保管年限规定的是()年。A.1B.5C.20D.5011.某企业2010年1月31日银行存款日记账余额为79024.14元,银行对账单余额为84063.53元。经逐笔核查,发现有下列情况:(1)银行对账单余额计算有错误,多计了2000.00元。(2)1月26日,外地某购货单位汇来一笔预付款4052.52元,银行已经收妥入账,而企业尚未记账;(3)1月26日,银行支付货款2026.26元,企业尚未记账;第2页共18页第1页共18页编号:时间:2021年x月x日书山有路勤为径,学海无涯苦作舟页码:第2页共18页(4)1月29日,企业开出现金支票一张计1013.13元,但持票人尚未到银行提现。“”该企业编制银行存款余额调查表,调节后的银行余额应为()。A.80016.23B.81050.40C.80102.92D.87129.1812.“”“”对于借记应收账款科目,贷记主营业务收入等科目的业务,应填制()。A.收款凭证B.付款凭证C.转账凭证D.收款凭证或付款凭证13.下列经济业务中,能够使企业资产总额减少的是()。A.向银行借款存入开户银行B.向银行借款直接偿还应付账款C.以银行存款偿还贷款D.接受投资人投入的现金14.下列各项中,属于会计档案中其他会计资料的是()。A.经济合同B.销售台账C.银行对账单D.发货票15.()账务处理程序的主要特点是直接根据记账凭证逐笔登记总分类账。A.记账凭证B.科目汇总表C.汇总记账凭证D.多栏式日记账16.“”下列各项中,符合会计要素中收入定义的是()。A.出售材料收入B.出售无形资产收入C.出售固定资产收入D.向购货方收回的销货代垫运费17.会计档案的保管期限,从()算起。A.形成会计档案之日B.会计档案归档之日C.会计年度终了之日D.会计年度终了后的第一天根据下列资料完成第18-23题:“”秦泰公司账存实存对比表显示:(1)库存现金短缺1000元,其中:300元属于出纳员责任所致,应由其赔偿;其余700元无法查明原因。(2)库存商品盘盈3000元,属于收发计量不准所致。(3)原材料盘亏及毁损5000元,其中:1000元属于收发计量不准所致;2600元属于非常损失(其中2100元应由保险公司赔偿);其中1400元属于自然损耗。(4)帐外机器一台,该机器的当前市...

1、当您付费下载文档后,您只拥有了使用权限,并不意味着购买了版权,文档只能用于自身使用,不得用于其他商业用途(如 [转卖]进行直接盈利或[编辑后售卖]进行间接盈利)。
2、本站所有内容均由合作方或网友上传,本站不对文档的完整性、权威性及其观点立场正确性做任何保证或承诺!文档内容仅供研究参考,付费前请自行鉴别。
3、如文档内容存在违规,或者侵犯商业秘密、侵犯著作权等,请点击“违规举报”。

碎片内容

陕西省会计基础试题

您可能关注的文档

精华资料店+ 关注
实名认证
内容提供者

大量教育教学资料

确认删除?
VIP
微信客服
  • 扫码咨询
会员Q群
  • 会员专属群点击这里加入QQ群
客服邮箱
回到顶部