电脑桌面
添加小米粒文库到电脑桌面
安装后可以在桌面快捷访问

采购管理培训及管理制度绝对经典VIP免费

采购管理培训及管理制度绝对经典_第1页
1/13
采购管理培训及管理制度绝对经典_第2页
2/13
采购管理培训及管理制度绝对经典_第3页
3/13
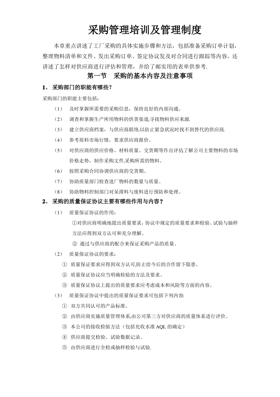
采购管理培训及管理制度本章重点讲述了工厂采购的具体实施步骤和方法,包括准备采购订单计划,整理物料清单和文件、发出采购订单、签定协议发及对合同进行跟踪等内容,还讲述了怎样对供应商进行评估和管理,并给了邮实用的表单供参考.第一节采购的基本内容及注意事项1、采购部门的职能有哪些?采购部门的职能主要包括:(1)及时掌握所需要的采购信息,保持良好的内部沟通。(2)调查和掌握生产所用物料的供货渠道,寻找物料供应来源.(3)建立供应商档案,与供应商联络,以防止紧急状况时找不到替代的供应商.(4)参考原料市场行情,要求供应商报价。(5)对供应商的供应价格、材料质量、交货期等作出评估,了解公司主要物料的市场价格走势,制作采购文件,采购所需的物料。(6)按照采购合同协调供应商的交货期。(7)协助质量部门检查进厂物料的数量与质量。(8)协助物料控制部门对呆滞料与废料进行预防和处理。2、采购的质量保证协议主要有哪些作用与内容?(1)质量保证协议的作用:①对供应商明确地提出质量要求,协议中规定的质量要求和检验、试验与抽样方法应得到双方认可和充分理解。②通过与供应商的配合来保证采购产品的质量。(2)质量保证协议的要求:①质量保证要求应得到双方认可,防止给今后的合作留下隐患。②质量保证协议应当明确检验的方法及要求。③质量保证协议上提出的质量要求应考虑成本和风险等方面的内容。(3)质量保证协议中提出的质量保证要求可包括下列内容:①双方共同认可的产品标准。②由供应商实施质量管理体系,由公司第三方对供应商的质量体系进行评价。③本公司的接收检验方法(包括允收水准AQL的确定)④供应商提交检验、试验数据记录。⑤由供应商进行全检或抽样检验与试验.⑥检验或试验依据的规程/规范。⑦使用的设备工具和工作条件,明确方法、设备、条件和人员技能方面的规定等。3、降低采购成本的途径有哪些?降低采购成本的途径主要有:(1)寻求更合适的供应商。(2)寻找更可能代替的物料。(3)改善采购技术,比如增加采购数量。(4)改进原有设计.(5)改善储运方法,降低库存(6)实行标准化采购。4、采购程序包括哪些内容?(1)制定并实施控制采购质量的程序,以确保对供应商供应的产品的质量控制。(2)确保供应商准确地理解采购产品的要求。(3)确保向合格的供应商进行采购。应评审每一个供应商提供合格产品的能力.(4)应与供应商达成明确的质量保证协议,就验证方法达成明确的协议,以确保验证结果的统一。(5)应与供应商制定解决质量问题的方法.(6)应保存与接收的产品有关的质量记录和对采购进行控制的有关的质量记录,以利于及时解决和处理有关质量事宜.5、采购工作应如何具体实施?采购工作由四具环节组成,而每个环节又由若干个步骤组成.(1)采购计划计划的目的是根据客户需求及生产能力制订采购计划,做好综合平衡,以便保证物料及时供应,同时降低库存及成本,减少急单.主要环节有:评估订单需求、计算订单容量、制定订单计划。(2)供应商评估供应商评估的目的是满足采购对质量、成本、供应、服务等方面的要求。供应商评估的主要环节有:供应商评估的准备、初选供应商、试制、批量试验、确定供应商名单。(3)采购订单发送订单的目的是为生产部门提供合格的原材料和配件,同时对供应商群体绩效表现进行评价反馈。主要环节有:订单准备、选择供应商、签订合同、合同执行跟踪.(4)采购管理采购管理的主要目的是正确执行企业的采购原则。主要环节有:单据审批,包括计划、评估报告、订单合同、付款审核与批准。6、如何准备采购订单计划?(1)了解市场需求任何一家生产型企业,要想制订较为准确的订单计划,首先必须熟知市场需求计划,从市场需求的进一步分解中制订生产需求计划,再根据年度计划制订季度、月度计划.(2)了解生产需求①为了利于理解生产物料需求,采购计划人员须熟知生产计划工艺常识。②物料需求计划来源于:生产计划、独立需求的预测、物料清单文件、库存文件.(3)准备订单基本资料订单基本资料包括:①订单物料的供应商信息②对同时有多家供应商的物料来说,每个供应商分摊的下单比例,该比例由采购人员进行...

1、当您付费下载文档后,您只拥有了使用权限,并不意味着购买了版权,文档只能用于自身使用,不得用于其他商业用途(如 [转卖]进行直接盈利或[编辑后售卖]进行间接盈利)。
2、本站所有内容均由合作方或网友上传,本站不对文档的完整性、权威性及其观点立场正确性做任何保证或承诺!文档内容仅供研究参考,付费前请自行鉴别。
3、如文档内容存在违规,或者侵犯商业秘密、侵犯著作权等,请点击“违规举报”。

碎片内容

采购管理培训及管理制度绝对经典

您可能关注的文档

确认删除?
VIP
微信客服
  • 扫码咨询
会员Q群
  • 会员专属群点击这里加入QQ群
客服邮箱
回到顶部