电脑桌面
添加小米粒文库到电脑桌面
安装后可以在桌面快捷访问

炼钢厂工艺管理制度汇编VIP免费

炼钢厂工艺管理制度汇编_第1页
1/12
炼钢厂工艺管理制度汇编_第2页
2/12
炼钢厂工艺管理制度汇编_第3页
3/12
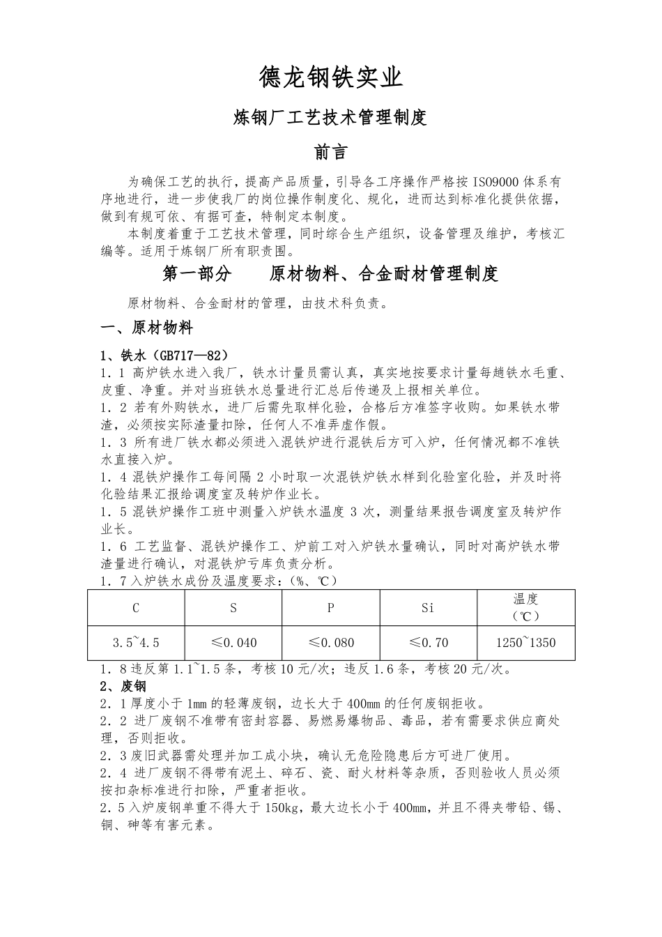
德龙钢铁实业炼钢厂工艺技术管理制度前言为确保工艺的执行,提高产品质量,引导各工序操作严格按ISO9000体系有序地进行,进一步使我厂的岗位操作制度化、规化,进而达到标准化提供依据,做到有规可依、有据可查,特制定本制度。本制度着重于工艺技术管理,同时综合生产组织,设备管理及维护,考核汇编等。适用于炼钢厂所有职责围。第一部分原材物料、合金耐材管理制度原材物料、合金耐材的管理,由技术科负责。一、原材物料1、铁水(GB717—82)1.1高炉铁水进入我厂,铁水计量员需认真,真实地按要求计量每趟铁水毛重、皮重、净重。并对当班铁水总量进行汇总后传递及上报相关单位。1.2若有外购铁水,进厂后需先取样化验,合格后方准签字收购。如果铁水带渣,必须按实际渣量扣除,任何人不准弄虚作假。1.3所有进厂铁水都必须进入混铁炉进行混铁后方可入炉,任何情况都不准铁水直接入炉。1.4混铁炉操作工每间隔2小时取一次混铁炉铁水样到化验室化验,并及时将化验结果汇报给调度室及转炉作业长。1.5混铁炉操作工班中测量入炉铁水温度3次,测量结果报告调度室及转炉作业长。1.6工艺监督、混铁炉操作工、炉前工对入炉铁水量确认,同时对高炉铁水带渣量进行确认,对混铁炉亏库负责分析。1.7入炉铁水成份及温度要求:(%、℃)温度CSPSi(℃)3.5~4.5≤0.040≤0.080≤0.701250~13501.8违反第1.1~1.5条,考核10元/次;违反1.6条,考核20元/次。2、废钢2.1厚度小于1mm的轻薄废钢,边长大于400mm的任何废钢拒收。2.2进厂废钢不准带有密封容器、易燃易爆物品、毒品,若有需要求供应商处理,否则拒收。2.3废旧武器需处理并加工成小块,确认无危险隐患后方可进厂使用。2.4进厂废钢不得带有泥土、碎石、瓷、耐火材料等杂质,否则验收人员必须按扣杂标准进行扣除,严重者拒收。2.5入炉废钢单重不得大于150kg,最大边长小于400mm,并且不得夹带铅、锡、铜、砷等有害元素。2.6入炉废钢不得带有冰、雪块和潮湿物,若有要先加废钢,后兑铁水。2.7对于不合格废钢,任何人不得收购入厂,否则考核责任人50元/次。3、生铁块3.1成份标准S:≤0.070%Si:≤1.25%P:≤0.10%3.2进厂生铁块需先取样化验,成份合格后方可御车。3.3生铁块干净、干燥、无铁锈,否则拒收或扣杂。3.4违反3.2、3.3条,考核责任人50元/次。4、石灰4.1成份标准(%)CaO≥80.0MgO≤5.0SiO2≤4.0S≤0.20P≤0.040生过烧率≤20活性度>1804.2粒度要求:5~50mm、小于5mm或大于50mm,各不大于5%,最大粒度不准大于60mm,否则拒收。4.3使用煤炭烧成石灰、不得带有煤瘤等杂质。4.4成份、粒度、质量合格后方可卸车,违反者考核50元/次。5、轻烧白云石(YB2415-81)5.1成份标准(%)MgO≥30CaO≥50SiO2≤2.05.2粒度10~40mm,最小粒度不得小于8mm,最大粒度不得大于45mm,不得有生烧现象,否则拒收。不得夹带泥土,煤瘤及别的杂质物。5.3成份、粒度、质量合格后方可签字卸车,违反者考核50元/次。6、矿石6.1成份要求(%)TFe≥56S≤2.0SiO2≤106.2粒度10~50mm,最大粒度不得大于60mm。6.3矿石需干燥、无泥土等杂物。6.4成份、粒度、质量合格后方可签字卸车,违反者考核50元/次。7、萤石7.1成份要求(%)(YB325-81)CaF≥80SiO2≤19S≤0.15P0.067.2粒度10~50mm,最大粒度不得大于60mm。否则拒收。7.3干燥、无泥土等杂物。7.4成份、粒度、质量合格后方可签字卸车,违反者考核50元/次。二、合金耐材1、Mn-Si合金(GB/T4008—1996)1.1FeMn68Si18合金成份标准(%)Mn65~70Si17~20C≤1.8S≤0.04P≤0.31.2粒度5~80mm,需干净、干燥。1.3对高磷Mn-Si合金,P不得大于0.70%。1.3对Mn-Si合金的入厂验收由技术科负责,不合格品拒绝入厂。库合金按批料取样化验合格后,方可使用。2、Fe-Si(GB2272—87)2.1FeSi75C成份标准(%)SiMnAlPSC72~80≤0.4≤0.3≤0.035≤0.02≤0.12.2粒度5~80mm,干净、干燥。2.3库合金按批料取样化验合格后,方可使用。3、硅铝钡(FeAl26Ba9Si30)(YB/T066—1995)3.1成份标准(%)Si≥30Ba≥9Al≥26P≤0.03S≤0.023.2单块重量:0.3~0.5kg/块;包装10Kg/袋;粒度60~80mm。3.3库合金按批...

1、当您付费下载文档后,您只拥有了使用权限,并不意味着购买了版权,文档只能用于自身使用,不得用于其他商业用途(如 [转卖]进行直接盈利或[编辑后售卖]进行间接盈利)。
2、本站所有内容均由合作方或网友上传,本站不对文档的完整性、权威性及其观点立场正确性做任何保证或承诺!文档内容仅供研究参考,付费前请自行鉴别。
3、如文档内容存在违规,或者侵犯商业秘密、侵犯著作权等,请点击“违规举报”。

碎片内容

炼钢厂工艺管理制度汇编

确认删除?
VIP
微信客服
  • 扫码咨询
会员Q群
  • 会员专属群点击这里加入QQ群
客服邮箱
回到顶部