电脑桌面
添加小米粒文库到电脑桌面
安装后可以在桌面快捷访问

公安业务知识试卷VIP免费

公安业务知识试卷_第1页
1/6
公安业务知识试卷_第2页
2/6
公安业务知识试卷_第3页
3/6
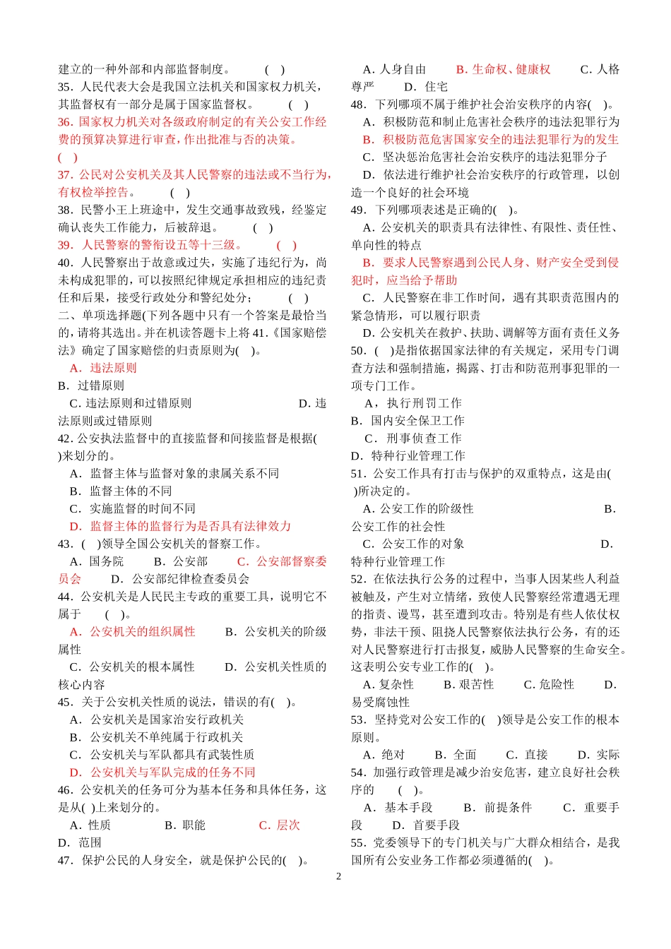
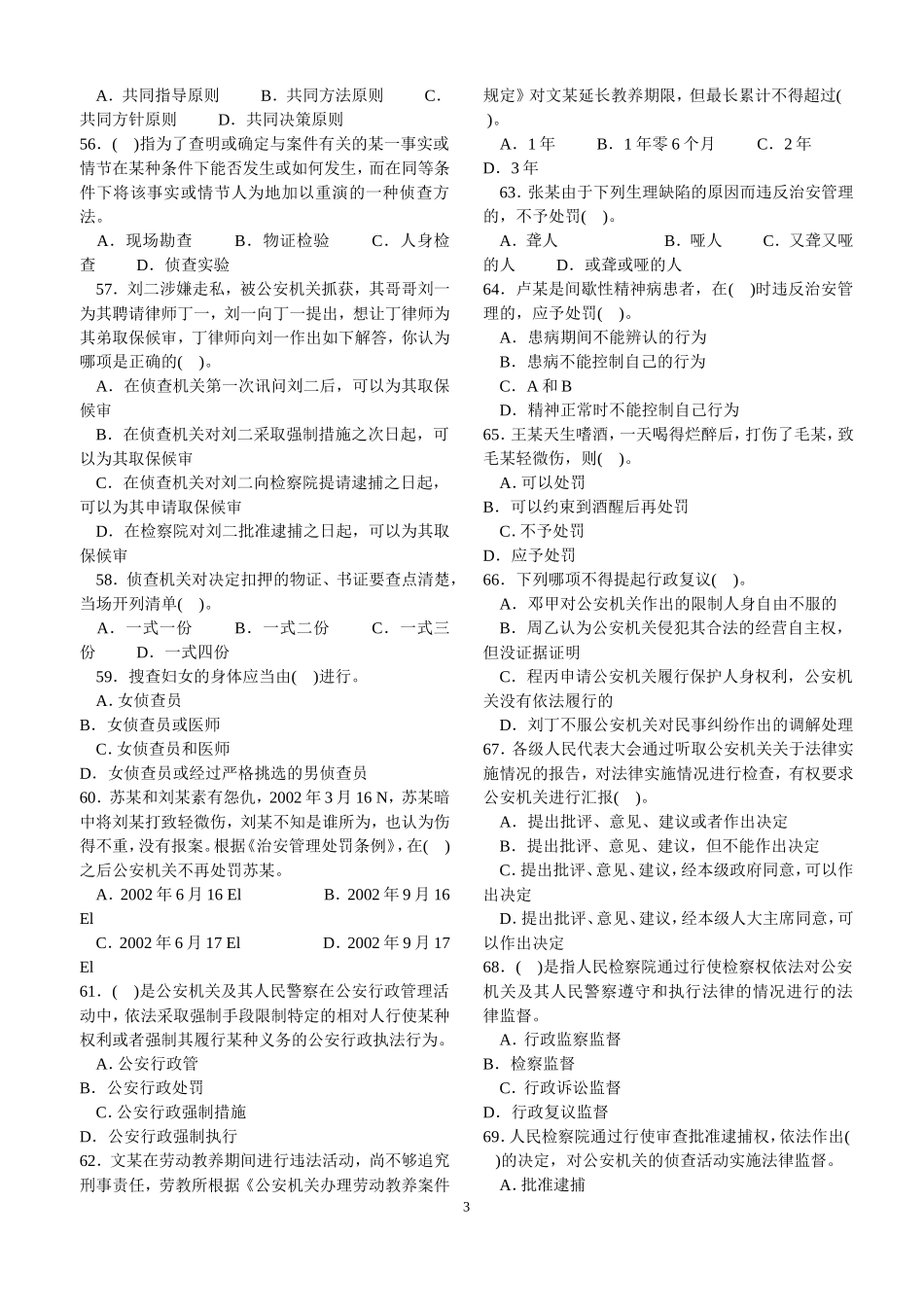
公安业务知识试卷一、判断题(判断下列各命题的正误,正确的请将机读答题卡上对应题号的[A)涂黑,错误的请将[刨涂黑,每小题0.5分,共20分)1.某派出所李所长在一次执行任务过程中,有违纪行为,主管部门给予其降职的行政处分,按照有关规定,李所长可向行政监察部门申诉。()2.对人民检察院发出纠正违法的口头通知或纠正违法通知书的,公安机关应当及时纠正,并将纠正情况及时通知上一级公安机关。()3.公安部1997年6月20日发布施行的《公安机关督察条例》对督察机构的设置、职责、权限及督察的方式、程序等作出了明确的规定。()4.村民王某的经营自主权遭到公安机关的侵犯,王某要想提起行政复议,必须要有证据证明该事实已发生。()5.世界上没有一个国家没有自己的警察力量。(1)6.国家产生之后,过了一段时间之后,警察也产生了。()7.维护统治秩序与惩罚犯罪的客观需要是警察产生的阶段条件。()8.军队、行政机关、审判机关分别掌管警察的职能是古代警察的特点之一。()9.1898年湖南巡抚陈宝箴在长沙成立“湖南保卫局”,这是中国历史上第一个全国性的专职警察机构。()10.1995年10月,江泽民总书记为济南交警题词“严肃执法,微笑服务”。()11.公安机关民主职能的实质,就是巩固社会主义制度和保障人民的利益。()12.公安机关每做一项工作,都要注意听取人民群众的意见,反映人民群众的心声,满足人民群众的要求。()13.公安机关的任务是指公安机关在国家法律所确定的管辖范围内,为实现一定的目标所进行的工作内容。()14.保护公民的人身安全,就是保护公民的生命权、健康权不受侵犯。()15.公安机关的性质和职能,决定了公安机关的任务。()16.维护辖区内的治安秩序,预防和制止治安案件和突发事件是巡逻警察的职责之一。()17.公安工作是围绕国家安全和社会秩序的需要适用法律、法规的专门工作。()18.毛泽东同志曾说过“一切工作都要走群众路线,公安工作也要走群众路线”。()19.做好群众工作是公安机关的首要任务。()20.围绕治安问题开展的社会教育,是维护社会治安的基本措施。()21.社会治安综合治理,是公安工作党委领导的基本原则和群众路线在新形势下的新发展。()22.党委领导下的专门机关与广大群众相结合,它完整地表述了公安工作中公安机关、人民检察院和人民法院三者的关系,反映了我国公安工作的重要特色和优势。()23.专门机关与广大群众的结合是在双方目标一致基础上的结合,辅助方面是公安机关。()24.2003年11月23日,民警张某在调查一起诈骗案中,需要向证人李某(1986年11月16日生)了解有关案件情况,张某在询问李某时,应当通知其法定代理人到场。()25.某派出所在一次清查工作中,发现辖区内有一具死因不明的尸体,刑侦部门若想解剖该尸体,应征得死者家属同意。()26.在一起故意伤害案件中,侦查机关若要对犯罪嫌疑人王某进行人身检查,必须经县级以上公安机关负责人批准。()27.可能判处有期徒刑以上刑罚,采取取保候审、监视居住不致发生社会危险性的,应当取保候审。()28.公安行政管理,是指公安机关及其人民警察,对违反公安行政管理法律、法规的公民、法人和其他组织,依法实施的行政制裁。()29.县级人民政府在特殊情况下,可以适用治安管理处罚。()30.张某因伤人被公安机关治安拘留1…0日,又因毁坏公私财产被治安拘留6日,合并执行16日。()31.董某于2003年6月12日因卖淫被公安机关收容教育,董某被收容教育期间确有悔改表现,而且还有立功,因为她的表现,收容所于2003年11月11日将其提前解除收容教育。()32.某少年程某(男,15岁,在A中学读初三),因经常敲诈其他中小学生钱财而被学校开除学籍,回到家后,他的家长无法对其进行管教,在这种情况下,当地政府只好将其收容教养。()33.法制部门在执法监督中,对拒不执行上级公安机关决定和命令的有关人员,可以停止执行职务。()34.督察制度是为完善公安机关自我约束机制而依法1建立的一种外部和内部监督制度。()35.人民代表大会是我国立法机关和国家权力机关,其监督权有一部分是属于国家监督权。()36.国家权力机关对各级政府制定的有关公安工作经费的预算决算进行审查,作出批准与...

1、当您付费下载文档后,您只拥有了使用权限,并不意味着购买了版权,文档只能用于自身使用,不得用于其他商业用途(如 [转卖]进行直接盈利或[编辑后售卖]进行间接盈利)。
2、本站所有内容均由合作方或网友上传,本站不对文档的完整性、权威性及其观点立场正确性做任何保证或承诺!文档内容仅供研究参考,付费前请自行鉴别。
3、如文档内容存在违规,或者侵犯商业秘密、侵犯著作权等,请点击“违规举报”。

碎片内容

公安业务知识试卷

您可能关注的文档

确认删除?
VIP
微信客服
  • 扫码咨询
会员Q群
  • 会员专属群点击这里加入QQ群
客服邮箱
回到顶部