电脑桌面
添加小米粒文库到电脑桌面
安装后可以在桌面快捷访问

小学数学典型应用题类型分析和解题思路VIP免费

小学数学典型应用题类型分析和解题思路_第1页
1/13
小学数学典型应用题类型分析和解题思路_第2页
2/13
小学数学典型应用题类型分析和解题思路_第3页
3/13
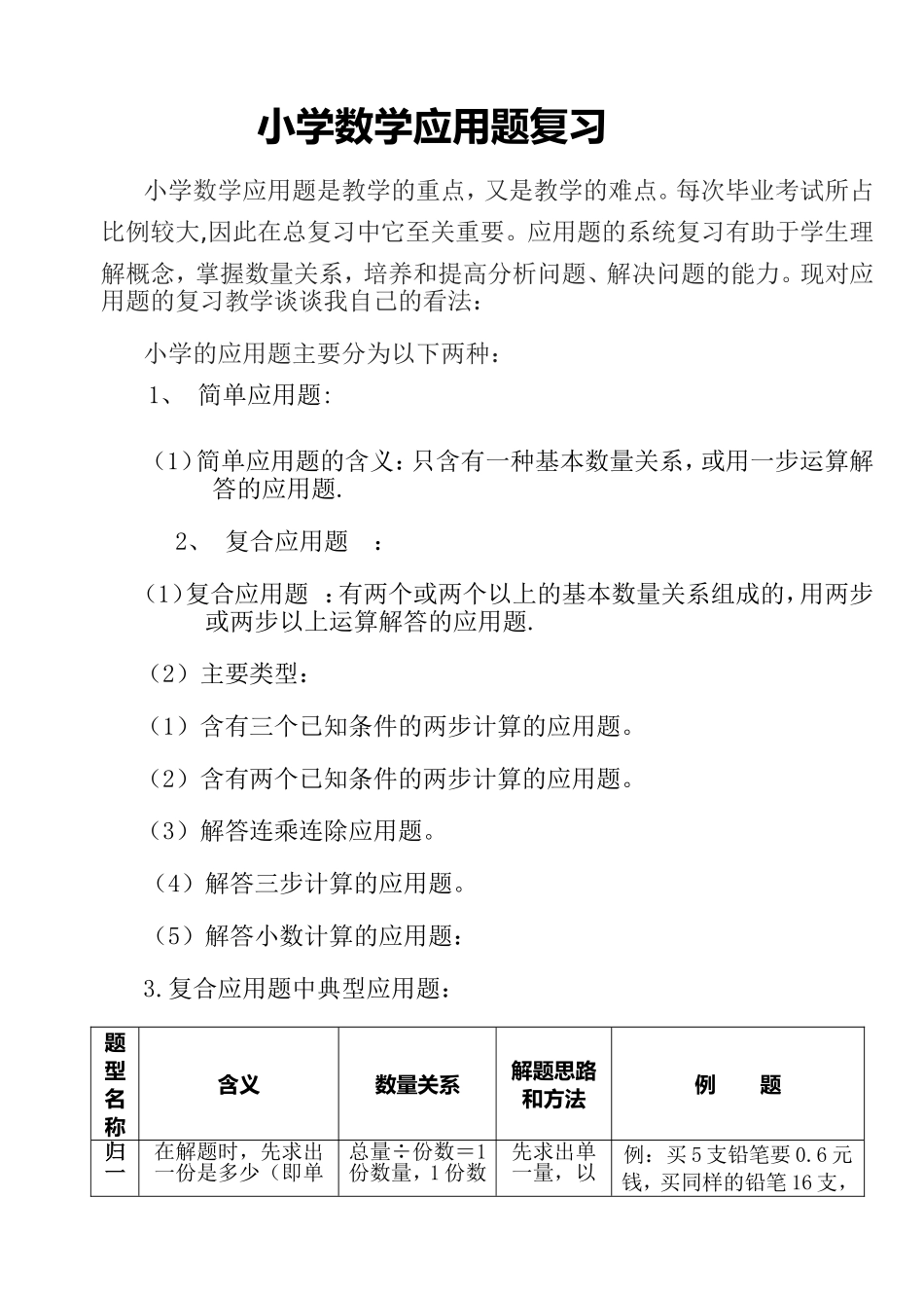
小学数学应用题复习小学数学应用题是教学的重点,又是教学的难点。每次毕业考试所占比例较大,因此在总复习中它至关重要。应用题的系统复习有助于学生理解概念,掌握数量关系,培养和提高分析问题、解决问题的能力。现对应用题的复习教学谈谈我自己的看法:小学的应用题主要分为以下两种:1、简单应用题:(1)简单应用题的含义:只含有一种基本数量关系,或用一步运算解答的应用题.2、复合应用题:(1)复合应用题:有两个或两个以上的基本数量关系组成的,用两步或两步以上运算解答的应用题.(2)主要类型:(1)含有三个已知条件的两步计算的应用题。(2)含有两个已知条件的两步计算的应用题。(3)解答连乘连除应用题。(4)解答三步计算的应用题。(5)解答小数计算的应用题:3.复合应用题中典型应用题:题型名称含义数量关系解题思路和方法例题归一在解题时,先求出一份是多少(即单总量÷份数=1份数量,1份数先求出单一量,以例:买5支铅笔要0.6元钱,买同样的铅笔16支,问题一量),然后以单一量为标准,求出所要求的数量。这类应用题叫做归一问题。量×所占份数=所求几份的数量另一总量÷(总量÷份数)=所求份数。单一量为标准,求出所要求的数量。需要多少钱?解(1)买1支铅笔多少钱?0.6÷5=0.12(元)(2)买16支铅笔要多少钱?0.12×16=1.92(元)列成综合算式0.6÷5×16=0.12×16=1.92(元)答:需要1.92元。归总问题解题时,先找出“总数量”,然后再根据其它条件算出所求的问题,叫归总问题。所谓“总数量”是指货物的总价、几小时(几天)的总工作量、几公亩地上的总产量、几小时行的总路程等。1份数量×份数=总量总量÷1份数量=份数总量÷另一份数=另一每份数量先求出总数量,再根据题意得出所求的数量。例:服装厂原来做一套衣服用布3.2米,改进裁剪方法后,每套衣服用布2.8米。原来做791套衣服的布,现在可以做多少套?解(1)这批布总共有多少米?3.2×791=2531.2(米)(2)现在可以做多少套?2531.2÷2.8=904(套)列成综合算式3.2×791÷2.8=904(套)答:现在可以做904套。和差问题已知两个数量的和与差,求这两个数量各是多少,这类应用题叫和差问题。大数=(和+差)÷2小数=(和-差)÷2简单的题目可以直接套用公式;复杂的题目变通后再用公式例:甲乙两班共有学生98人,甲班比乙班多6人,求两班各有多少人?解甲班人数=(98+6)÷2=52(人)乙班人数=(98-6)÷2=46(人)答:甲班有52人,乙班有46人。和倍问题已知两个数的和及大数是小数的几倍(或小数是大数的几分之几),要求这两个数各是多少,这类应用题叫做和倍问题。总和÷(几倍+1)=较小的数总和-较小的数=较大的数较小的数×几倍=较大的数简单的题目直接利用公式,复杂的题目变通后利用公式。例:果园里有杏树和桃树共248棵,桃树的棵数是杏树的3倍,求杏树、桃树各多少棵?解(1)杏树有多少棵?248÷(3+1)=62(棵)(2)桃树有多少棵?62×3=186(棵)答:杏树有62棵,桃树有186棵。差倍问题已知两个数的差及大数是小数的几倍(或小数是大数的几分之几),要求这两个数的差÷(几倍-1)=较小的数较小的数×几简单的题目直接利用公式,复杂的题例:果园里桃树的棵数是杏树的3倍,而且桃树比杏树多124棵。求杏树、桃树各多少棵?两个数各是多少,这类应用题叫做差倍问题。倍=较大的数目变通后利用公式。解(1)杏树有多少棵?124÷(3-1)=62(棵)(2)桃树有多少棵?62×3=186(棵)答:果园里杏树是62棵,桃树是186棵。倍比问题有两个已知的同类量,其中一个量是另一个量的若干倍,解题时先求出这个倍数,再用倍比的方法算出要求的数,这类应用题叫做倍比问题。出要求的数。总量÷一个数量=倍数另一个数量×倍数=另一总量先求出倍数,再用倍比关系求例:100千克油菜籽可以榨油40千克,现在有油菜籽3700千克,可以榨油多少?解(1)3700千克是100千克的多少倍?3700÷100=37(倍)(2)可以榨油多少千克?40×37=1480(千克)列成综合算式40×(3700÷100)=1480(千克)答:可以榨油1480千克。相遇问题两个运动的物体同时由两地出发相向而...

1、当您付费下载文档后,您只拥有了使用权限,并不意味着购买了版权,文档只能用于自身使用,不得用于其他商业用途(如 [转卖]进行直接盈利或[编辑后售卖]进行间接盈利)。
2、本站所有内容均由合作方或网友上传,本站不对文档的完整性、权威性及其观点立场正确性做任何保证或承诺!文档内容仅供研究参考,付费前请自行鉴别。
3、如文档内容存在违规,或者侵犯商业秘密、侵犯著作权等,请点击“违规举报”。

碎片内容

小学数学典型应用题类型分析和解题思路

您可能关注的文档

确认删除?
VIP
微信客服
  • 扫码咨询
会员Q群
  • 会员专属群点击这里加入QQ群
客服邮箱
回到顶部