电脑桌面
添加小米粒文库到电脑桌面
安装后可以在桌面快捷访问

高二下政治月考VIP免费

高二下政治月考_第1页
1/8
高二下政治月考_第2页
2/8
高二下政治月考_第3页
3/8
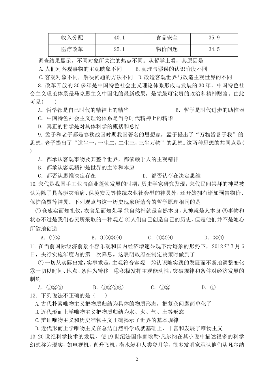
高二下期文科政治第一次月考测试题一、单项选择题(下列各小题只有一个选项最符合题意。每小题2分,共50分)1.2012年8月,美国“好奇号”火星车登陆火星,展开为期两年的火星探测任务。“好奇号”后来发回的类似远古河床的照片,证实了科学家们关于火星上的水流存在的假说。材料表明①世界上没有不可认识的事物,只有尚未认识的事物②世界的物质性不断地得到科学发展的证明③宇宙探测的目的在于验证科学家们提出的假说④物质是不依赖于人的意识并能为人的意识所反映的客观实在A.①②B.①④C.②③D.③④2.现行理论认为,宇宙从大爆炸中诞生时产生了等量的正物质和反物质,但我们很难在宇宙中找到反物质。近期,欧洲科学家成功制造出多个反氢原子,并使其存在了0.17秒,这是物理学界的突破性发现,也是人类首次捕获到反物质。材料表明:A.物质的唯一特性是它的可知性B.正物质和反物质都具有客观实在性C.意识是对客观世界的正确反映D.实践是检验认识真理性的主要标准3.“去年今日此门中,人面桃花相映红。人面不知何处去,桃花依旧笑春风。”这首诗体现了A.事物的运动是绝对运动和相对静止的统一B.事物的变化是捉摸不定的C.运动是物质的唯一属性D.运动是有条件的、暂时的4.“少年安能长少年,海波尚变为桑田。”唐代诗人李贺的这一诗句体现了A.运动是永恒的、绝对的和有条件的B.运动是物质的唯一特性C.运动是物质的固有属性和存在方式D.运动是静止的特殊状态5.荀子曰:“天有常道矣,地有常数矣。君子有常体矣。”下列诗句中与此寓意相近的是A.会当凌绝顶,一览众山小(唐·杜甫)B.蝉噪林逾静,鸟鸣山更幽(南北朝·王籍)C.两句三年得,一吟双泪流(唐·贾岛)D.草木本无意,荣枯自有时(唐·孟浩然)6.中共中央发出的《关于进一步繁荣发展哲学社会科学的意见》指出,要加强哲学社会科学传统学科、新兴学科和交叉学科的建设。要推进哲学社会科学与自然科学的交叉渗透,推进哲学社会科学不同学科之间的交叉渗透。由此可见()①具体科学是哲学的基础,哲学随着具体科学的发展而发展②哲学和具体科学是紧密联系、互相渗透的③哲学是系统化、理论化的世界观④哲学是人们对整个世界以及人与世界关系的根本观点,对具体科学具有指导作用A.②④B.①②C.②③D.③④7.2013年某市“两会”前夕,当地一家媒体就“两会焦点话题”,分别对外来务工人员和城市居民进行了调查,位列前三的分别是外来务工人员城市居民热点话题得票率(%)热点话题得票率(%)社会保障56.4房价调控41.61收入分配40.1食品安全35.9医疗改革25.1物价问题34.5调查结果显示,不同对象所关注的热点不同。从哲学上看,其原因是A.人们对客观事物的主观映象不同B.真理与谬误的认识阶段不同C.客观对象不同,解决问题的方法不同D.改造客观世界与改造主观世界的不同8.改革开放的30多年是中国特色社会主义理论体系形成与发展的30年。中国特色社会主义理论体系是马克思主义中国化的最新成果,是党最可宝贵的政治和精神财富。由此可见()A.哲学都是自己时代的精神上的精华B.哲学是时代进步的助推器C.中国特色社会主义理论体系是当今时代精神上的精华D.真正的哲学是对具体科学的概括和总结9.孟子和老子都是春秋战国时期我国著名的思想家,孟子提出了“万物皆备于我”的思想,老子提出了“道生一,一生二,二生三,三生万物”的思想。这两种思想的共同点是()A.都承认客观事物及其整个世界,都依赖于人的主观精神B.都承认客观精神是世界的主宰和本原C.都否认思维决定存在D.都否认存在决定思维10.宋代是我国手工业与商业蓬勃发展的时期,历史学家研究发现,宋代民间崇拜的神灵被认为除了具备驱灾治病、保境安民等传统农业社会型的神灵外,还开始拥有诸如预告物价、保护商贾等神灵。下列观点与这一历史现象所蕴含的哲学原理相同的是①仓廪实而知礼仪,衣食足而知荣辱②自然神就是自然本身,人神就是人本身③事物和状态不过是我们心灵所采取的一种观点④人们自己创造自己的历史,但是他们并不是随心所欲地创造A.①②B.①②③④C.①②④D.③④11.在当前国际经济前景不容乐观和国内经济增速显现下滑迹象的形势下,2012...

1、当您付费下载文档后,您只拥有了使用权限,并不意味着购买了版权,文档只能用于自身使用,不得用于其他商业用途(如 [转卖]进行直接盈利或[编辑后售卖]进行间接盈利)。
2、本站所有内容均由合作方或网友上传,本站不对文档的完整性、权威性及其观点立场正确性做任何保证或承诺!文档内容仅供研究参考,付费前请自行鉴别。
3、如文档内容存在违规,或者侵犯商业秘密、侵犯著作权等,请点击“违规举报”。

碎片内容

高二下政治月考

您可能关注的文档

精品文档+ 关注
实名认证
内容提供者

中小学学习资料大全

相关文档

确认删除?
VIP
微信客服
  • 扫码咨询
会员Q群
  • 会员专属群点击这里加入QQ群
客服邮箱
回到顶部