电脑桌面
添加小米粒文库到电脑桌面
安装后可以在桌面快捷访问

高三数学 实际生活中的应用问题VIP免费

高三数学 实际生活中的应用问题_第1页
1/4
高三数学 实际生活中的应用问题_第2页
2/4
高三数学 实际生活中的应用问题_第3页
3/4
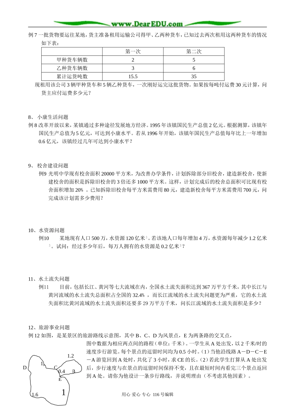
高三数学实际生活中的应用问题1、商品定价问题例1某种品牌的彩电降价30%以后,每台售价为a元,则该品牌的彩电每台原价为2、商品降价问题例2某商品进价是1000元,售价是1500元。由于销售情况不好,商店决定降价出售,但又要保证利润为5%,求商店应降价多少元出售。3、存款利率问题例3国家规定存款利息的纳税办法是:利息税=利息×20%,储户取款时由银行代扣代收。若银行一年定期储蓄的年利率为2.25%,某储户取出一年到期的本金及利息时,扣除了利息税36元,则银行向该储户支付的现金是多少元?4、支付稿酬问题例4国家规定个人发表文章或出书获得稿费的纳税计算方法是:(1)稿费不高于800元的,不纳税;(2)稿费高于800元又不高于4000元的应交超过800元那一部分稿费的14%的税;(3)稿费高于4000元的应交全部稿费的11%的税。王老师曾获得一笔稿费,并交税280元,算一算王老师这笔稿费是元。5、股票问题例5下表是某一周甲、乙两种股票每天的收盘价(每天交易结束时的价格)星期一星期二星期三星期四星期五甲1212.512.912.4512.75乙13.513.313.913.413.75某人在该周内持有若干甲、乙两种股票,若按两种股票每天的收盘价计算(不计手续费、税费等),该人帐户上星期二比星期一多获利200元,星期三比星期二多获利1300元,试问该人持有甲、乙两种股票各多少股?6、人员考核问题例6某企业对应聘人员进行英语考试,试题由50道选择题组成,评分标准规定:每道题的答案选对得3分,不选得0分,选错倒扣1分。已知某人有5道题未作,得了103分,问这人选错了多少道题?7、货物运费问题用心爱心专心116号编辑时间收盘价(元/股名称B11.2CE1.610.4D例7一批货物要运往某地,货主准备租用运输公司得甲、乙两种货车,已知过去两次租用这两种货车的情况如下表:第一次第二次甲种货车辆数25乙种货车辆数36累计运货吨数15.535现租用该公司3辆甲种货车和5辆乙种货车,一次刚好运完这批货物。如果按每吨付运费30元计算,问货主应付运费多少元?8、小康生活问题例8改革开放以来,某镇通过多种途径发展地方经济。1995年该镇国民生产总值2亿元。根据测算,该镇年国民生产总值为5亿元,可达到小康水平。若从1996年开始,该镇年国民生产总值每年比上一年增加0.6亿元,该镇经过几年可达到小康水平?9、校舍建设问题例9光明中学现有校舍面积20000平方米,为改善办学条件,计划拆除部分旧校舍,建造新校舍,使新建校舍的面积是拆除旧校舍的3倍还多1000平方米。这样,计划完成后的校舍总面积可比现有校舍面积增加20%。已知拆除旧校舍每平方米需费用80元,建造新校舍每平方米需费用700元,问完成该计划需多少费用?10、水资源问题例10某地现有人口500万,水资源120亿米。若该地人口每年增加4万,水资源每年减少1.2亿米。试问:经过多少年后,每万人拥有的水资源是0.2亿米?11、水土流失问题例11目前,包括长江、黄河等七大流域在内,全国水土流失面积达到367万平方千米,其中长江与黄河流域的水土流失总面积占全国的32.4%,而长江流域的水土流失问题更为严重,它的水土流失面积比黄河流域的水土流失面积还要多29万平方千米,问长江流域的水土流失面积是多少?12、旅游事业问题例12如图,是某景区的旅游路线示意图,其中B、C、D为风景点,E为两条路的交叉点,图中数据为相应两点间的路程(单位:千米)。一学生从A处出发,以2千米/时的速度步行游览。每个景点的逗留时间均为0.5小时。(1)当他沿线路A-D-C-E-A游览回到A处时,共化了3小时,求CE的长。(2)若此学生打算从A处出发后,步行速度与在景点的逗留时间保持不变,且在最短时间内看完三个景点返回到A处。请你为他设计一条步行路线,并说明理由(不考虑其他因素)。用心爱心专心116号编辑A13、飞机票价问题例12有一旅客携带了30千克行李从南京禄口国际机场乘飞机去天津,按民航规定,旅客最多可免费携带20千克行李,超重部分每千克按飞机票价的1.5%购买行李票。现该旅客购了120元的行李票,则他的飞机票价应是多少元?练习1、某中学组织初一学生春游,原计划租用45座客车若干辆,但有15人没有座位;如果租用同样数量的60座客车,则多出一辆,且其余客车恰好...

1、当您付费下载文档后,您只拥有了使用权限,并不意味着购买了版权,文档只能用于自身使用,不得用于其他商业用途(如 [转卖]进行直接盈利或[编辑后售卖]进行间接盈利)。
2、本站所有内容均由合作方或网友上传,本站不对文档的完整性、权威性及其观点立场正确性做任何保证或承诺!文档内容仅供研究参考,付费前请自行鉴别。
3、如文档内容存在违规,或者侵犯商业秘密、侵犯著作权等,请点击“违规举报”。

碎片内容

高三数学 实际生活中的应用问题

您可能关注的文档

慧源书店+ 关注
实名认证
内容提供者

从事历史教学,热爱教育,高度负责。

确认删除?
VIP
微信客服
  • 扫码咨询
会员Q群
  • 会员专属群点击这里加入QQ群
客服邮箱
回到顶部