电脑桌面
添加小米粒文库到电脑桌面
安装后可以在桌面快捷访问

复方丹参滴丸治疗小儿肾病综台征的临床研究VIP免费

复方丹参滴丸治疗小儿肾病综台征的临床研究_第1页
1/4
复方丹参滴丸治疗小儿肾病综台征的临床研究_第2页
2/4
复方丹参滴丸治疗小儿肾病综台征的临床研究_第3页
3/4
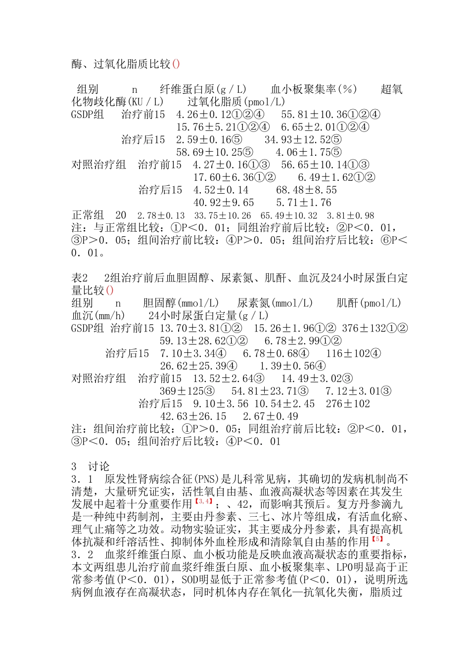
复方丹参滴丸治疗小儿肾病综台征的临床研究叶庆标李志辉黄婷王影齐[摘要]目的探讨复方丹参滴丸(GSDP)对小儿肾病综合征的临床疗效。方法将30例肾病综合征患儿随机分为GSDP组15例、对照治疗组15例,选择20例门诊健康体检小儿为正常组。对照治疗组给予强的松治疗8周,而GSDP组在强的松治疗的基础上加服GSDP治疗8周,测定2组治疗前后血纤维蛋白原、血小板聚集率、超氧化物歧化酶、过氧化脂质、胆固醇、尿素氮、肌酐、血沉及24小时尿蛋白定量,观察2组的临床疗效。结果治疗后2组的超氧化物歧化酶、过氧化脂质、胆固醇、尿素氮、肌酐、血沉及24小时尿蛋白定量均有不同程度改善(P<0.05或P<0.01),GSDP组比对照治疗组改善更明显(P<0.01);GSDP治疗组治疗后血纤维蛋白原、血小板聚集率明显降低(P<0.01),而对照治疗组治疗后两者无变化(P>0.05);GSDP组临床疗效优于对照治疗组(P<0.05)。结论GSDP能改善小儿肾病综合征血液的高凝状态,提高机体抗氧化能力,减少尿蛋白的漏出,增加有效治疗率,值得临床常规应用。[关键词]复方丹参滴丸;肾病综合征;纤维蛋白原;血小板聚集率;超氧化物歧化酶;过氧化脂质EffectsofCompositeSallviaeDroppingPillintheTreatmentofChildrenwithPrimaryNephroticSyndromeYEQingbiao,LIZHihui,HUANGTing,etal.DepartmentofPediatricsofLuohuDistrictMaternityandChildrenHealthCareHospitalofShenzhen,Guangdong518019【Abstract】ObjectivesToexploretheclinicaleffectsofCompositeSaliviaeDroppingpill(CSDP)onchildrenwithprimarynephriticsyndrome(PNS).Methods30PNSpatientsweredividedintotwogroupsrandomly:CSDPgroup(n=15)andcontrolgroup(n=15).Prednisoneandothertreantment,thelevelsoffibrinogen,plateletaggregationratio,superoxidedismutase,lipidperoxides,totalcholesterol,bloodureanitrogen,creatinine,erythrocytesedimentationrate(ESR),totalUrineproteinin24hoursweredetectedrespectively.ResultsAftertreatment,thelevelsofsuperoxidedismutase,lipidperoxides,cholesterol,ureanitrogen,creatinine,erythrocytesedimentationrate(ESR),totalUrineproteinin24hourswereamelioratedindifferentdegrees(P<0.01或P<0.05).ThemoreamelioratedisintheCSDPtreatedgroup(P<0.01).AfterCSDPtreatment,thefibrinogenlevelsandplateletaggregationrateweredecaresed(P<0.01).Inthecontroltreatedgroup.Thefibringogenlevelsandplateletaggregationrationwerenotsignificantlydifferentbetweenpretreatmentandpost-treatment(P>0.05).TheeffectsofCSDPtreatedgroupwerebetterhtanthoseofcontroltreatedgroup(P<0.05).Conclusions.CSDPmayimprovethehypercoagulablestate,enhancetheanti-oxidationability,reduceurinaryproteinleakageexcretionandincreaseeffectiveratiooftreatmentinchildrenPNS,ItisworthytouseinchildrenPNSPatients.【KeyWords】CompositeSaliviaeDroppingPill,Primarynephriticsyndrome;Fibrnogen;Plateletaggregationratio;Superoxidedismutase;Lipidperoxids为了解复方丹参滴丸治疗小儿原发性肾病综合征(PNS)的临床效果和治疗机制,我们对30例PNS患儿作了临床研究,现将结果报道如下:1资料与方法1.1资料:30例患儿均符合2001年全国儿科肾脏病学组小儿PNS诊断标准【1】,发病年龄3—14岁,平均7岁,均为初次发病,未接受过激素治疗。将其随机分为复方丹参滴丸组(GSDP组)15例,男9例,女6例,其中单纯型8例、肾炎型7例;对照组15例,男7例,女8例,其中单纯型9例、肾炎型6例。2组病例在年龄、性别、病情、病程、分型等方面比较,差异无显著性意义(P>0.05)。另选择20例门诊健康体检小儿为正常组,测定血浆纤维蛋白原、血小板聚集率、超氧化物歧化酶、过氧化脂质作为正常参考值。1.2方法:对照组采用常规激素治疗及对症治疗,予口服强的松1.5~2mg(kg.d)8周。GSDP组在常规治疗基础上加服复方丹参滴丸(天津天土力制药公司生产)治疗8周,其中学龄前儿童每次3粒,学龄儿童每次5粒,每日3次。1.3测...

1、当您付费下载文档后,您只拥有了使用权限,并不意味着购买了版权,文档只能用于自身使用,不得用于其他商业用途(如 [转卖]进行直接盈利或[编辑后售卖]进行间接盈利)。
2、本站所有内容均由合作方或网友上传,本站不对文档的完整性、权威性及其观点立场正确性做任何保证或承诺!文档内容仅供研究参考,付费前请自行鉴别。
3、如文档内容存在违规,或者侵犯商业秘密、侵犯著作权等,请点击“违规举报”。

碎片内容

复方丹参滴丸治疗小儿肾病综台征的临床研究

您可能关注的文档

确认删除?
VIP
微信客服
  • 扫码咨询
会员Q群
  • 会员专属群点击这里加入QQ群
客服邮箱
回到顶部