电脑桌面
添加小米粒文库到电脑桌面
安装后可以在桌面快捷访问

西南大学药动学复习资料VIP免费

西南大学药动学复习资料_第1页
1/10
西南大学药动学复习资料_第2页
2/10
西南大学药动学复习资料_第3页
3/10
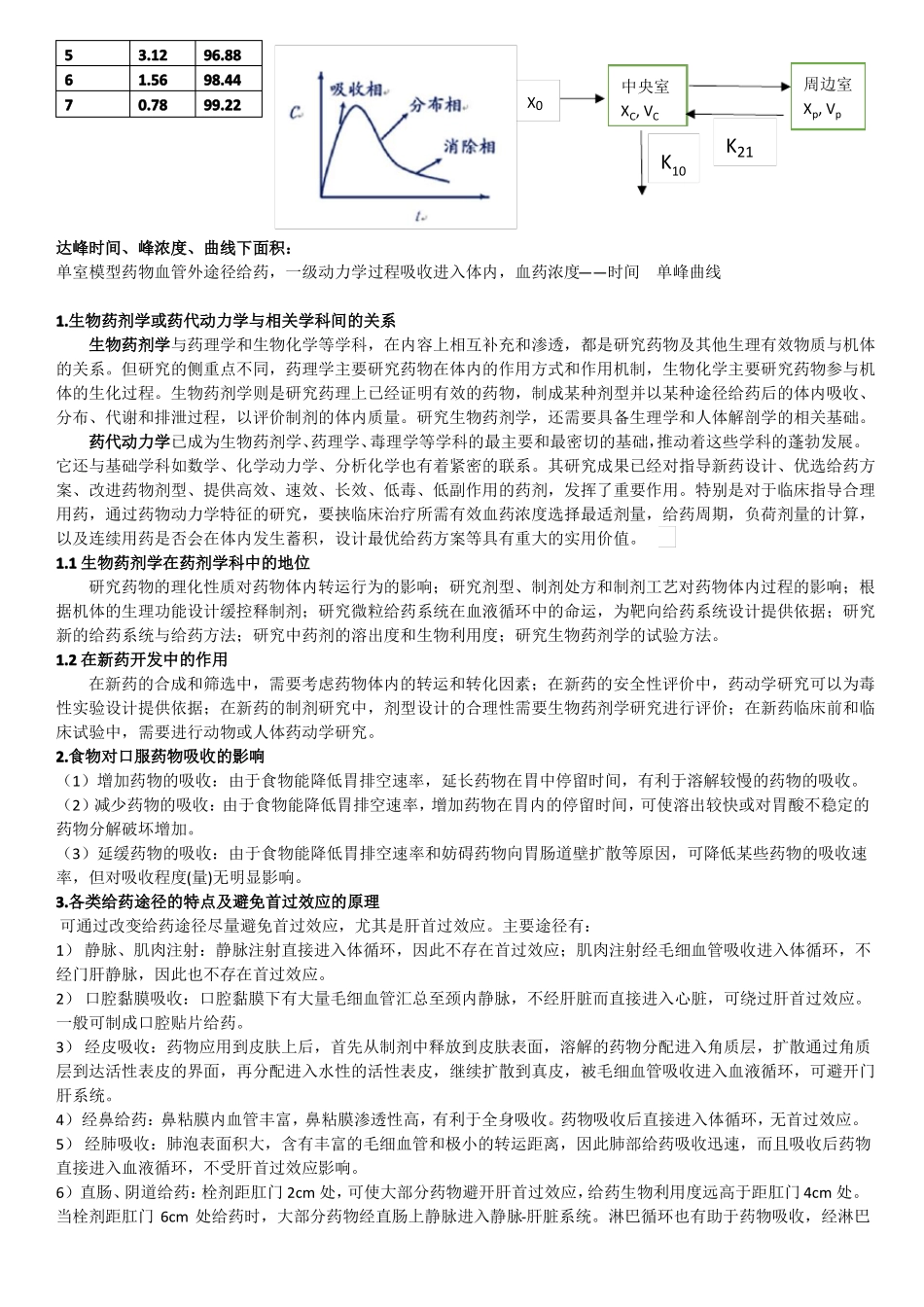
西南大学药学院药学瞿大海祝学弟学妹考个好成绩生物药剂学:研究药物及其剂型在体内的吸收、分布、代谢与排泄过程,阐明药物的剂型因素、用药对象的生物因素与药效三者之间的关系。ADME:吸收(absorption):药物从用药部位进入体循环的过程。分布(distribution):药物从体循环向各组织、器官或体液转运的过程。代谢(metabolism):药物在吸收过程或进入体循环后,受肠道菌丛或体内酶系统的作用,结构发生转变的过程。排泄(excretion):药物及其代谢物排除体外的过程。它与生物转化统称药物消除。肾排泄和胆汁排泄是重要的。肝肠循环:指经胆汁或部分经胆汁排入肠道的药物,在肠道中又重新被吸收,经门静脉又返回肝脏的现象。首过效应:透过胃肠道生物膜吸收的药物经肝门静脉入肝后,在肝药酶作用下药物可产生生物转换。药物进入体循环前的降解或失活称为“肝首过代谢”或“肝首过效应”。生物利用度:是指剂型中的药物被吸收进入体循环的速度与程度。AUC:药时曲线下面积(AUC)代表药物的生物利用度(药物在人体中被吸收利用的程度),AUC大则生物利用度高,反之则低。AUC0-∝指药物从零时间至所有原形药物全部消除这一段时间的药-时曲线下总面积,反映药物进入血循环的总量。它代表一次用药后的吸收总量,反映药物的吸收程度。生物等效性:是指一种药物的不同制剂在相同实验条件下,给予相同的剂量,其吸收速度与程度的主要药物动力学参数无统计学差异。生物半衰期:是指药物在体内的药物量或血药浓度通过各种途径消除一半所需要得时间(药物自体内消除半量所需的时间),以符号T1/2表示。表观分布容积:是体内药量与血药浓度间相互关系的一个比例常数。V;X=VC,X为体内药量,C为血药浓度。清除率:单位时间内从体内消除的药物表观分布容积。Cl;Cl=kX/C,kX为机体或器官单位时间内消除的药物量。药物转运机制:被动转运:存在于膜两侧的药物服从浓度梯度,即从高浓度一侧向低浓度一侧扩散的过程,单纯扩散和膜孔转运。载体媒介转运:借助生物膜上的载体蛋白作用,使药物透过生物膜而被吸收的过程。1.易化扩散:某些物质在细胞膜载体的帮助下,由膜的高浓度侧向膜的低浓度侧扩散的过程。2.主动转运:借助载体或酶促系统的作用,药物从膜的低浓度侧向高浓度侧的转运。膜动转运:通过细胞膜的主动变形将药物摄入细胞内(胞饮和吞噬)或从细胞内释放到细胞外(胞吐)的转运过程,包括物质向内摄入的入胞作用和向外释放的出胞作用。蓄积:当长期连续用药时,在机体的某些组织中的药物浓度有逐渐升高的趋势。MRT:平均滞留时间组织流动室法:其技术是通过化合物透过肠组织的实验来模拟药物体内吸收的方法。单室模型:单室模型是把机体视为由一个单元组成,即药物进入体循环后迅速地分布于可分布到的组织,器官和体液中,并立即达到分布上的动态平衡,成为动力学的均一状态。二隔室模型:双室模型把机体看成药物分布速度不同的两个单元组成的体系称为双室模型,其中一个称为中央室,由血液和血流丰富的组织,器官组成(心、肺、肝、肾等),药物在中央室迅速达到分布平衡,另一室为周边室,由血液供应不丰富的组织、器官及组成(肌肉、皮肤等),药物在周边室分布较慢。经历若干个生物半衰期后药物从体内消除的百分数二室模型静脉注射给药示意图半衰期个数01234剩余(%)100502512.56.25消除(%)0507587.593.75K125673.121.560.7896.8898.4499.22X0中央室XC,VC周边室Xp,VpK10K21达峰时间、峰浓度、曲线下面积:单室模型药物血管外途径给药,一级动力学过程吸收进入体内,血药浓度——时间单峰曲线1.生物药剂学或药代动力学与相关学科间的关系生物药剂学与药理学和生物化学等学科,在内容上相互补充和渗透,都是研究药物及其他生理有效物质与机体的关系。但研究的侧重点不同,药理学主要研究药物在体内的作用方式和作用机制,生物化学主要研究药物参与机体的生化过程。生物药剂学则是研究药理上已经证明有效的药物,制成某种剂型并以某种途径给药后的体内吸收、分布、代谢和排泄过程,以评价制剂的体内质量。研究生物药剂学,还需要具备生理学和人体解剖学的相关基础。药代动力...

1、当您付费下载文档后,您只拥有了使用权限,并不意味着购买了版权,文档只能用于自身使用,不得用于其他商业用途(如 [转卖]进行直接盈利或[编辑后售卖]进行间接盈利)。
2、本站所有内容均由合作方或网友上传,本站不对文档的完整性、权威性及其观点立场正确性做任何保证或承诺!文档内容仅供研究参考,付费前请自行鉴别。
3、如文档内容存在违规,或者侵犯商业秘密、侵犯著作权等,请点击“违规举报”。

碎片内容

西南大学药动学复习资料

您可能关注的文档

确认删除?
VIP
微信客服
  • 扫码咨询
会员Q群
  • 会员专属群点击这里加入QQ群
客服邮箱
回到顶部