电脑桌面
添加小米粒文库到电脑桌面
安装后可以在桌面快捷访问

阀门基础知识题库VIP免费

阀门基础知识题库_第1页
1/10
阀门基础知识题库_第2页
2/10
阀门基础知识题库_第3页
3/10
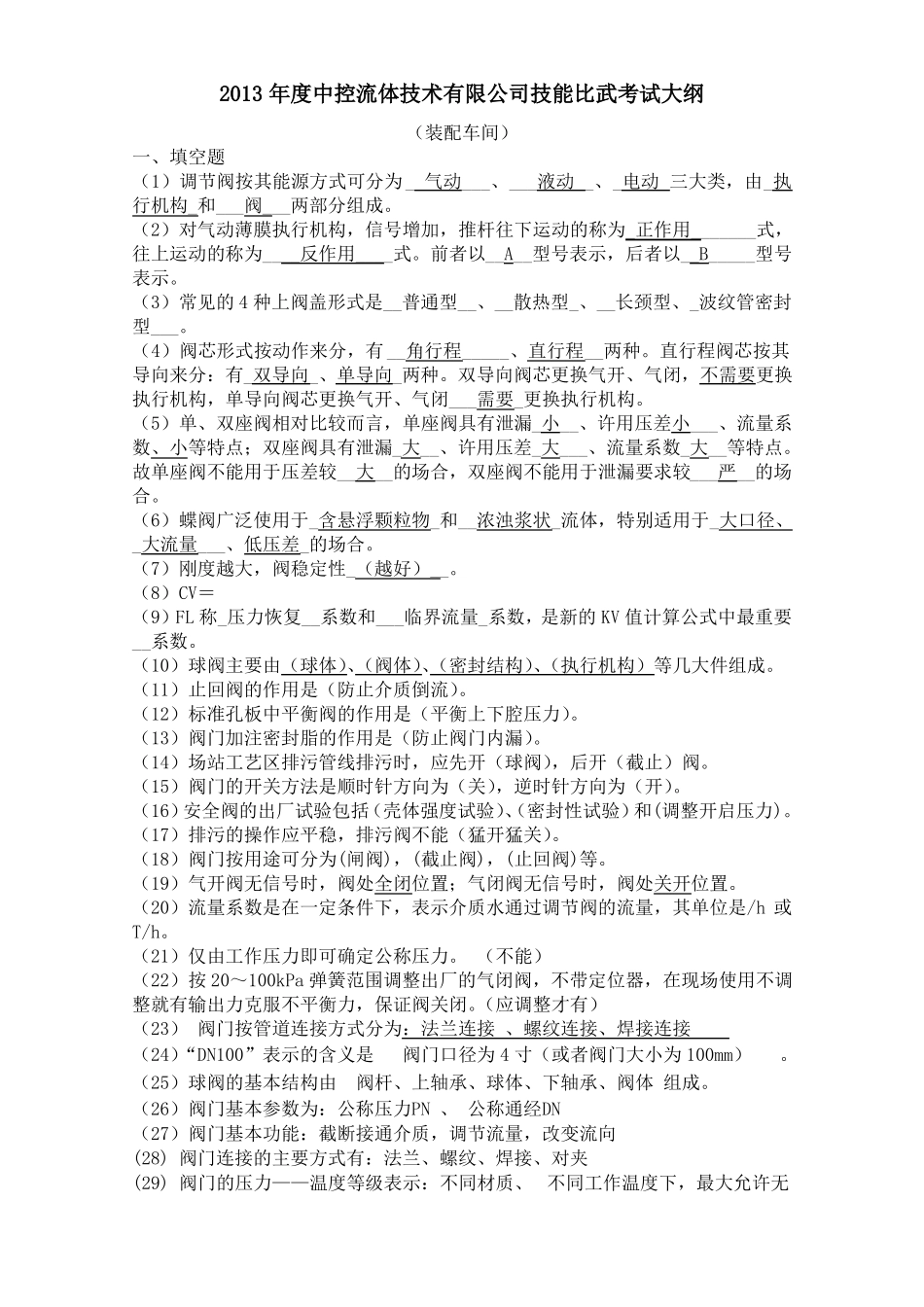
2013年度中控流体技术有限公司技能比武考试大纲(装配车间)一、填空题(1)调节阀按其能源方式可分为__气动___、___液动__、_电动_三大类,由_执行机构_和___阀___两部分组成。(2)对气动薄膜执行机构,信号增加,推杆往下运动的称为_正作用_______式,往上运动的称为____反作用____式。前者以__A__型号表示,后者以__B_____型号表示。(3)常见的4种上阀盖形式是__普通型__、__散热型_、__长颈型、_波纹管密封型___。(4)阀芯形式按动作来分,有__角行程_____、直行程__两种。直行程阀芯按其导向来分:有_双导向_、单导向_两种。双导向阀芯更换气开、气闭,不需要更换执行机构,单导向阀芯更换气开、气闭___需要_更换执行机构。(5)单、双座阀相对比较而言,单座阀具有泄漏_小__、许用压差小___、流量系数、小等特点;双座阀具有泄漏_大__、许用压差_大___、流量系数_大__等特点。故单座阀不能用于压差较__大__的场合,双座阀不能用于泄漏要求较___严__的场合。(6)蝶阀广泛使用于_含悬浮颗粒物_和__浓浊浆状_流体,特别适用于_大口径、_大流量___、低压差_的场合。(7)刚度越大,阀稳定性_(越好)__。(8)CV=(9)FL称_压力恢复__系数和___临界流量_系数,是新的KV值计算公式中最重要__系数。(10)球阀主要由(球体)、(阀体)、(密封结构)、(执行机构)等几大件组成。(11)止回阀的作用是(防止介质倒流)。(12)标准孔板中平衡阀的作用是(平衡上下腔压力)。(13)阀门加注密封脂的作用是(防止阀门内漏)。(14)场站工艺区排污管线排污时,应先开(球阀),后开(截止)阀。(15)阀门的开关方法是顺时针方向为(关),逆时针方向为(开)。(16)安全阀的出厂试验包括(壳体强度试验)、(密封性试验)和(调整开启压力)。(17)排污的操作应平稳,排污阀不能(猛开猛关)。(18)阀门按用途可分为(闸阀),(截止阀),(止回阀)等。(19)气开阀无信号时,阀处全闭位置;气闭阀无信号时,阀处关开位置。(20)流量系数是在一定条件下,表示介质水通过调节阀的流量,其单位是/h或T/h。(21)仅由工作压力即可确定公称压力。(不能)(22)按20~100kPa弹簧范围调整出厂的气闭阀,不带定位器,在现场使用不调整就有输出力克服不平衡力,保证阀关闭。(应调整才有)(23)阀门按管道连接方式分为:法兰连接、螺纹连接、焊接连接(24)“DN100”表示的含义是阀门口径为4寸(或者阀门大小为100mm)。(25)球阀的基本结构由阀杆、上轴承、球体、下轴承、阀体组成。(26)阀门基本参数为:公称压力PN、公称通经DN(27)阀门基本功能:截断接通介质,调节流量,改变流向(28)阀门连接的主要方式有:法兰、螺纹、焊接、对夹(29)阀门的压力——温度等级表示:不同材质、不同工作温度下,最大允许无冲击工作压力不同(30)管法兰标准主要有两个体系:欧州体系和美州体系。(31)两个体系的管法兰连接尺寸完全不同无法互配;以压力等级来区分最合适:欧州体系为、、、、、、、、、、、;美州体系为(CIass75)、(CIass150)、(CIass300)、(CIass600)、(CIass900)、(CIass1500)、(CIass2500)MPa。(32)管法兰类型主要有:整体(IF)、板式平焊(PL)、带颈平焊(SO)、带颈对焊(WN)、承插焊(SW)、螺丝(Th)、对焊环松套(PJ/SE)/(LF/SE)、平焊环松套(PJ/RJ)和法兰盖(BL)等。(33)法兰密封面型式主要有:全平面(FF)、突面(RF)、凹(FM)凸(M)面、榫(T)槽(G)面、环连接面(RJ)等(34)1MPa等于(10)Kg/平方厘米。(35)切盘根时要有一个角度,这个角是(30)度,加盘根时每根的接口之间错开(120)度。(36)阀门按动力分为(自动)和(驱动)两种。(37)量程是MPa的压力表适合定(表1/3~2/3)MPa范围的安全阀。(38)压力为25Kg的闸板阀打压时密封性试验压力应是()Kg,保压(3)分钟,强度试验压力是()Kg,保压(5)分钟不漏。(39)气动薄膜执行机构有正作用和反作用两种形式;随信号压力增大,推杆下移为正作用,反之推杆上移为反作用;通常接受标准信号压力为20~100KPa;带定位器时最高压力为250KPa。基本行程有六种(mm)10;16;25;40;60;100:(40)理想可调比取决于...

1、当您付费下载文档后,您只拥有了使用权限,并不意味着购买了版权,文档只能用于自身使用,不得用于其他商业用途(如 [转卖]进行直接盈利或[编辑后售卖]进行间接盈利)。
2、本站所有内容均由合作方或网友上传,本站不对文档的完整性、权威性及其观点立场正确性做任何保证或承诺!文档内容仅供研究参考,付费前请自行鉴别。
3、如文档内容存在违规,或者侵犯商业秘密、侵犯著作权等,请点击“违规举报”。

碎片内容

阀门基础知识题库

爱的疯狂+ 关注
实名认证
内容提供者

该用户很懒,什么也没介绍

相关文档

确认删除?
VIP
微信客服
  • 扫码咨询
会员Q群
  • 会员专属群点击这里加入QQ群
客服邮箱
回到顶部