电脑桌面
添加小米粒文库到电脑桌面
安装后可以在桌面快捷访问

信息技术操作题步骤汇总VIP免费

信息技术操作题步骤汇总_第1页
1/4
信息技术操作题步骤汇总_第2页
2/4
信息技术操作题步骤汇总_第3页
3/4
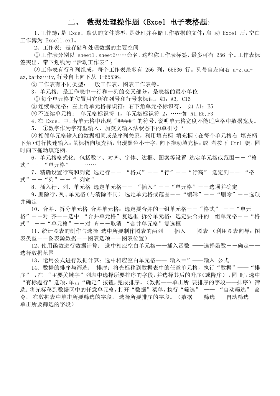
一、word文字处理操作题word文档的功能:能够高效、规范、美观的创作与修饰文章,有效的表达主题,增强文章的感染力1、页面设置:设置纸张大小、页边距、纸张方向设置纸张大小和纸张方向操作步骤:文件——页面设置——纸张——纸张大小或纸张方向(横向或纵向)设置页边距操作步骤:文件——页面设置——纸张——页边距2、文字格式与段落格式的设置:设置字体,段落操作步骤:设置字体:选中对象——格式——字体(中文字体、字形、字号、字体颜色、字符间距等)设置段落:选中对象——格式——段落(对齐方式、缩进、特殊格式、段距、、行距等)(注:<1>首行缩进的设置在特殊格式里<2>对象指的是题目中让我们进行操作的文字或图片,比如要对标题进行设置则对象就是标题,要操作的是正文那么对象就是正文。)3、图片的插入以及图片格式的设置操作步骤:插入——图片——来自文件——选择图片(注意图片存放的位置)插入——图片——艺术字——选择艺术字类型和输入艺术字的内容图片格式的设置:右击该图片——设置图片格式(颜色与线条、大小、版式等)艺术字格式的设置:右击该艺术字——设置艺术字格式(注:环绕方式在“版式”中)4、查找、替换文字操作步骤:编辑——查找——查找或替换(需输入查找的文字)5、设置页眉与页脚操作步骤:视图——页眉页脚——在相应位置输入文字(注:页眉在纸张上方,页脚在纸张下方)6、插入页码操作步骤:插入——页码7、复制或移动某一段文字复制的操作步骤:选中对象——编辑——复制——光标定位到目标地址——编辑——粘贴移动的操作步骤:选中对象——编辑——剪切——光标定位到目标地址——编辑——粘贴8、文件的保存操作步骤:文件——保存(另存为)——相应选项保存:以原文件名保存在原文件夹下。另存为:换名保存或不保存在原文件夹9、设置边框和底纹操作步骤:选中对象——格式边框和底纹——相应选项10、表格的插入操作步骤:表格——插入——表格——输入行和列11、修改表格操作步骤:选定表格——右键单击——相应操作(例如:向表格添加行和列、删除表格的行或列或单元格、调整表格的列宽和行高、合并单元格)12、设置表格的格式(1)单元格的对齐方式:右键单击表格——设置单元格对齐方式(2)设置表格的边框线:右键单击表格——边框和底纹二、数据处理操作题(Excel电子表格题)1、工作簿:是Excel默认的文件类型,是处理并存储工作数据的文件;启动Excel后,空白工作簿为Excel1.exl。2、工作表:是存储和处理数据的主要空间①工作表分别以sheet1、sheet2……命名,这些称工作表标签,最多可有256个。工作表标签突出,带下划线为“活动工作表”;②工作表有行和列组成,每个工作表最多有256列,65536行。列号自左向右a-z,aa-az,ba-bz…iv,行号自上向下从1-65536;③工作表有不同类型:一般工作表、图表工作表等。3、单元格:是工作表中一行和一列的交叉部分,是表格的最小单位①每个单元格的位置用它所在列号和行号来标识。如:A3,C16②连续单元格:左上角单元格标识符:右下角单元格标识符,如A1:E5③不连续单元格:单元格标识符1,单元格标识符2,……如A1,E5,F34、在Excel中,若单元格中出现“#####”的符号,说明单元格宽度不能适应格中数据宽度。5、①数字作为字符型输入,加英文输入法状态下的单引号‘②相邻单元格输入的数据相同或是序列关系,利用填充柄填充柄(在每个单元格右填充柄下角)进行快速输入:鼠标指向填充柄,出现黑色小十字,向下拖动填充柄;或者按下Ctrl键,同时向下拖动填充柄。6、单元格格式化:包括数字、对齐、字体、边框、图案等设置选定单元格或范围――“格式”――“单元格”――……7、精确设置行高和列宽选定行――“格式”――“行”――“行高”选定列――“格式”――“列”――“列宽”8、插入行、列、单元格选定单元格――“插入”――“单元格”――选项并确定9、删除行、列、单元格(与清除不同)选定单元格或范围――“编辑”――“删除”――选项并确定10、合并、拆分单元格合并单元格:选定要合并的一组单元格――“格式”――“单元格”――对齐――选中“合并单元格...

1、当您付费下载文档后,您只拥有了使用权限,并不意味着购买了版权,文档只能用于自身使用,不得用于其他商业用途(如 [转卖]进行直接盈利或[编辑后售卖]进行间接盈利)。
2、本站所有内容均由合作方或网友上传,本站不对文档的完整性、权威性及其观点立场正确性做任何保证或承诺!文档内容仅供研究参考,付费前请自行鉴别。
3、如文档内容存在违规,或者侵犯商业秘密、侵犯著作权等,请点击“违规举报”。

碎片内容

信息技术操作题步骤汇总

您可能关注的文档

确认删除?
VIP
微信客服
  • 扫码咨询
会员Q群
  • 会员专属群点击这里加入QQ群
客服邮箱
回到顶部