电脑桌面
添加小米粒文库到电脑桌面
安装后可以在桌面快捷访问

七年级语文上册 第6课《从百草园到三味书屋》教学设计(第1课时) 长春版教材-长春版教材初中七年级上册语文教学设计VIP免费

七年级语文上册 第6课《从百草园到三味书屋》教学设计(第1课时) 长春版教材-长春版教材初中七年级上册语文教学设计_第1页
1/5
七年级语文上册 第6课《从百草园到三味书屋》教学设计(第1课时) 长春版教材-长春版教材初中七年级上册语文教学设计_第2页
2/5
七年级语文上册 第6课《从百草园到三味书屋》教学设计(第1课时) 长春版教材-长春版教材初中七年级上册语文教学设计_第3页
3/5
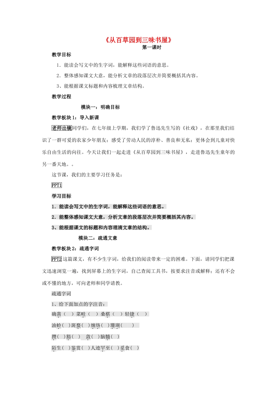
《从百草园到三味书屋》第一课时教学目标1.能读会写文中的生字词,能解释这些词语的意思。2.整体感知课文大意,能分析文章的段落层次并简要概括其内容。3、能根据课文标题和内容梳理文章结构。教学过程模块一:明确目标教学板块1:导入新课老师出镜同学们,在七年级上学期,我们学了鲁迅先生写的《社戏》,在那里我们结识了一群可爱的农家少年朋友;感受了劳动人民的淳朴、善良和无私;更体会到儿童对快乐自由生活的向往。今天让我们一起走进《从百草园到三味书屋》,走进鲁迅先生童年的另一番天地。。这节课,我们的主要学习任务是:PPT1学习目标1.能读会写文中的生字词,能解释这些词语的意思。2.能整体感知课文大意,分析文章的段落层次并简要概括其内容。3、能根据课文的标题和内容理清文章的结构。模块二:疏通文意教学板块2:疏通字词PPT2这篇课文,有不少生字词,给我们的阅读带来一定的困难。下面,请同学们把课文迅速浏览一遍,找到屏幕上的生字词,自己查阅工具书,按要求注音或解释;还有不会或不懂的地方,可向老师和同学请教。疏通字词1、给下面加点的字注音:确凿()菜畦()桑椹()轻捷()油蛉()斑蝥()缠络()珊瑚()攒()豁()敛()脑髓()陌生()鉴赏()人迹罕至()觅食()竹筛()秕谷()系()书塾()2、解释下面的词语的意思:确凿:轻捷:缠络:鉴赏:人迹罕至:渊博:消释:宿儒:人声鼎沸:(现场老师组织学生注音、解释。时间约5分钟)PPT3同学们刚才学得很认真,相信大家已解决了这些拦路虎。下面请同学们把这些生字词和有关词语的解释齐声读一遍。给下面加点的字注音:确凿(záo)菜畦(qí)桑椹(shèn)轻捷(jié)油蛉(líng)斑蝥(máo)缠络(chánluò)珊瑚(shānhú)攒(cuán)豁(huō)敛(liǎn)脑髓(suǐ)陌生(mò)鉴赏(jiàn)人迹罕至(hǎn)觅食(mì)竹筛(shāi)秕谷(bǐ)系(jì)书塾(shú)PPT4解释下面的字词:确凿:确实无误。轻捷:轻快敏捷。缠络:缠绕。鉴赏:鉴定和欣赏(艺术品、文物等)人迹罕至:很少有人来到。罕:稀少。至:到。渊博:(学识)精深广博。消释:消融,熔化。宿儒:素有声望的博学之士。宿:年老的,久经其事的。人声鼎沸:人声喧嚷嘈杂,好像鼎里的水沸腾起来一样。鼎:古代烹煮用的器物,圆形,三足两耳;也有长方四足的。教学板块3:了解背景疏通了字词,只是扫除了文字上的障碍;要读懂这篇写于80多年前的文章,还有必要了解一些有关的背景知识。PPT5(《朝花夕拾》图片)本文选自散文集《朝花夕拾》,“朝”指早晨,这里指童年;“夕”指晚上,这里指老年。原来的意思是早晨开的花到晚上凋谢了去拾,这里指老年回忆童年的事。这部集子里的大部分文章都是作者对自己童年、少年时代生活的回忆可以说《朝花夕拾》是作者童年时代的一曲恋歌。PPT6(鲁迅图片)本文是鲁迅先生在他四十六岁的时候,回忆起自己童年时期的一段往事写下的一篇回忆性散文,这朵“夕拾”的小花,字里行间都蕴含着作者对童年的依恋和向往之情。教学板块4:概括内容PPT7下面,就请同学们一起走进鲁迅的童年,先听一下课文的朗读录音,边听边看书边思考,并完成下面的学习任务:概括内容听读课文,完成下面的学习任务:1、根据文章标题提示,课文可分为几大部分?2、用简要语言概括每一部分各写了哪些事情。(现场老师组织学生听课文录音,完成听读任务。时间约15分钟)PPT8PPT9(百草园图片和三味书屋图片)不难看出课题用“从……到……”点明了文章所写的两个地方:百草园和三味书屋。PPT10这篇课文先写百草园的乐园生活,再由课文第九段自然过渡到写三味书屋的读书生活。从百草园的乐园生活到三味书屋的读书生活PPT11在第一部分,作者紧扣“乐园”写我在百草园的无穷乐趣。依次回忆了百草园的景物、美女蛇的故事和百草园的冬天(1-8)百草园的乐园生活:(2)有趣景物(3-6)传奇故事(7-8)雪地捕鸟PPT12在第二部分,作者回忆三味书屋的读书生活,先写了三味书屋的陈设和我对先生的印象,再依次写了询问怪哉、后园寻趣、师生读书和在课上做戏画画的事。(10-24)三味书屋的读书生活:(10)书屋陈设(11)先...

1、当您付费下载文档后,您只拥有了使用权限,并不意味着购买了版权,文档只能用于自身使用,不得用于其他商业用途(如 [转卖]进行直接盈利或[编辑后售卖]进行间接盈利)。
2、本站所有内容均由合作方或网友上传,本站不对文档的完整性、权威性及其观点立场正确性做任何保证或承诺!文档内容仅供研究参考,付费前请自行鉴别。
3、如文档内容存在违规,或者侵犯商业秘密、侵犯著作权等,请点击“违规举报”。

碎片内容

七年级语文上册 第6课《从百草园到三味书屋》教学设计(第1课时) 长春版教材-长春版教材初中七年级上册语文教学设计

确认删除?
VIP
微信客服
  • 扫码咨询
会员Q群
  • 会员专属群点击这里加入QQ群
客服邮箱
回到顶部