电脑桌面
添加小米粒文库到电脑桌面
安装后可以在桌面快捷访问

“两学一做”测试知识VIP免费

“两学一做”测试知识_第1页
1/12
“两学一做”测试知识_第2页
2/12
“两学一做”测试知识_第3页
3/12
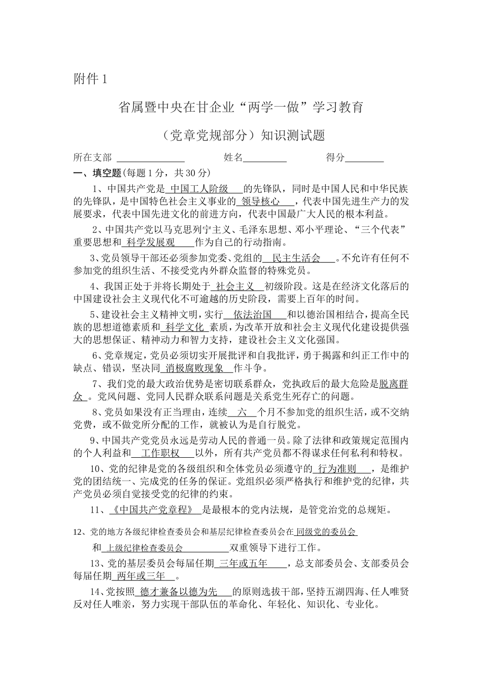
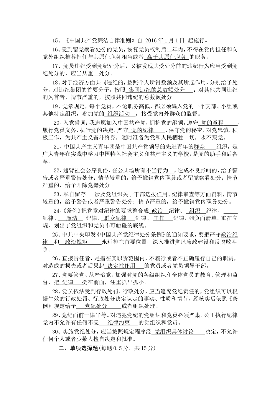
附件1省属暨中央在甘企业“两学一做”学习教育(党章党规部分)知识测试题所在支部姓名得分一、填空题(每题1分,共30分)1、中国共产党是中国工人阶级的先锋队,同时是中国人民和中华民族的先锋队,是中国特色社会主义事业的领导核心,代表中国先进生产力的发展要求,代表中国先进文化的前进方向,代表中国最广大人民的根本利益。2、中国共产党以马克思列宁主义、毛泽东思想、邓小平理论、“三个代表”重要思想和科学发展观作为自己的行动指南。3、党员领导干部还必须参加党委、党组的民主生活会。不允许有任何不参加党的组织生活、不接受党内外群众监督的特殊党员。4、我国正处于并将长期处于社会主义初级阶段。这是在经济文化落后的中国建设社会主义现代化不可逾越的历史阶段,需要上百年的时间。5、建设社会主义精神文明,实行依法治国和以德治国相结合,提高全民族的思想道德素质和科学文化素质,为改革开放和社会主义现代化建设提供强大的思想保证、精神动力和智力支持,建设社会主义文化强国。6、党章规定,党员必须切实开展批评和自我批评,勇于揭露和纠正工作中的缺点、错误,坚决同消极腐败现象作斗争。7、我们党的最大政治优势是密切联系群众,党执政后的最大危险是脱离群众。党风问题、党同人民群众联系问题是关系党生死存亡的问题。8、党员如果没有正当理由,连续六个月不参加党的组织生活,或不交纳党费,或不做党所分配的工作,就被认为是自行脱党。9、中国共产党党员永远是劳动人民的普通一员。除了法律和政策规定范围内的个人利益和工作职权以外,所有共产党员都不得谋求任何私利和特权。10、党的纪律是党的各级组织和全体党员必须遵守的行为准则,是维护党的团结统一、完成党的任务的保证。党组织必须严格执行和维护党的纪律,共产党员必须自觉接受党的纪律的约束。11、《中国共产党章程》是最根本的党内法规,是管党治党的总规矩。12、党的地方各级纪律检查委员会和基层纪律检查委员会在同级党的委员会和上级纪律检查委员会双重领导下进行工作。13、党的基层委员会每届任期三年或五年,总支部委员会、支部委员会每届任期两年或三年。14、党按照德才兼备以德为先的原则选拔干部,坚持五湖四海、任人唯贤反对任人唯亲,努力实现干部队伍的革命化、年轻化、知识化、专业化。15、《中国共产党廉洁自律准则》自2016年1月1日起施行。16、受到留党察看处分的党员,恢复党员权利后二年内,不得在党内担任和向党外组织推荐担任与其原任职务相当或者高于其原任职务的职务。17、党员违纪受到党纪处分后,又被发现其受处分前的违纪行为应当受到党纪处分的,应当从重处分。18、对于经济方面共同违纪的,按照个人所得数额及其所起作用,分别给予处分。对违纪集团的首要分子,按照集团违纪的总数额处分;对其他共同违纪的为首者,情节严重的,按照共同违纪的总数额处分。19、党章规定,每个党员,不论职务高低,都必须编入党的一个支部、小组或其他特定组织,参加党的组织活动,接受党内外群众的监督。20、入党誓词:我志愿加入中国共产党,拥护党的纲领,遵守党的章程,履行党员义务,执行党的决定,严守党的纪律,保守党的秘密,对党忠诚,积极工作,为共产主义奋斗终身,随时准备为党和人民牺牲一切,永不叛党。21、中国共产主义青年团是中国共产党领导的先进青年的群众组织,是广大青年在实践中学习中国特色社会主义和共产主义的学校,是党的助手和后备军。22、违背社会公序良俗,在公共场所有不当行为,造成不良影响的,给予警告或者严重警告处分;情节较重的,给予撤销党内职务或者留党察看处分;情节严重的,给予开除党籍处分。23、私自留存涉及党组织关于干部选拔任用、纪律审查等方面资料,情节较重的,给予警告或者严重警告处分;情节严重的,给予撤销党内职务处分。24、《条例》把党章对纪律的要求整合成政治纪律、组织纪律、纪律、廉洁纪律、群众纪律纪律、工作纪律,列负面清单,重在立规,划出了党组织和党员不可触碰的底线。25、中共中央印发《中国共产党纪律处分条例》的通知要求,要把严守政治纪律和政治规矩永远排在首要位置,深入推进党风廉政建设和反腐败斗...

1、当您付费下载文档后,您只拥有了使用权限,并不意味着购买了版权,文档只能用于自身使用,不得用于其他商业用途(如 [转卖]进行直接盈利或[编辑后售卖]进行间接盈利)。
2、本站所有内容均由合作方或网友上传,本站不对文档的完整性、权威性及其观点立场正确性做任何保证或承诺!文档内容仅供研究参考,付费前请自行鉴别。
3、如文档内容存在违规,或者侵犯商业秘密、侵犯著作权等,请点击“违规举报”。

碎片内容

“两学一做”测试知识

您可能关注的文档

确认删除?
VIP
微信客服
  • 扫码咨询
会员Q群
  • 会员专属群点击这里加入QQ群
客服邮箱
回到顶部