电脑桌面
添加小米粒文库到电脑桌面
安装后可以在桌面快捷访问

2013年广东普通高校招生录取最低控制分数线VIP免费

2013年广东普通高校招生录取最低控制分数线_第1页
1/4
2013年广东普通高校招生录取最低控制分数线_第2页
2/4
2013年广东普通高校招生录取最低控制分数线_第3页
3/4
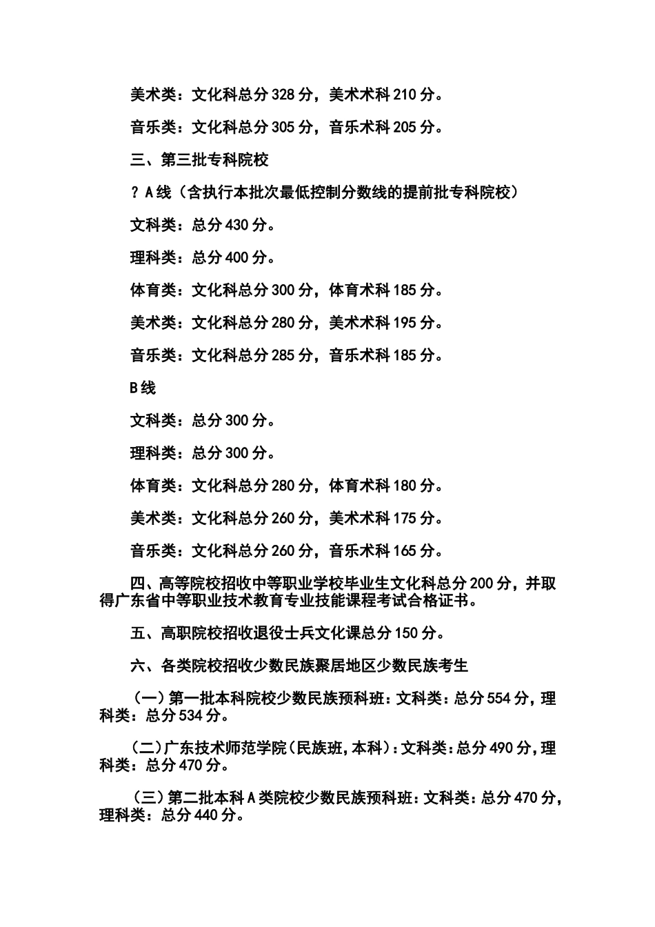
广东2013年普通高校招生录取最低控制分数线广东省2013年普通高校招生录取最低控制分数线一、第一批本科院校(含执行本批次最低控制分数线的提前批本科院校)文科类:总分594分。理科类:总分574分。体育类:文化科总分418分,体育术科240分。美术类:文化科总分360分,美术术科240分。音乐类:文化科总分350分,音乐术科233分。空军飞行学员:文科类574分,理科类554分。二、第二批本科院校?A线(含执行本批次最低控制分数线的提前批本科院校)文科类:总分546分。理科类:总分516分。体育类:文化科总分340分,体育术科200分。美术类:文化科总分335分,美术术科225分。音乐类:文化科总分320分,音乐术科210分。B线文科类:总分498分。理科类:总分480分。体育类:文化科总分330分,体育术科198分。美术类:文化科总分328分,美术术科210分。音乐类:文化科总分305分,音乐术科205分。三、第三批专科院校?A线(含执行本批次最低控制分数线的提前批专科院校)文科类:总分430分。理科类:总分400分。体育类:文化科总分300分,体育术科185分。美术类:文化科总分280分,美术术科195分。音乐类:文化科总分285分,音乐术科185分。B线文科类:总分300分。理科类:总分300分。体育类:文化科总分280分,体育术科180分。美术类:文化科总分260分,美术术科175分。音乐类:文化科总分260分,音乐术科165分。四、高等院校招收中等职业学校毕业生文化科总分200分,并取得广东省中等职业技术教育专业技能课程考试合格证书。五、高职院校招收退役士兵文化课总分150分。六、各类院校招收少数民族聚居地区少数民族考生(一)第一批本科院校少数民族预科班:文科类:总分554分,理科类:总分534分。(二)广东技术师范学院(民族班,本科):文科类:总分490分,理科类:总分470分。(三)第二批本科A类院校少数民族预科班:文科类:总分470分,理科类:总分440分。(四)第二批本科B类院校少数民族预科班:文科类:总分430分,理科类:总分400分。(五)广东技术师范学院(民族班,专科):文科类:总分400分,理科类:总分380分。七、其他预科班(一)华侨大学“三侨一台”本科预科班文科类:总分574分,理科类:总分554分。(二)第二批本科A类院校边防军人子女预科班:文科类:总分470分,理科类:总分440分。?背景资料:广东历年高考分数线:??

1、当您付费下载文档后,您只拥有了使用权限,并不意味着购买了版权,文档只能用于自身使用,不得用于其他商业用途(如 [转卖]进行直接盈利或[编辑后售卖]进行间接盈利)。
2、本站所有内容均由合作方或网友上传,本站不对文档的完整性、权威性及其观点立场正确性做任何保证或承诺!文档内容仅供研究参考,付费前请自行鉴别。
3、如文档内容存在违规,或者侵犯商业秘密、侵犯著作权等,请点击“违规举报”。

碎片内容

2013年广东普通高校招生录取最低控制分数线

您可能关注的文档

中小学文库+ 关注
实名认证
内容提供者

精品资料应用尽有

确认删除?
VIP
微信客服
  • 扫码咨询
会员Q群
  • 会员专属群点击这里加入QQ群
客服邮箱
回到顶部