电脑桌面
添加小米粒文库到电脑桌面
安装后可以在桌面快捷访问

八年级物理下册知识点归纳VIP免费

八年级物理下册知识点归纳_第1页
1/7
八年级物理下册知识点归纳_第2页
2/7
八年级物理下册知识点归纳_第3页
3/7
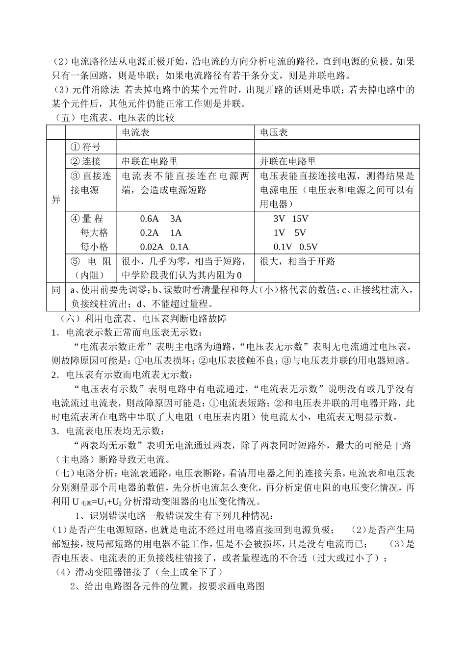
八年级物理下册知识点归纳第六、七章《电压电阻》电流1、电流的产生:由于电荷的定向移动形成电流。电流的方向:①正电荷定向移动的方向为电流的方向②电源外部电流方向:电路中电流是从电源的正极出发,流经用电器、开关、导线等流回电源的负极的。电源内部电流方向:由电源负极到电源正极2、电流强度:表示电流大小的物理量,简称电流,用字母I。①定义:每秒通过导体任一横截面的电荷量叫电流强度,简称电流I=Q/t②单位:安培(A)常用单位有毫安(mA)微安(μA)它们之间的换算:1A=103mA=106μA③测量:电流表一、电压(一)电压的作用1.电压是形成电流的原因:电压使电路中的自由电荷定向移动形成了电流。电源是提供电压的装置。电路中有电流电路两端就一定有电压,电路两端有电压电路中不一定有电流。2.电路中获得持续电流的条件:①电路中有电源(或电路两端有电压);②电路是通路。3.在理解电流、电压的概念时,通过观察水流、水压的模拟实验帮助我们认识问题,这里使用了科学研究方法“类比法”。(二)电压的单位1.国际单位:伏特,符号:V。常用单位:kV、mV、μV换算关系:1Kv=1000V,1V=1000mV,1mV=1000μV2.记住一些电压值:家庭电压220V,一节干电池1.5V,一节蓄电池2V,对人体的安全电压不高于36V(三)电压的测量:1.仪器:电压表,符号:2.读数时,看清量程和分度值,0~15V量程分度值为0.5V,0~3V量程分度值为0.1V3.使用规则:两要、一不①电压表要并联在电路中。(电压表与电源串联,测的是电源电压)②电流从电压表的“正接线柱”流入,“负接线柱”流出。(否则指针会反偏)③被测电压不要超过电压表的最大量程。Ⅰ危害:被测电压超过电压表的最大量程时,不仅测不出电压值,电压表的指针还会被打弯甚至烧坏电压表。Ⅱ选择量程:实验室用电压表有两个量程,0~3V和0~15V。测量时,先选大量程,用开关试触,若被测电压在3V~15V可测量,若被测电压小于3V则换用小的量程,若被测电压大于15V则换用更大量程的电压表。(四)识别串联电路与并联电路的方法(1)元件连接法分析电路中电路元件的连接方法,逐个顺次连接的是串联电路,并列接在两点间的是并联电路。(2)电流路径法从电源正极开始,沿电流的方向分析电流的路径,直到电源的负极。如果只有一条回路,则是串联;如果电流路径有若干条分支,则是并联电路。(3)元件消除法若去掉电路中的某个元件时,出现开路的话则是串联;若去掉电路中的某个元件后,其他元件仍能正常工作则是并联。(五)电流表、电压表的比较电流表电压表异①符号②连接串联在电路里并联在电路里③直接连接电源电流表不能直接连在电源两端,会造成电源短路电压表能直接连接电源,测得结果是电源电压(电压表和电源之间可以有用电器)④量程每大格每小格0.6A3A0.2A1A0.02A0.1A3V15V1V5V0.1V0.5V⑤电阻(内阻)很小,几乎为零,相当于短路,中学阶段我们认为其内阻为0很大,相当于开路同a、使用前要先调零;b、读数时看清量程和每大(小)格代表的数值;c、正接线柱流入,负接线柱流出;d、不能超过量程。(六)利用电流表、电压表判断电路故障1.电流表示数正常而电压表无示数:“电流表示数正常”表明主电路为通路,“电压表无示数”表明无电流通过电压表,则故障原因可能是:①电压表损坏;②电压表接触不良;③与电压表并联的用电器短路。2.电压表有示数而电流表无示数:“电压表有示数”表明电路中有电流通过,“电流表无示数”说明没有或几乎没有电流流过电流表,则故障原因可能是:①电流表短路;②和电压表并联的用电器开路,此时电流表所在电路中串联了大电阻(电压表内阻)使电流太小,电流表无明显示数。3.电流表电压表均无示数:“两表均无示数”表明无电流通过两表,除了两表同时短路外,最大的可能是干路(主电路)断路导致无电流。(七)电路分析:电流表通路,电压表断路,看清用电器之间的连接关系,电流表和电压表分别测量那个用电器的数值,先分析电流怎么变化,再分析定值电阻的电压变化情况,再利用U电源=U1+U2分析滑动变阻器的电压变化情况。1、识别错误电路一般错误发生有下列几种情况...

1、当您付费下载文档后,您只拥有了使用权限,并不意味着购买了版权,文档只能用于自身使用,不得用于其他商业用途(如 [转卖]进行直接盈利或[编辑后售卖]进行间接盈利)。
2、本站所有内容均由合作方或网友上传,本站不对文档的完整性、权威性及其观点立场正确性做任何保证或承诺!文档内容仅供研究参考,付费前请自行鉴别。
3、如文档内容存在违规,或者侵犯商业秘密、侵犯著作权等,请点击“违规举报”。

碎片内容

八年级物理下册知识点归纳

您可能关注的文档

确认删除?
VIP
微信客服
  • 扫码咨询
会员Q群
  • 会员专属群点击这里加入QQ群
客服邮箱
回到顶部