电脑桌面
添加小米粒文库到电脑桌面
安装后可以在桌面快捷访问

大学物理实验 密度的测定VIP免费

大学物理实验 密度的测定_第1页
1/5
大学物理实验 密度的测定_第2页
2/5
大学物理实验 密度的测定_第3页
3/5
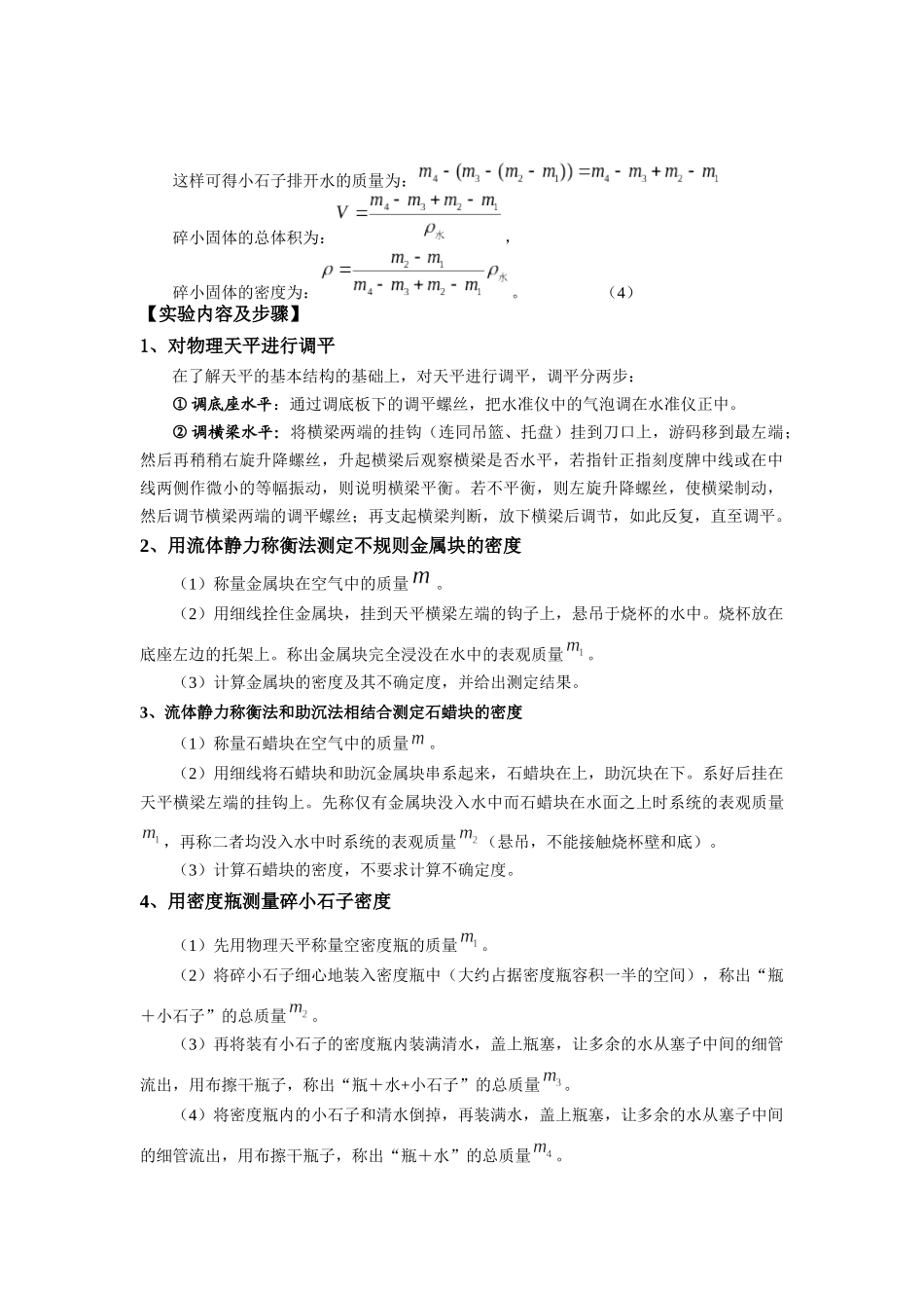
密度瓶游码平衡螺母边刀托杯托盘底座度盘指针中刀托手轮调平螺母挂钩吊耳水准泡托盘托盘横梁物理天平m1m图3静力称衡法测密度大学物理实验密度的测定【实验目的】1、学习物理天平的使用方法;2、掌握用流体静力称衡法测定不规则固体密度的原理和方法;3、掌握用助沉法测定不规则固体密度(比水的密度小)的原理和方法;4、掌握用密度瓶测定碎小固体密度的原理和方法。【实验仪器和用品】物理天平(500g、50mg)、密度瓶(50ml)、烧杯(500ml)、不规则金属块(被测物)、石蜡块(被测物)、碎小石子(被测物)、清水、细线。【实验原理】某种物质单位体积的质量叫做这种物质的密度。对一密度均匀的物体,若其质量为m,体积为V,则该物体的密度:ρ=mV(1)实验中,测出物体的质量m和体积V,由上式可求出样品的密度。1、用流体静力称衡法测定不规则固体的密度(比水的密度大)设被测物在空气中的质量为m(空气浮力忽略不计),全部浸没在水中(悬吊,不接触烧杯壁和底)的表观质量为m1(如图3示),体积为V,水的密度为。根据阿基米德定律,有:1m图4静力称衡法和助沉法测石蜡块的密度m待测物块(石蜡块)2m图5密度瓶法测小石子的密度1m2m3m4m被测物密度:(2)2、流体静力称衡法和助沉法相结合测定密度小于水的不规则固体的密度设被测物在空气中的质量为m,用细线将被测物与另一助沉物串系起来:被测物在上,助沉物在下。设仅将助沉物没入水中而被测物在水面上时系统的表观质量为,二者均没入水中(注意悬吊,不接触烧杯壁和底)时的表观质量为,如图4所示:根据阿基米德定律,被测物受到的浮力为:,则被测物体积为:被测物密度为:(3)3、用密度瓶测定碎小固体(小石子)的密度假设密度瓶的质量为,将瓶内装满待测的小石子后的质量为,则待测小石子的质量:。然后将装有小石子的密度瓶加满水,再称其总质量,为了得到小石子排开水的体积,还需要将密度瓶里的小石子倒出,再加满水称得其质量为。这样可得小石子排开水的质量为:碎小固体的总体积为:,碎小固体的密度为:。(4)【实验内容及步骤】1、对物理天平进行调平在了解天平的基本结构的基础上,对天平进行调平,调平分两步:①调底座水平:通过调底板下的调平螺丝,把水准仪中的气泡调在水准仪正中。②调横梁水平:将横梁两端的挂钩(连同吊篮、托盘)挂到刀口上,游码移到最左端;然后再稍稍右旋升降螺丝,升起横梁后观察横梁是否水平,若指针正指刻度牌中线或在中线两侧作微小的等幅振动,则说明横梁平衡。若不平衡,则左旋升降螺丝,使横梁制动,然后调节横梁两端的调平螺丝;再支起横梁判断,放下横梁后调节,如此反复,直至调平。2、用流体静力称衡法测定不规则金属块的密度(1)称量金属块在空气中的质量。(2)用细线拴住金属块,挂到天平横梁左端的钩子上,悬吊于烧杯的水中。烧杯放在底座左边的托架上。称出金属块完全浸没在水中的表观质量。(3)计算金属块的密度及其不确定度,并给出测定结果。3、流体静力称衡法和助沉法相结合测定石蜡块的密度(1)称量石蜡块在空气中的质量。(2)用细线将石蜡块和助沉金属块串系起来,石蜡块在上,助沉块在下。系好后挂在天平横梁左端的挂钩上。先称仅有金属块没入水中而石蜡块在水面之上时系统的表观质量,再称二者均没入水中时系统的表观质量(悬吊,不能接触烧杯壁和底)。(3)计算石蜡块的密度,不要求计算不确定度。4、用密度瓶测量碎小石子密度(1)先用物理天平称量空密度瓶的质量。(2)将碎小石子细心地装入密度瓶中(大约占据密度瓶容积一半的空间),称出“瓶+小石子”的总质量。(3)再将装有小石子的密度瓶内装满清水,盖上瓶塞,让多余的水从塞子中间的细管流出,用布擦干瓶子,称出“瓶+水+小石子”的总质量。(4)将密度瓶内的小石子和清水倒掉,再装满水,盖上瓶塞,让多余的水从塞子中间的细管流出,用布擦干瓶子,称出“瓶+水”的总质量。(5)计算小石子的密度,不要求计算不确定度。【实验注意事项】1、使用物理天平前,要熟悉天平的基本结构,了解各结构的用途和使用方法,做到先观察后操作。2、使用天平时,动作要轻、稳,横梁支起时不能作前后...

1、当您付费下载文档后,您只拥有了使用权限,并不意味着购买了版权,文档只能用于自身使用,不得用于其他商业用途(如 [转卖]进行直接盈利或[编辑后售卖]进行间接盈利)。
2、本站所有内容均由合作方或网友上传,本站不对文档的完整性、权威性及其观点立场正确性做任何保证或承诺!文档内容仅供研究参考,付费前请自行鉴别。
3、如文档内容存在违规,或者侵犯商业秘密、侵犯著作权等,请点击“违规举报”。

碎片内容

大学物理实验 密度的测定

确认删除?
VIP
微信客服
  • 扫码咨询
会员Q群
  • 会员专属群点击这里加入QQ群
客服邮箱
回到顶部