电脑桌面
添加小米粒文库到电脑桌面
安装后可以在桌面快捷访问

齿轮传动---复习题VIP免费

齿轮传动---复习题_第1页
1/4
齿轮传动---复习题_第2页
2/4
齿轮传动---复习题_第3页
3/4
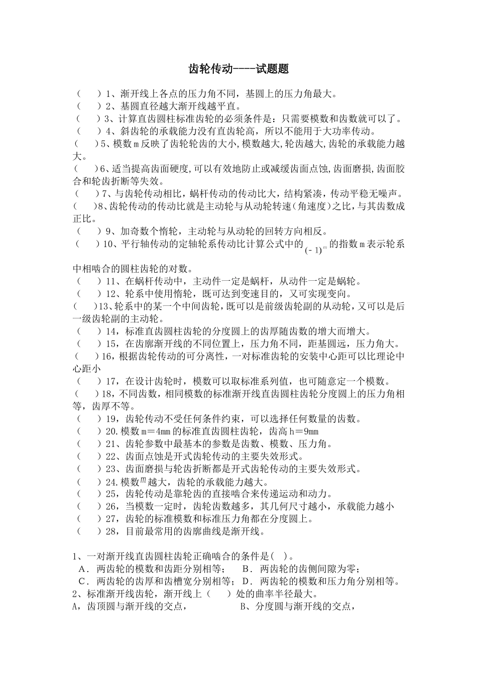
齿轮传动----试题题()1、渐开线上各点的压力角不同,基圆上的压力角最大。()2、基圆直径越大渐开线越平直。()3、计算直齿圆柱标准齿轮的必须条件是:只需要模数和齿数就可以了。()4、斜齿轮的承载能力没有直齿轮高,所以不能用于大功率传动。()5、模数m反映了齿轮轮齿的大小,模数越大,轮齿越大,齿轮的承载能力越大。()6、适当提高齿面硬度,可以有效地防止或减缓齿面点蚀,齿面磨损,齿面胶合和轮齿折断等失效。()7、与齿轮传动相比,蜗杆传动的传动比大,结构紧凑,传动平稳无噪声。()8、齿轮传动的传动比就是主动轮与从动轮转速(角速度)之比,与其齿数成正比。()9、加奇数个惰轮,主动轮与从动轮的回转方向相反。()10、平行轴传动的定轴轮系传动比计算公式中的的指数m表示轮系中相啮合的圆柱齿轮的对数。()11、在蜗杆传动中,主动件一定是蜗杆,从动件一定是蜗轮。()12、轮系中使用惰轮,既可达到变速目的,又可实现变向。()13、轮系中的某一个中间齿轮,既可以是前级齿轮副的从动轮,又可以是后一级齿轮副的主动轮。()14,标准直齿圆柱齿轮的分度圆上的齿厚随齿数的增大而增大。()15,在齿廓渐开线的不同位置上,压力角不同,距基圆远,压力角大。()16,根据齿轮传动的可分离性,一对标准齿轮的安装中心距可以比理论中心距小()17,在设计齿轮时,模数可以取标准系列值,也可随意定一个模数。()18,不同齿数,相同模数的标准渐开线直齿圆柱齿轮分度圆上的压力角相等,齿厚不等。()19,齿轮传动不受任何条件约束,可以选择任何数量的齿数。()20.模数m=4mm的标准直齿圆柱齿轮,齿高h=9mm()21、齿轮参数中最基本的参数是齿数、模数、压力角。()22、齿面点蚀是开式齿轮传动的主要失效形式。()23、齿面磨损与轮齿折断都是开式齿轮传动的主要失效形式。()24.模数越大,齿轮的承载能力越大。()25,齿轮传动是靠轮齿的直接啮合来传递运动和动力。()26,当模数一定时,齿轮齿数越多,其几何尺寸越小,承载能力越小()27,齿轮的标准模数和标准压力角都在分度圆上。()28,目前最常用的齿廓曲线是渐开线。1、一对渐开线直齿圆柱齿轮正确啮合的条件是()。A.两齿轮的模数和齿距分别相等;B.两齿轮的齿侧间隙为零;C.两齿轮的齿厚和齿槽宽分别相等;D.两齿轮的模数和压力角分别相等。2、标准渐开线齿轮,渐开线上()处的曲率半径最大。A,齿顶圆与渐开线的交点,B、分度圆与渐开线的交点,C、基圆与渐开线的交点,D、齿根圆与渐开线的交点。3、渐开线的形状取决于()直径。A.节圆;B.基圆;C.分度圆;D.齿顶圆。4、()是齿轮最主要的参数。A.模数;B.压力角;C.分度圆;D.齿数。5、国家标准规定,标准渐开线齿轮的分度圆压力角α=()。A.35°;B.30°;C.25°;D.20°。6、圆锥齿轮传动适用于()传动。A.相交轴;B.平行轴;C.交错轴。7、蜗杆传动适用于()传动。A.相交轴;B.平行轴;C.交错轴。8、传动比大而且准确的传动是()。A.带传动;B.链传动;C.齿轮传动;D.蜗杆传动。9、重载齿轮传动中,当散热条件不良时,齿轮的主要失效形式是()A.轮齿疲劳折断B.齿面点蚀C.齿面磨损D.齿面胶合10、与齿轮传动相比。()不能作为蜗杆传动的优点。A.传动平稳,噪音小B.传动比可以很大C.在一定条件下不能自锁D.传动效率高11、一对正常齿标准直齿圆柱齿轮传动,m=4mm,z1=22,z2=80,标准中心距a为()。A、408mmB、204mmC、102mmD、306mm12、齿轮传动的特点有()。A、传递的功率和速度范围大B、使用寿命长,但传动效率低C、制造和安装精度要求不高D、能实现无级变速13、齿轮的渐开线形状取决于它的()直径。A、齿顶圆B、分度圆C、基圆D、齿根圆14、为保证一对渐开线齿轮正确啮合、平稳传动,它们的()必须相等。A、基圆齿距pbB、模数mC、齿宽bD、齿数z15、有一标准直齿圆柱齿轮,模数为2㎜,齿数为32,那么齿顶圆直径为()㎜。A、60B、64C、68D、5916、已知下列标准直齿圆柱齿轮,齿轮1:z1=72,da1=222㎜;齿轮2:z2=72,h2=22.5㎜;齿轮3:z3=22,df3=156㎜;齿轮4:z4=22,da4=240㎜;可以正确啮合的一对...

1、当您付费下载文档后,您只拥有了使用权限,并不意味着购买了版权,文档只能用于自身使用,不得用于其他商业用途(如 [转卖]进行直接盈利或[编辑后售卖]进行间接盈利)。
2、本站所有内容均由合作方或网友上传,本站不对文档的完整性、权威性及其观点立场正确性做任何保证或承诺!文档内容仅供研究参考,付费前请自行鉴别。
3、如文档内容存在违规,或者侵犯商业秘密、侵犯著作权等,请点击“违规举报”。

碎片内容

齿轮传动---复习题

确认删除?
VIP
微信客服
  • 扫码咨询
会员Q群
  • 会员专属群点击这里加入QQ群
客服邮箱
回到顶部