电脑桌面
添加小米粒文库到电脑桌面
安装后可以在桌面快捷访问

灯具使用比较参考方案VIP免费

灯具使用比较参考方案_第1页
1/5
灯具使用比较参考方案_第2页
2/5
灯具使用比较参考方案_第3页
3/5
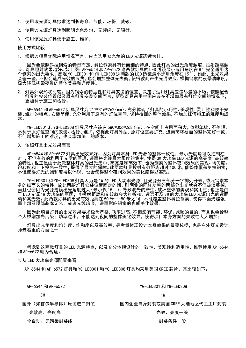
两类LED光源灯具对比(一)AP-L6544LED灯YG-LED301产品分析(光的参数)光源‘角度混色频闪AP-L6544LED灯144×3WRGBLEDLED透镜角度:8°\15°\25°\50°可选增加亮度RGB混色调节,HSL混色调节采用静态恒流驱动方式,恒流精度高,无闪烁(400HZ)YG-LED30154x1WRGBLED15°/30°增加亮度22Hz产品分析(照度)投射距离2m(lux)红光照度绿光照度蓝光照度白光照度AP-L6544LED灯16506500165012000YG-LED30155010202201230产品分析(运行能耗成本)光源寿命功率待机功率平均能耗AP-6544LED灯50000hrs以上460W3W144WYG-LED30150000hrs88W1W50W两类LED光源灯具对比(二)AP-6572YG-LED308产品分析(光的参数)光源‘角度混色频闪AP-657272LED(R24/G24/B24)×3WRGB8°\15°\25°\50°增加亮度采用静态恒流驱动方式,恒流精度高,无闪烁(400HZ)YG-LED308108x1WRGBLED15°/30°增加亮度22Hz产品分析(照度)投射距离2m(lux)红光照度绿光照度蓝光照度白光照度AP-65721800320017508560YG-LED30870012302603837产品分析(运行能耗成本)光源寿命功率待机功率平均能耗AP-657250000hrs360W3W210WYG-LED30850000hrs180W1W100W使用说明使用目的:1.使用该光源灯具欲求达到长寿命、节能、环保、减碳。2.使用该光源灯具达到照明光色均匀、无频闪、无辐射。3.使用该光源灯具便于施工、维护。使用方式比较:1.根据该项目实际应用情况而言,应当选用窄光角的LED光源透镜为佳。因为要依照斜拉钢索的特型而定,斜拉钢索具有长而细的特点,因此灯具的出光角度越窄,投射距离越长,灯具照射效果越好。如上图:AP-6544和AP-6572这两款灯具的LED透镜最小选用角度在8°完全适用这个钢索的出光要求;反观YG-LED301和YG-LED308这两款的LED透镜最小选用角度在15°,如此,出光效果会差一些,不但会造成光效的浪费,也会增加整体光失衡,使得彼此产生光混效应,模糊钢索的夜景清晰度,极大降低桥梁夜景的整体美感和适度性。2.灯具外观形状比较。因为钢索的特型性和灯具安装的位置,决定了适用灯具应该尽量的小巧。依照配合灯具的安装位置以及原有灯具安装空间而言,新型灯具占用空间应该在不增加原有灯位空间的情况下,更加利于施工和检修。AP-6544和AP-6572灯具尺寸为217*316*262(mm)。充分体现了灯具的小巧性、美观性、灵活性和便于安装、维护的特点。安装简便,充分利用了原有的灯位空间,保持桥面的整体效果,不增加任何施工的难度和成本。YG-LED301和YG-LED308灯具尺寸应该在580*306*268(mm),在空间上占用面积大,体型笨拙、不美观,不利于原灯位空间的安装、检修、维护。依据此灯具外型,原灯位需要扩充,进而破坏桥面的整体完好一致,不但增加施工的难度,也会增加施工的成本。3.依照灯具出光效果而言AP-6544和AP-6572灯具出光效果好。因为灯具本身LED光源的整体一致性,最小光度角可以控制在8°,不但有效的利用了光学的原理,进而将光线最大限度的集中,使得3W大功率LED光源的高亮度、高效率的特性。也正是由于此款整体灯具的出光集中、高亮度和高效率,也为钢索的整体夜间效果的美观、均匀度、饱和度和上下投光一致性,提供了最大的保障。此两款灯具投射有效距离超过100米,能整体覆盖斜拉钢索,不但使得灯光的饱和度得以体现,也会使得整个夜间效果的美化度得以实现。YG-LED301和YG-LED308灯具因为是1W的LED大功率光源,且光源分三部分一字排列开来,依照钢索本身的细而长的特性,故此两款灯具安装位置固定的话,则两侧的同样功率的两部分出光就会不但被浪费掉,而且也会因为光源透镜出光角度过大(最小仅15°),导致混光的产生。破坏整体的美观和实用性;也正是由于LED光源1W大功率的原因,其投射距离和光效就会大打折扣,远远不及3W的大功率LED光源出光的远距离和高光效。此两款灯具的出光有效距离在50米---80米之间,不能覆盖整体斜拉钢索,使得下面光照强,而上部及顶部基本无光,或者光线暗淡,进而影响钢索的夜间美化效果。因为此项目灯具的出光效果要求极为严格,功率过高,不但影响节能、环保、减碳的目的,而且也会给整个大桥增加光污染;功率过小,不能达到夜间的整体美化效果,使得...

1、当您付费下载文档后,您只拥有了使用权限,并不意味着购买了版权,文档只能用于自身使用,不得用于其他商业用途(如 [转卖]进行直接盈利或[编辑后售卖]进行间接盈利)。
2、本站所有内容均由合作方或网友上传,本站不对文档的完整性、权威性及其观点立场正确性做任何保证或承诺!文档内容仅供研究参考,付费前请自行鉴别。
3、如文档内容存在违规,或者侵犯商业秘密、侵犯著作权等,请点击“违规举报”。

碎片内容

灯具使用比较参考方案

您可能关注的文档

确认删除?
VIP
微信客服
  • 扫码咨询
会员Q群
  • 会员专属群点击这里加入QQ群
客服邮箱
回到顶部