电脑桌面
添加小米粒文库到电脑桌面
安装后可以在桌面快捷访问

桩基施工技术交底记录VIP免费

桩基施工技术交底记录_第1页
1/9
桩基施工技术交底记录_第2页
2/9
桩基施工技术交底记录_第3页
3/9
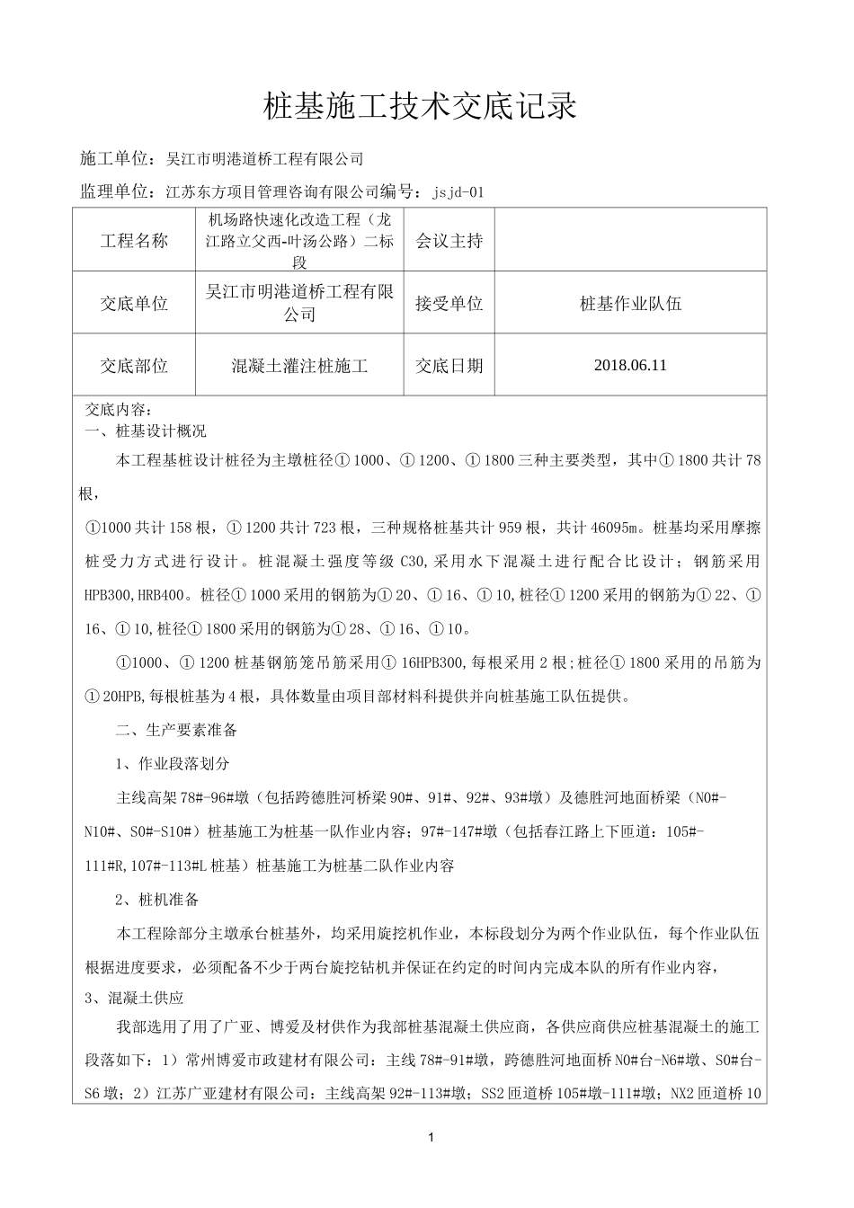
1桩基施工技术交底记录施工单位:吴江市明港道桥工程有限公司监理单位:江苏东方项目管理咨询有限公司编号:jsjd-01工程名称机场路快速化改造工程(龙江路立父西-叶汤公路)二标段会议主持交底单位吴江市明港道桥工程有限公司接受单位桩基作业队伍交底部位混凝土灌注桩施工交底日期2018.06.11交底内容:一、桩基设计概况本工程基桩设计桩径为主墩桩径①1000、①1200、①1800三种主要类型,其中①1800共计78根,①1000共计158根,①1200共计723根,三种规格桩基共计959根,共计46095m。桩基均采用摩擦桩受力方式进行设计。桩混凝土强度等级C30,采用水下混凝土进行配合比设计;钢筋采用HPB300,HRB400。桩径①1000采用的钢筋为①20、①16、①10,桩径①1200采用的钢筋为①22、①16、①10,桩径①1800采用的钢筋为①28、①16、①10。①1000、①1200桩基钢筋笼吊筋采用①16HPB300,每根采用2根;桩径①1800采用的吊筋为①20HPB,每根桩基为4根,具体数量由项目部材料科提供并向桩基施工队伍提供。二、生产要素准备1、作业段落划分主线高架78#-96#墩(包括跨德胜河桥梁90#、91#、92#、93#墩)及德胜河地面桥梁(N0#-N10#、S0#-S10#)桩基施工为桩基一队作业内容;97#-147#墩(包括春江路上下匝道:105#-111#R,107#-113#L桩基)桩基施工为桩基二队作业内容2、桩机准备本工程除部分主墩承台桩基外,均采用旋挖机作业,本标段划分为两个作业队伍,每个作业队伍根据进度要求,必须配备不少于两台旋挖钻机并保证在约定的时间内完成本队的所有作业内容,3、混凝土供应我部选用了用了广亚、博爱及材供作为我部桩基混凝土供应商,各供应商供应桩基混凝土的施工段落如下:1)常州博爱市政建材有限公司:主线78#-91#墩,跨德胜河地面桥N0#台-N6#墩、S0#台-S6墩;2)江苏广亚建材有限公司:主线高架92#-113#墩;SS2匝道桥105#墩-111#墩;NX2匝道桥1024钢筋场地针对钻孔桩钢筋笼加工,采用集中加工后转运,钢筋加工场、原材料堆场、半成品堆场全部采用C20砼硬化处理,厚20cm。钢筋笼转运采用人工搬运配合棚内行车、汽车吊转运的方式,运至场内各桩位。本标段设置了两个钢筋加工大棚。桩基一队采用德胜河桥东南侧的钢筋大棚进行钢筋集中加工,桩基二队采用金沙混凝土公司东侧的钢筋大棚进行钢筋笼制作加工。三、施工准备1测量准备施工前,先完成对控制点的复测工作,并与施工图进行现场核对,复测无误后请监理复测。控制点复测无误后进行桩位的放线,抄测桩位点工作面标高、护筒标高,并请监理复核无误后进行钻孔施工。每个测设的桩位均插入钢筋定位。2技术准备技术人员进行施工图现场核对;相关人员学习相关技术规范、设计文件等;提前根据已验证的混凝土配合比选定施工配合比。并提前按照设计施工图对每根桩基进行编号(采用o-x、i-x形式,“0”表示“墩号”,“X”为“桩基编号”)。按给定的±0.000标高计算设计桩顶标高、考虑浮浆后的砼完成面标高以及考虑锚固长度的纵筋顶标高,以作实际施工中的控制依据。每台桩基必须悬挂施工牌,注明所施工的桩基编号及该桩基的一般内容:桩基编号、桩长、桩径、桩底、顶高程、护筒高程、开始日期等。3配合比混凝土设计标号C30水下混凝土,混凝土配合比设计通过试配确定,砼除满足强度要求外,还须符合下列要求:应采用P.042.5级水泥,混凝土应具有良好的和易性、流动性;外加剂:除高效减水剂、缓凝剂外、粉煤灰,不得掺加其他任何外加剂,外加剂的品种应与所用水泥相匹配。同时,每批外加剂均试配检验合格后方可使用。混凝土初凝时间三4h(根据现场浇筑情况做适当调整,不小于整桩浇筑时间);混凝土的坍落度控制在180〜220mm;四、施工工艺1、施工顺序为:施工图现场核对一平整场地一桩位放样一埋设护筒一钻机就位一泥浆制备(干式钻孔)、旋挖钻孔一成孔检测一第一次清孔、检查沉渣厚度一安放钢筋笼一安放导管、再次检查沉渣厚度一(沉渣厚度若不合格)第二次清孔一浇筑水下混凝土一桩头处理一基桩检测。2、护筒埋设3(1)护筒用10mm厚的钢板制作,其内径大于钻头直径20cm。护筒长度在2-3m,并满足施工规范要求。(2)钻孔时,孔内水位宜高于护筒底脚0.5m以上或地...

1、当您付费下载文档后,您只拥有了使用权限,并不意味着购买了版权,文档只能用于自身使用,不得用于其他商业用途(如 [转卖]进行直接盈利或[编辑后售卖]进行间接盈利)。
2、本站所有内容均由合作方或网友上传,本站不对文档的完整性、权威性及其观点立场正确性做任何保证或承诺!文档内容仅供研究参考,付费前请自行鉴别。
3、如文档内容存在违规,或者侵犯商业秘密、侵犯著作权等,请点击“违规举报”。

碎片内容

桩基施工技术交底记录

您可能关注的文档

确认删除?
VIP
微信客服
  • 扫码咨询
会员Q群
  • 会员专属群点击这里加入QQ群
客服邮箱
回到顶部