电脑桌面
添加小米粒文库到电脑桌面
安装后可以在桌面快捷访问

风险评价准则VIP免费

风险评价准则_第1页
1/7
风险评价准则_第2页
2/7
风险评价准则_第3页
3/7
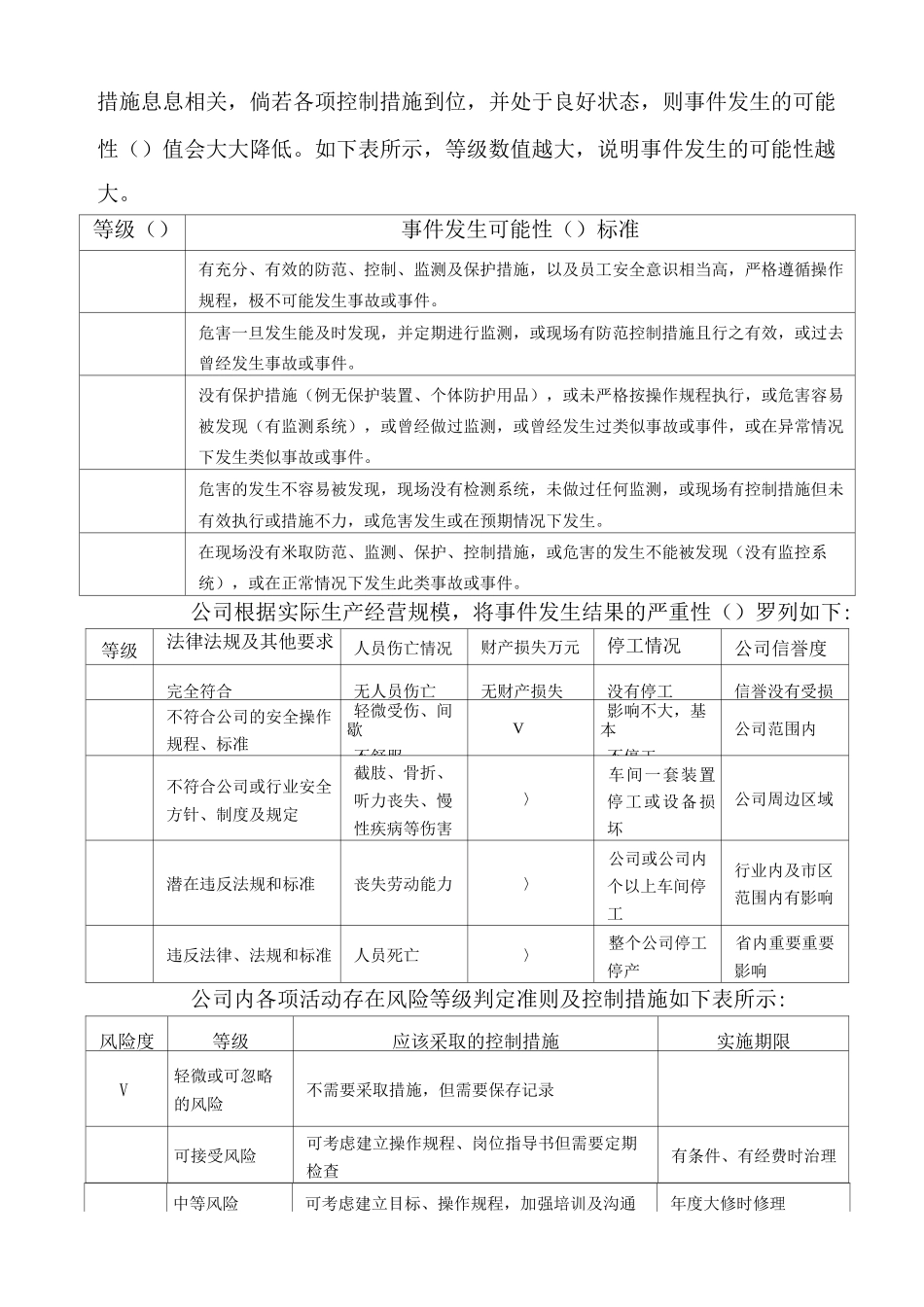
风险评价准则、目的为确保公司生产活动平稳进行,减少或避免各种不必要的作业风险,根据国家危化品安全标准化《规范》及其其他相关内容,结合公司生产实际状况,特制定本评价准则,以期指导公司各系统生产趋于良性循环发展,使全员明晰本岗位影响安全的风险及控制措施,提升安全生产意识及知识水平。、适用范围本评价准则适用于公司各部门(车间)及其基层诸项活动的安全生产、操作与各项检维修活动。、评价依据国家有关风险管理的法律、法规和标准;焦化行业的设计规范和技术标准及《焦化安全规程》公司的管理标准和技术标准公司安全目标中规定的内容;本公司和国内外所发生相类似的事故统计资料、评价方法公司针对当前安全评价方法众多的实际,安全评价目的和对象的不同,因每种安全评价方法都有其适用范围和应用条件,在进行安全评价时,应根据安全评价的对象和要达到的评价目的,选择适用的安全评价方法。安全评价主要用的方法罗列如下:序号风险评价方法名称英文缩写适用性概述备注安全检查表对各类静态设施罗列所需检查项目及标准的表格形式公司采用预危险性分析对各类项目进行前进行的初步或预防性分析公司采用工作危害分析主要针对工作活动过程的危险有害因素进行风险性评价与辨识公司采用故障类型和影响分析按实际需要将系统进行分割并分析可能发生故障类型,以便采取相识对策,提高系统安全性未采用故障树分析重点对系统的危险性进行识别评价,可作为安全分析、评价、和事故预测未采用危险和可操作性研究目的是找出过程中工艺状态的变化(偏差)分析偏差产生的原因、后果及可米取的对策未采用故障假设分析法对系统工艺过程或操作过程的创造性分析,可通过提问的方式发现可能的事故隐患未采用危险指数法通过评价人员对几种工艺现状,及运行的固有属性进行比较计算,确定工艺危险特性重要性大小,并根据评价结果,确定进步评价的对象未采用事件树分析用来分析普通设备故障或过程波动(初始事件)导致事故发生的可能彳生未米用人员可靠性分析一般建议将该评价方法与其他安全评价方法结合使用,能识别出具体的、有严重后果的人为失误未采用定量风险评价方法该种评价方法能提供足够的信息,为各级管理者提供有利的定量化决策依据未采用作业条件危险性评价法主要将作业条件的危险性作为因变量,采取对所评价的对象划分的危险程度等级表,查出危险程度的一种评价方法未采用安全评价所适用准则安全评价准则公司制定的评价准则包括事件发生的可能性和事件后果的严重性,以及与其对应的风险度。风险度事件发生的可能性x事件后果的严重性。安全评价的取值标准根据公司实际经营情况,相关标准罗列如下:事件发生的可能性值大小判断准则:鉴于事件发生可能性大小与及其发生频率与现有的防范、预防、检测和控制措施息息相关,倘若各项控制措施到位,并处于良好状态,则事件发生的可能性()值会大大降低。如下表所示,等级数值越大,说明事件发生的可能性越大。等级()事件发生可能性()标准有充分、有效的防范、控制、监测及保护措施,以及员工安全意识相当高,严格遵循操作规程,极不可能发生事故或事件。危害一旦发生能及时发现,并定期进行监测,或现场有防范控制措施且行之有效,或过去曾经发生事故或事件。没有保护措施(例无保护装置、个体防护用品),或未严格按操作规程执行,或危害容易被发现(有监测系统),或曾经做过监测,或曾经发生过类似事故或事件,或在异常情况下发生类似事故或事件。危害的发生不容易被发现,现场没有检测系统,未做过任何监测,或现场有控制措施但未有效执行或措施不力,或危害发生或在预期情况下发生。在现场没有米取防范、监测、保护、控制措施,或危害的发生不能被发现(没有监控系统),或在正常情况下发生此类事故或事件。公司根据实际生产经营规模,将事件发生结果的严重性()罗列如下:等级法律法规及其他要求人员伤亡情况财产损失万元停工情况公司信誉度完全符合无人员伤亡无财产损失没有停工信誉没有受损不符合公司的安全操作规程、标准轻微受伤、间歇不舒服V影响不大,基本不停工公司范围内不符合公司或行业安全方针、制度及规定截肢...

1、当您付费下载文档后,您只拥有了使用权限,并不意味着购买了版权,文档只能用于自身使用,不得用于其他商业用途(如 [转卖]进行直接盈利或[编辑后售卖]进行间接盈利)。
2、本站所有内容均由合作方或网友上传,本站不对文档的完整性、权威性及其观点立场正确性做任何保证或承诺!文档内容仅供研究参考,付费前请自行鉴别。
3、如文档内容存在违规,或者侵犯商业秘密、侵犯著作权等,请点击“违规举报”。

碎片内容

风险评价准则

您可能关注的文档

确认删除?
VIP
微信客服
  • 扫码咨询
会员Q群
  • 会员专属群点击这里加入QQ群
客服邮箱
回到顶部