电脑桌面
添加小米粒文库到电脑桌面
安装后可以在桌面快捷访问

小学生安全教育问卷调查表VIP专享VIP免费

小学生安全教育问卷调查表_第1页
1/3
小学生安全教育问卷调查表_第2页
2/3
小学生安全教育问卷调查表_第3页
3/3
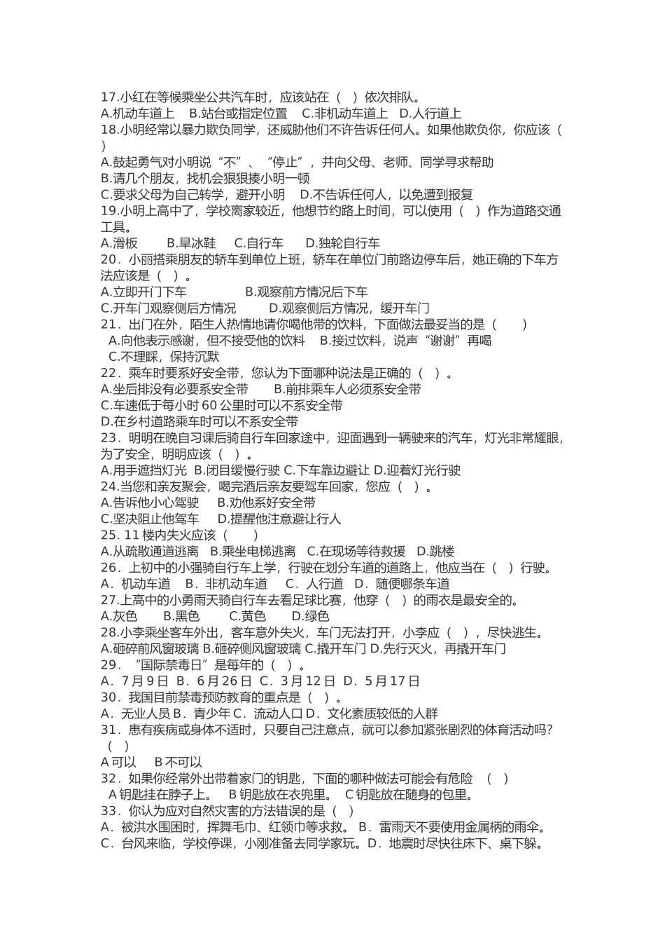
小学生安全教育问卷调查表1.行人通过人行横道,要按人行横道灯的指示通行。小明在通过人行横道线前,看到人行横道红灯亮时,应该()。A.迅速通过人行横道B.在人行横道线前等待C.缓慢通过人行横道D.绕开人行横道通过2.每年的中小学生安全教育日是()A.每年3月的最后一个星期一B.每年3月的最后一个星期五C.每年6月的最后一个星期一3.遇到交通事故,你要打的报警电话是()A.120B.122C.110D.1194.有人突然患病或受伤时,应该打()电话求助A.120B.122C.110D.1195.我国法律明文规定禁止未满()周岁人员进入网吧A.12B.16C.186.据统计,因火灾亡的人中有80%以上属于()A被火直接烧死B烟气窒息致死C跳楼或惊吓致死7.当打开房间闻到煤气气味时,要迅速()。A开灯寻找漏气部位B点火查看C打开门窗通风8.火场中逃生的正确做法是()A.用湿毛巾捂住口鼻,必要时匍匐前行B.迅速躲避在火场的下风处C.在火场中站立、直行,并大口呼吸9、火灾初起阶段是扑救火灾()的阶段。A.最不利B.最有利C较不利10.当身上衣服着火时,立即采取的正确灭火方法是()A用手拍打火苗,尽快撕脱衣服。B就地打滚压灭身上火苗。C赶快奔跑,借助风力吹灭身上火苗。11.交通参与者在道路上通行时,应遵循各行其道的原则。小璐步行外出应当在()上行走。A.城市快速路B.人行道C.封闭的机动车道D.非机动车道12.行人在横过道路时,应注意观察道路上通行的车辆。您认为在横过道路时,错误的行为是()。A.既不左看,也不右看B.左看.右看.再左看C.左右观察,确定安全D.一站.二看.三通过13.行人在路口应当按照信号灯的指示通行,当遇到交通警察指挥手势与信号灯指示不一致时,要按照()通行。A.标志.标线B.交通警察的指挥C.信号灯的指示D.道路交通情况14.小兵每天上班都要经过一个铁路道口,他在通过道口时应该()。A.快速跨越铁轨B.进入道口观察后通过C.一停.二看.三通过D.在栏杆放下时抢先通过15.您在有信号灯控制的人行横道前,准备横过道路时,要等()的时候通过最安全。A.黄灯闪烁B.红灯亮C.红灯闪烁D.绿灯亮16.我国的道路通行原则是()A.右侧通行原则B.左侧通行原则C.中间通行原则17.小红在等候乘坐公共汽车时,应该站在()依次排队。A.机动车道上B.站台或指定位置C.非机动车道上D.人行道上18.小明经常以暴力欺负同学,还威胁他们不许告诉任何人。如果他欺负你,你应该()A.鼓起勇气对小明说“不”、“停止”,并向父母、老师、同学寻求帮助B.请几个朋友,找机会狠狠揍小明一顿C.要求父母为自己转学,避开小明D.不告诉任何人,以免遭到报复19.小明上高中了,学校离家较近,他想节约路上时间,可以使用()作为道路交通工具。A.滑板B.旱冰鞋C.自行车D.独轮自行车20.小丽搭乘朋友的轿车到单位上班,轿车在单位门前路边停车后,她正确的下车方法应该是()。A.立即开门下车B.观察前方情况后下车C.开车门观察侧后方情况D.观察侧后方情况,缓开车门21.出门在外,陌生人热情地请你喝他带的饮料,下面做法最妥当的是()A.向他表示感谢,但不接受他的饮料B.接过饮料,说声“谢谢”再喝C.不理睬,保持沉默22.乘车时要系好安全带,您认为下面哪种说法是正确的()。A.坐后排没有必要系安全带B.前排乘车人必须系安全带C.车速低于每小时60公里时可以不系安全带D.在乡村道路乘车时可以不系安全带23.明明在晚自习课后骑自行车回家途中,迎面遇到一辆驶来的汽车,灯光非常耀眼,为了安全,明明应该()。A.用手遮挡灯光B.闭目缓慢行驶C.下车靠边避让D.迎着灯光行驶24.当您和亲友聚会,喝完酒后亲友要驾车回家,您应()。A.告诉他小心驾驶B.劝他系好安全带C.坚决阻止他驾车D.提醒他注意避让行人25.11楼内失火应该()A.从疏散通道逃离B.乘坐电梯逃离C.在现场等待救援D.跳楼26.上初中的小强骑自行车上学,行驶在划分车道的道路上,他应当在()行驶。A.机动车道B.非机动车道C.人行道D.随便哪条车道27.上高中的小勇雨天骑自行车去看足球比赛,他穿()的雨衣是最安全的。A.灰色B.黑色C.黄色D.绿色28.小李乘坐客车外出,客车意外失火,车门无法打开,小李应(),尽快逃生。A.砸碎前风窗玻璃B.砸碎侧...

1、当您付费下载文档后,您只拥有了使用权限,并不意味着购买了版权,文档只能用于自身使用,不得用于其他商业用途(如 [转卖]进行直接盈利或[编辑后售卖]进行间接盈利)。
2、本站所有内容均由合作方或网友上传,本站不对文档的完整性、权威性及其观点立场正确性做任何保证或承诺!文档内容仅供研究参考,付费前请自行鉴别。
3、如文档内容存在违规,或者侵犯商业秘密、侵犯著作权等,请点击“违规举报”。

碎片内容

小学生安全教育问卷调查表

您可能关注的文档

确认删除?
VIP
微信客服
  • 扫码咨询
会员Q群
  • 会员专属群点击这里加入QQ群
客服邮箱
回到顶部