电脑桌面
添加小米粒文库到电脑桌面
安装后可以在桌面快捷访问

建筑水电全套资料VIP专享VIP免费

建筑水电全套资料_第1页
1/153
建筑水电全套资料_第2页
2/153
建筑水电全套资料_第3页
3/153
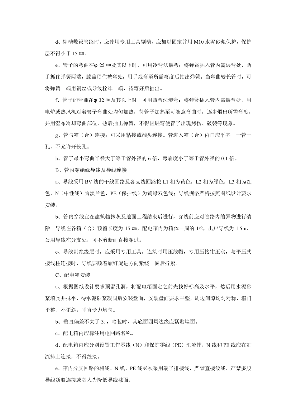
施工组织设计方案一、工程概况1:建设单位�中煌建设投资集团有限公司2�设计单位�上海都市建筑设计有限公市3�监理单位�江苏中拓项目管理咨询有限公司二、质量目标分部分项工程一次性验收合格。三、安全目标确保不发生安全事故。四、分部工程施工方案1、各种管道、线路等工程施工方法及质量保证措施A、技术准备a、组织专业安装人员�进行图纸会审�参加技术交底、编制施工方案。b、针对工程实际情况和质量要点�制定技术质量保证措施、质量检查管理制度。B、技术交底专业工长应向施工作业人员进行施工技术交底�主要内容有�施工进度计划、施工工艺、控制工程量的方法和技术措施、关键部位大样图、系统管道排列形式。C、质量保证措施a、按预定材料样品的规格、型号、合格证验收进场材料�凡质量低于样品标准的坚决退回。b、施工作业人员实行自检、互检和工序交验制度�质量检查人员严格按照规范标准去进行检查。c、与工程相关的各种质检资料�应按工程项目、部位及时填写�并报请监理验收�及时将质保、质评资料层档保存。2、各种管道线路等与结构主体配合的保证措施A、施工前的准备a、组织施工人员充分熟悉设计图纸�并和土建工长共同核对本专业各系统管道标高、位置和坡度。b、各种管道的安装空间应合理避让�如有问题及时向建设单位、监理和设计人员反映�研究解决方案�做好交底记录。c、按核对完毕的图纸准备材料�并在开工前将材料运至施工现场。将材料的合格证、检验报告经监理审核同意后�方可使用。B、施工步骤a、施工前组织专业工长向施工人员进行施工技术交底和安全交底。b、施工前仔细核对套管位置、尺寸、数量�管口用塑料胶带封牢�防止浇筑混凝土时灌入水泥砂浆。报监理审核无误后方可浇筑。c、混凝土浇筑时�应派专人看护�防止套管脱落和。移位C、楼板套管孔洞预留a、楼板筋铺设完毕�将套管固定在相应位置�待混凝土初凝时�将套管拔起�但注意不要将混凝土带起成坡口。b、待混凝土彻底凝固后�及时将孔洞封堵�防止从孔洞中坠物伤人。D、电气管线、合预埋a、各类管线及合预埋应在楼板筋铺设完毕开始作业�应做到位置准确�固定牢固�尽量减少弯曲及交叉�以保证混凝土浇筑质量。b、砖砌体内管线及箱合应于墙体砌筑时配合安装。E、防雷接地及避雷引下线a、基础钢筋网片及柱筋绑扎好后�按图纸要求逐步焊接。b、防雷引下线利用柱内四根不小于φ12的主筋通长焊接。F、安装的管线、箱合、支架及预留孔洞应在主体工程和抹灰前完成�减少剔凿�以保证抹灰质量。在预埋管线箱合及套管时�如遇有钢筋需要调整时�应及时与监理联系�严禁乱切乱割�以免造成结构质量问题。3、电气系统安装工程施工方法及质量保证措施A、PVC电工套管敷设a、PVC电工套管的连接可采用粘接法或专用端头管件连接�套管的长度宜为管外径的1.5�3倍�插入深度宜为管外径的1.1�1.8倍。b、管口应平整、光滑�管与管、管与合�箱�等器件应采用插入法连接。c、管路敷设时�尽量减少弯曲。当线路直线长度超过15m时�或直角弯有三个且长度超过8m时�均在中途增设接线合。d、剔槽敷设管路时�应使用专用工具剔槽�应加以固定并用M10水泥砂浆保护�保护层不得小于15㎜。e、管子的弯曲在φ25㎜及其以下时�可用冷弯法煨弯�将弹簧插入管内需煨弯处�两手抓住弹簧两端�膝盖顶住被弯处�用手煨弯至所需弯度后抽出弹簧。当弯曲较长管时�可将弹簧一端用钢丝或导线栓牢一端�待弯好后抽出。f、管子的弯曲在φ32㎜及其以上时�可用热弯法煨弯�将弹簧插入管内需煨弯处�用电炉或热风机对着管子弯曲处均匀加热�待管子加热至可随意弯曲时�逐步煨出所需弯度�并用湿布冷却弯曲部位�热后抽出弹簧�不得因煨弯使管子出现烤伤、破裂等现象。g、管与箱�合�连接�可采用粘接或端头连接。管进入箱�合�内口应平齐�一管一孔�不允许开长孔。h、管子最小弯曲半径大于等于管外径的6倍�弯扁度小于等于管外径的0.1倍。B、管内穿绝缘导线及导线连接a、导线采用BV线的干线回路及各支线回路按L1相为黄色�L2相为绿色�L3相为红色�N�中性线�为淡兰色�PE�保护线�为黄绿双色线�导线规格严格按照图纸设计要求安...

1、当您付费下载文档后,您只拥有了使用权限,并不意味着购买了版权,文档只能用于自身使用,不得用于其他商业用途(如 [转卖]进行直接盈利或[编辑后售卖]进行间接盈利)。
2、本站所有内容均由合作方或网友上传,本站不对文档的完整性、权威性及其观点立场正确性做任何保证或承诺!文档内容仅供研究参考,付费前请自行鉴别。
3、如文档内容存在违规,或者侵犯商业秘密、侵犯著作权等,请点击“违规举报”。

碎片内容

建筑水电全套资料

确认删除?
VIP
微信客服
  • 扫码咨询
会员Q群
  • 会员专属群点击这里加入QQ群
客服邮箱
回到顶部