电脑桌面
添加小米粒文库到电脑桌面
安装后可以在桌面快捷访问

湘教版七年级地理下册复习提纲VIP免费

湘教版七年级地理下册复习提纲_第1页
1/14
湘教版七年级地理下册复习提纲_第2页
2/14
湘教版七年级地理下册复习提纲_第3页
3/14
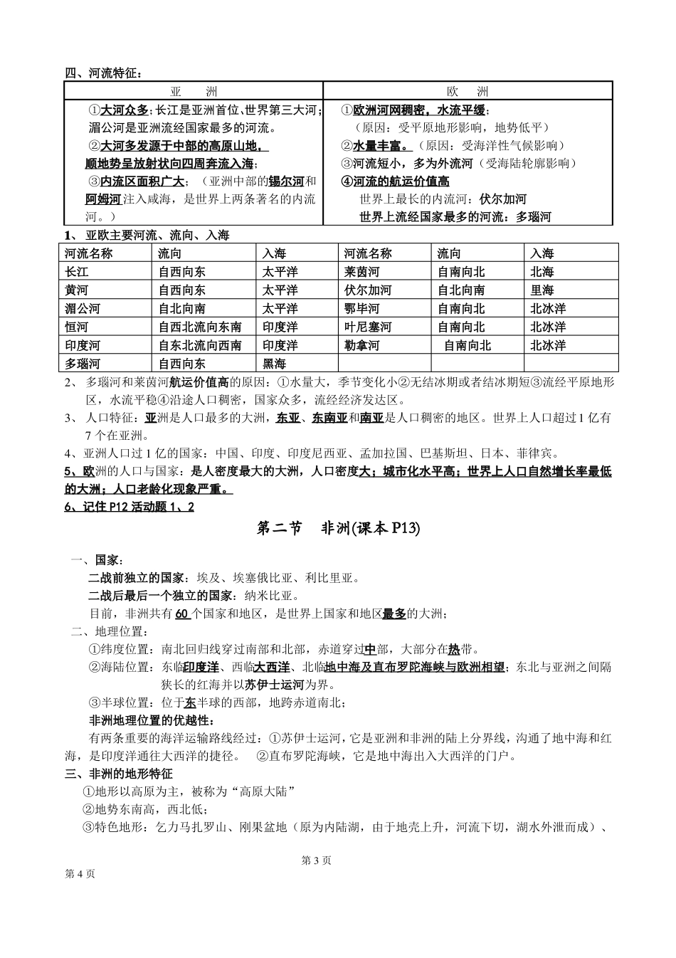
湘教版地理七年级下册复习提纲第一章认识大洲第一节亚洲及欧洲(课本P2)一、地理位置:1、亚洲①半球位置:亚洲主要位于东半球和北半球。②纬度位置:亚洲北部深入北极圈内,南部延伸到赤道以南,地跨寒温热三带,大部分在北温带。③海陆位置:亚洲北临北冰洋,南面濒临印度洋,东面濒临太平洋,西连欧洲,西南以苏伊士运河为界与非洲相连,东隔白令海峡与北美洲相望。2、欧洲:①半球位置:主要位于东半球,完全位于北半球。②纬度位置:欧洲大部分位于40ºN—66.5ºN之间,大部分在北温带,少部分位于寒带,没有热带。③海陆位置:欧洲北临北冰洋,西临大西洋,东与亚洲相连,南隔直布罗陀海峡和地中海与欧洲相望。二、地形特点:平均海拔高度:主要地形类型:地形地势分布:特色地形亚洲欧洲亚洲平均海拔高,地面起伏大,是除南地面起伏和缓,世界上平均海拔最低的极洲外海拔最高的洲,大洲,地形以高原、山地为主地形以平原为主中部高、四周低(地势),高原山地分南北高,中间低(地势);山地分布在布在中部,平原分布在四周(分布格局)。南北两侧,平原分布在中部(分布格局)大陆东侧、东南侧有岛弧带冰川地形广布1、欧洲的冰川地形:挪威的峡湾、芬兰的湖泊、东欧平原上的低丘、阿尔卑斯山的峰峦。2、读P4亚欧地形图,记住主要的高原、平原、山地、河流、湖泊。3、亚洲之最:湄公河——亚洲流经国家最多的河流巴尔喀什湖——一半咸水一半淡水的湖泊里海——世界上最大的湖泊贝加尔湖——世界上最深、淡水最多的湖泊死海—世界上湖面海拔最低、含盐度很高的湖泊马来群岛——世界上最大的群岛阿拉伯半岛——世界最大的半岛青藏高原——世界上最高的高原三、气候特点:亚洲①气候复杂多样(地跨寒、温、热三带,除温带海洋性气候外,其他气候类型都有)②大陆性特征显著;③季风气候典型。欧洲①以温带气候类型为主;②海洋性特征显著;③温带海洋性气候、地中海气候世界上分布最广、最典型。1、读P7亚欧气候类型图,记住亚欧主要气候类型。2、亚洲季风气候显著的原因:地处亚欧大陆东部,濒临世界最大的海洋,海陆差异特别显著。3、影响亚洲的冬、夏季风项目冬季风夏季风发源地西伯利亚和蒙古一带太平洋、印度洋风向东北、西北东南、西南性质干冷湿热对气候的影响降温降湿增温增湿4、记住P8活动2和3第1页第2页四、河流特征:亚洲①大河众多;长江是亚洲首位、世界第三大河;湄公河是亚洲流经国家最多的河流。②大河多发源于中部的高原山地,顺地势呈放射状向四周奔流入海;③内流区面积广大;(亚洲中部的锡尔河和阿姆河注入咸海,是世界上两条著名的内流河。)1、亚欧主要河流、流向、入海河流名称长江黄河湄公河恒河印度河多瑙河流向自西向东自西向东自北向南自西北流向东南自东北流向西南自西向东入海太平洋太平洋太平洋印度洋印度洋黑海河流名称莱茵河伏尔加河鄂毕河叶尼塞河勒拿河流向自南向北自北向南自南向北自南向北自南向北入海北海里海北冰洋北冰洋北冰洋欧洲①欧洲河网稠密,水流平缓;(原因:受平原地形影响,地势低平)②水量丰富。(原因:受海洋性气候影响)③河流短小,多为外流河(受海陆轮廓影响)④河流的航运价值高世界上最长的内流河:伏尔加河世界上流经国家最多的河流:多瑙河2、多瑙河和莱茵河航运价值高的原因:①水量大,季节变化小②无结冰期或者结冰期短③流经平原地形区,水流平稳④沿途人口稠密,国家众多,流经经济发达区。3、人口特征:亚洲是人口最多的大洲,东亚、东南亚和南亚是人口稠密的地区。世界上人口超过1亿有7个在亚洲。4、亚洲人口过1亿的国家:中国、印度、印度尼西亚、孟加拉国、巴基斯坦、日本、菲律宾。5、欧洲的人口与国家:是人密度最大的大洲,人口密度大;城市化水平高;世界上人口自然增长率最低的大洲;人口老龄化现象严重。6、记住P12活动题1、2第二节非洲(课本P13)一、国家:二战前独立的国家:埃及、埃塞俄比亚、利比里亚。二战后最后一个独立的国家:纳米比亚。目前,非洲共有60个国家和地区,是世界上国家和地区最多的大洲;二、地理位置:①纬度位置:南北回归线穿过南部和北部,赤道穿过中部,大部分在热带。...

1、当您付费下载文档后,您只拥有了使用权限,并不意味着购买了版权,文档只能用于自身使用,不得用于其他商业用途(如 [转卖]进行直接盈利或[编辑后售卖]进行间接盈利)。
2、本站所有内容均由合作方或网友上传,本站不对文档的完整性、权威性及其观点立场正确性做任何保证或承诺!文档内容仅供研究参考,付费前请自行鉴别。
3、如文档内容存在违规,或者侵犯商业秘密、侵犯著作权等,请点击“违规举报”。

碎片内容

湘教版七年级地理下册复习提纲

确认删除?
VIP
微信客服
  • 扫码咨询
会员Q群
  • 会员专属群点击这里加入QQ群
客服邮箱
回到顶部