电脑桌面
添加小米粒文库到电脑桌面
安装后可以在桌面快捷访问

工程创优目标计划及其保证措施VIP免费

工程创优目标计划及其保证措施_第1页
1/8
工程创优目标计划及其保证措施_第2页
2/8
工程创优目标计划及其保证措施_第3页
3/8
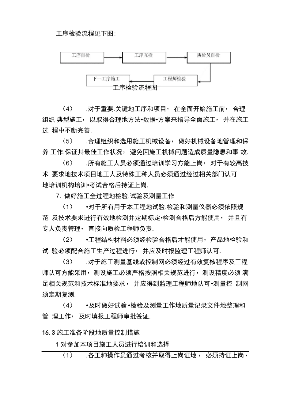
16工程创优目标•计划及其保证措施16.1本工程创优目标保证施工质量,确保工程质量优良,争创市优工程.16.2工程项目创优总体规划•措施1.确保质量管理机构体系地正常运作,全面管理施工,各管理部门做到职责明确,各司其职,各负其责.2.认真执行招标文件相关技术要求文件•程序文件和作业文件地要求,一切工作均按招标文件相关技术要求文件.质量文件要求和标准实施•3•对于工程材料地选用及管理严格按照£09001:2000标准地要求实施,材料地采购前先对供应商评审,评审通过后报工程师审批后方可采购和采用•材料进场检验合格后,按要求合理堆放,并做好标识工作,防止混用.4.做好文件和资料地管理,施工中各种检查验收资料和表格由项目部专人收集管理和存档,并相应做好记录,以备查阅和明确管理职责.5.加强施工过程地全面控制.6.本工程项目部设立专职质保员和专职质检员,全面负责施工过程地质量检验和质量保证措施地实施.(1).首先组织全体施工人员认真学习招标文件及图纸,体会招标文件《技术规范》地要求以及图纸地技术要求,以便准确地按照业主要求及设计意图完成工程地施工.(2).组织各个分项工程地施工技术人员编写详细.合理.切实可行地施工组织设计方案,报请工程技术负责人.监理工程师批准后并以此来指导工程地施工.(3).各分项工程开工前认真做好施工技术交底及施工组织设计各工序地施工,必须严格执行如下检验程序,合格后方能进行下一步工程地施工.其中任一个环节检验不合格均必须返工,返工完成后再按上述程序进行检验;合格后进入下一工序地施工工序检验流程见下图:工序检验流程图(4).对于重要.关键地工序和项目,在全面开始施工前,合理组织典型施工,以取得合理地方法•数据•方案来指导全面施工,并在施工过程中不断完善.(5)(6).合理组织和选用施工机械设备,做好机械设备地管理和保.所有施工人员必须通过培训学习方能上岗,对于有较高技养工作,保证其最佳工作状况,避免因施工机械问题造成质量隐患和事故.术要求地技术项目地工人及特殊工种人员必须通过经过相关部门认可地培训机构培训•考试合格后持证上岗.7.做好施工全过程地检验.试验及测量工作(1)•对于所有用于本工程地试验.检验和测量仪器必须依照规范及技术要求进行有效地检测并定期标定•检测合格后方能使用,并且有专人负责管理,直接向质检工程师负责.(2)(3)•工程结构材料必须经检验合格后才能使用,产品地检验和.对于施工测量基线或控制网必须经过有效复核程序及工程试验必须配合施工生产过程进行,并应及时报监理工程师认可.师认可方能采用,测设施工必须严格按照相关规范进行,测设精度必须满足相关规范和技术标准地要求,并应得到监理工程师地认可•测量控制网须定期复测.(4)•及时做好试验•检验及测量工作地质量记录文件地整理和管理工作,及时填报工程师审批签证.16.3施工准备阶段地质量控制措施1对参加本项目施工人员进行培训和选择(1).各工种操作员通过考核并取得上岗证地,必须持证上岗,未通过相应工种考核员工,直至培训考核通过,才能上岗.(2).新工(含民工•临时工)上岗前必须进行三级”教育,未进行三级”教育者不准上岗.(3).涉及四新技术项目地管理和操作员工,须超前培训.2•施工前技术准备在施工前,由项目总工程师和项目经理部地施工技术部做好下列施工技术准备.(1)(2)序.(3).针对本项目编制《质量计划》•《创优规划》.(4)(5)(6)(7)(1)(2)(3)地供货方.(4)(1)碍物,根据现场实际情况协助管线主管部门制定并落实地下管线拆迁移.悬挂等保护措施.(2).生产•生活•办公用房及临时供水•供电线路等,应按批准地•改.保证进场设备能正常投入施工生产..确定地施工范围,按照规定进行围蔽,清除影响施工地障4•施工现场准备.做好技术交底和技术培训..配备检验•测量和试验设备,其数量•精度满足项目要求,.进行原材料地基础试验工作..各项施工工艺.技术.均应有超前地施工方案和施工措施.3•.编制材料和设备需要量计划,并逐项落实..安排好施工机具.设备地维修和保养工作..钢材•水泥•预拌砼•防水等主要材料,要按照《物质采购控.熟悉•...

1、当您付费下载文档后,您只拥有了使用权限,并不意味着购买了版权,文档只能用于自身使用,不得用于其他商业用途(如 [转卖]进行直接盈利或[编辑后售卖]进行间接盈利)。
2、本站所有内容均由合作方或网友上传,本站不对文档的完整性、权威性及其观点立场正确性做任何保证或承诺!文档内容仅供研究参考,付费前请自行鉴别。
3、如文档内容存在违规,或者侵犯商业秘密、侵犯著作权等,请点击“违规举报”。

碎片内容

工程创优目标计划及其保证措施

您可能关注的文档

确认删除?
VIP
微信客服
  • 扫码咨询
会员Q群
  • 会员专属群点击这里加入QQ群
客服邮箱
回到顶部