电脑桌面
添加小米粒文库到电脑桌面
安装后可以在桌面快捷访问

第二套 内科复习题VIP免费

第二套 内科复习题_第1页
1/5
第二套 内科复习题_第2页
2/5
第二套 内科复习题_第3页
3/5
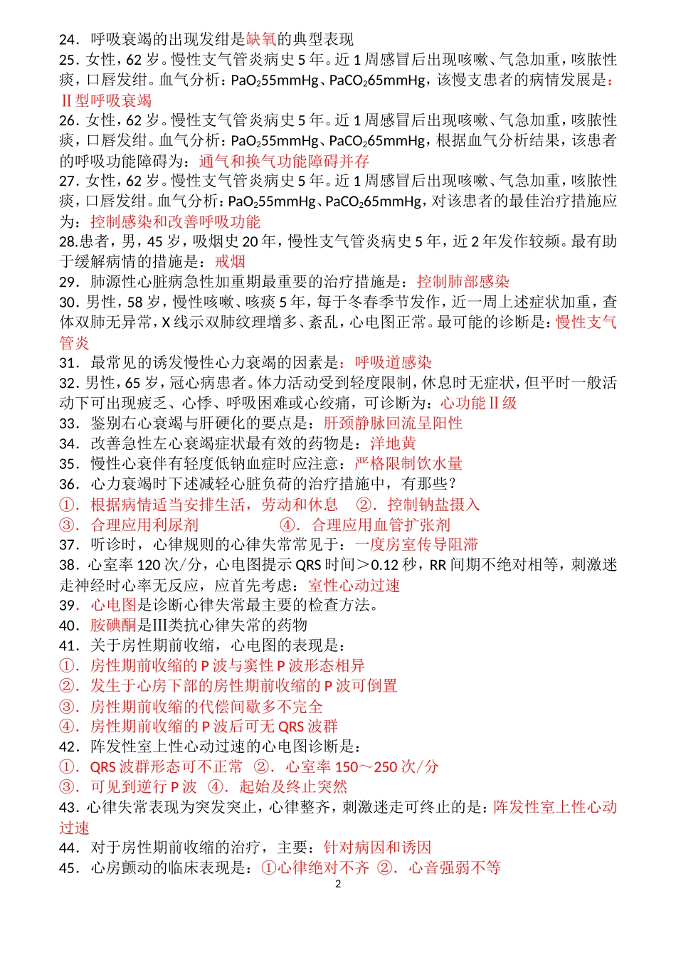
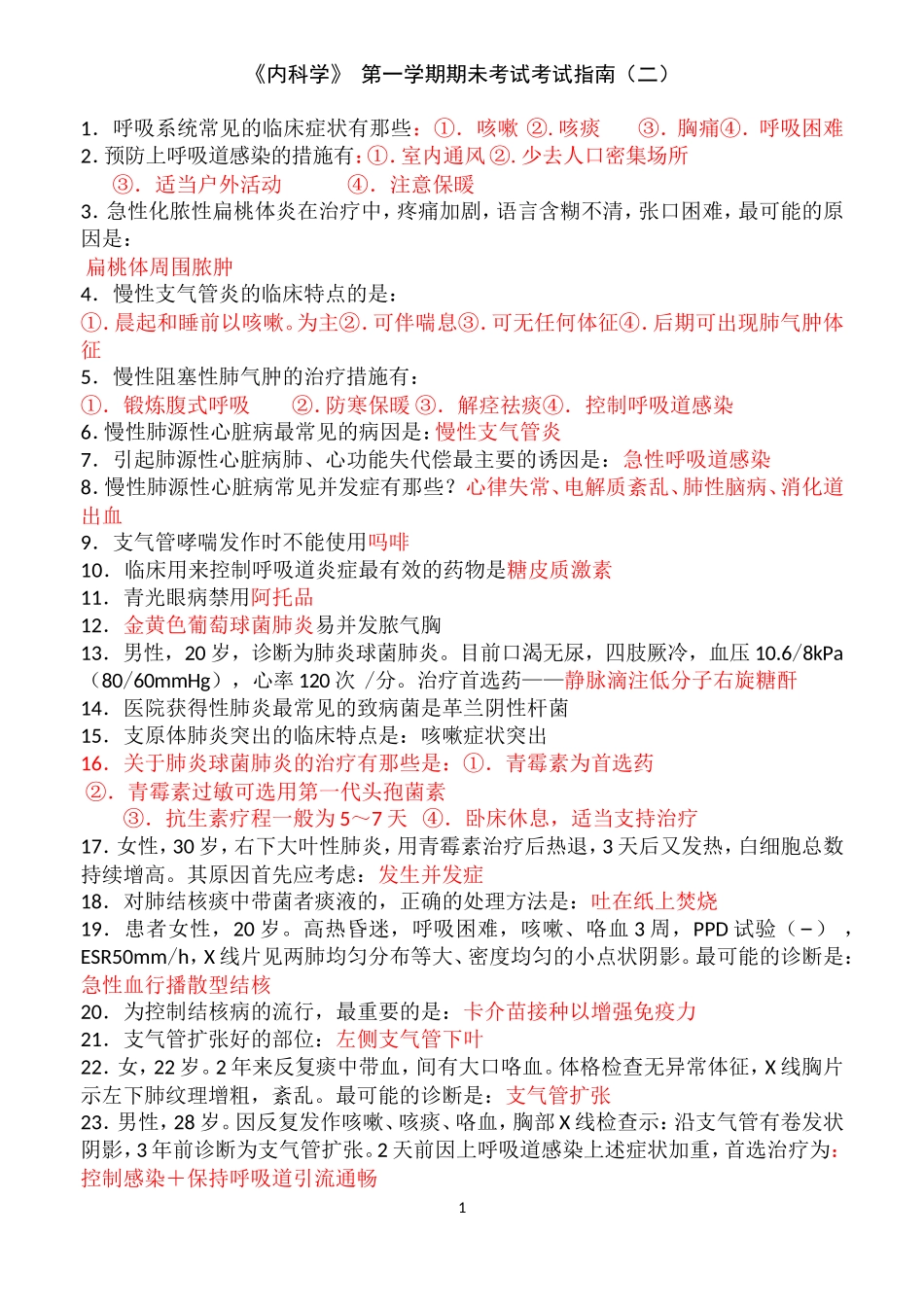
《内科学》第一学期期未考试考试指南(二)1.呼吸系统常见的临床症状有那些:①.咳嗽②.咳痰③.胸痛④.呼吸困难2.预防上呼吸道感染的措施有:①.室内通风②.少去人口密集场所③.适当户外活动④.注意保暖3.急性化脓性扁桃体炎在治疗中,疼痛加剧,语言含糊不清,张口困难,最可能的原因是:扁桃体周围脓肿4.慢性支气管炎的临床特点的是:①.晨起和睡前以咳嗽。为主②.可伴喘息③.可无任何体征④.后期可出现肺气肿体征5.慢性阻塞性肺气肿的治疗措施有:①.锻炼腹式呼吸②.防寒保暖③.解痉祛痰④.控制呼吸道感染6.慢性肺源性心脏病最常见的病因是:慢性支气管炎7.引起肺源性心脏病肺、心功能失代偿最主要的诱因是:急性呼吸道感染8.慢性肺源性心脏病常见并发症有那些?心律失常、电解质紊乱、肺性脑病、消化道出血9.支气管哮喘发作时不能使用吗啡10.临床用来控制呼吸道炎症最有效的药物是糖皮质激素11.青光眼病禁用阿托品12.金黄色葡萄球菌肺炎易并发脓气胸13.男性,20岁,诊断为肺炎球菌肺炎。目前口渴无尿,四肢厥冷,血压10.6/8kPa(80/60mmHg),心率120次/分。治疗首选药——静脉滴注低分子右旋糖酐14.医院获得性肺炎最常见的致病菌是革兰阴性杆菌15.支原体肺炎突出的临床特点是:咳嗽症状突出16.关于肺炎球菌肺炎的治疗有那些是:①.青霉素为首选药②.青霉素过敏可选用第一代头孢菌素③.抗生素疗程一般为5~7天④.卧床休息,适当支持治疗17.女性,30岁,右下大叶性肺炎,用青霉素治疗后热退,3天后又发热,白细胞总数持续增高。其原因首先应考虑:发生并发症18.对肺结核痰中带菌者痰液的,正确的处理方法是:吐在纸上焚烧19.患者女性,20岁。高热昏迷,呼吸困难,咳嗽、咯血3周,PPD试验(−),ESR50mm/h,X线片见两肺均匀分布等大、密度均匀的小点状阴影。最可能的诊断是:急性血行播散型结核20.为控制结核病的流行,最重要的是:卡介苗接种以增强免疫力21.支气管扩张好的部位:左侧支气管下叶22.女,22岁。2年来反复痰中带血,间有大口咯血。体格检查无异常体征,X线胸片示左下肺纹理增粗,紊乱。最可能的诊断是:支气管扩张23.男性,28岁。因反复发作咳嗽、咳痰、咯血,胸部X线检查示:沿支气管有卷发状阴影,3年前诊断为支气管扩张。2天前因上呼吸道感染上述症状加重,首选治疗为:控制感染+保持呼吸道引流通畅124.呼吸衰竭的出现发绀是缺氧的典型表现25.女性,62岁。慢性支气管炎病史5年。近1周感冒后出现咳嗽、气急加重,咳脓性痰,口唇发绀。血气分析:PaO255mmHg、PaCO265mmHg,该慢支患者的病情发展是:Ⅱ型呼吸衰竭26.女性,62岁。慢性支气管炎病史5年。近1周感冒后出现咳嗽、气急加重,咳脓性痰,口唇发绀。血气分析:PaO255mmHg、PaCO265mmHg,根据血气分析结果,该患者的呼吸功能障碍为:通气和换气功能障碍并存27.女性,62岁。慢性支气管炎病史5年。近1周感冒后出现咳嗽、气急加重,咳脓性痰,口唇发绀。血气分析:PaO255mmHg、PaCO265mmHg,对该患者的最佳治疗措施应为:控制感染和改善呼吸功能28.患者,男,45岁,吸烟史20年,慢性支气管炎病史5年,近2年发作较频。最有助于缓解病情的措施是:戒烟29.肺源性心脏病急性加重期最重要的治疗措施是:控制肺部感染30.男性,58岁,慢性咳嗽、咳痰5年,每于冬春季节发作,近一周上述症状加重,查体双肺无异常,X线示双肺纹理增多、紊乱,心电图正常。最可能的诊断是:慢性支气管炎31.最常见的诱发慢性心力衰竭的因素是:呼吸道感染32.男性,65岁,冠心病患者。体力活动受到轻度限制,休息时无症状,但平时一般活动下可出现疲乏、心悸、呼吸困难或心绞痛,可诊断为:心功能Ⅱ级33.鉴别右心衰竭与肝硬化的要点是:肝颈静脉回流呈阳性34.改善急性左心衰竭症状最有效的药物是:洋地黄35.慢性心衰伴有轻度低钠血症时应注意:严格限制饮水量36.心力衰竭时下述减轻心脏负荷的治疗措施中,有那些?①.根据病情适当安排生活,劳动和休息②.控制钠盐摄入③.合理应用利尿剂④.合理应用血管扩张剂37.听诊时,心律规则的心律失常常见于:一度房室传导阻滞38.心室率12...

1、当您付费下载文档后,您只拥有了使用权限,并不意味着购买了版权,文档只能用于自身使用,不得用于其他商业用途(如 [转卖]进行直接盈利或[编辑后售卖]进行间接盈利)。
2、本站所有内容均由合作方或网友上传,本站不对文档的完整性、权威性及其观点立场正确性做任何保证或承诺!文档内容仅供研究参考,付费前请自行鉴别。
3、如文档内容存在违规,或者侵犯商业秘密、侵犯著作权等,请点击“违规举报”。

碎片内容

第二套 内科复习题

您可能关注的文档

确认删除?
VIP
微信客服
  • 扫码咨询
会员Q群
  • 会员专属群点击这里加入QQ群
客服邮箱
回到顶部