电脑桌面
添加小米粒文库到电脑桌面
安装后可以在桌面快捷访问

电泳自动接电装置VIP免费

电泳自动接电装置_第1页
1/5
电泳自动接电装置_第2页
2/5
电泳自动接电装置_第3页
3/5
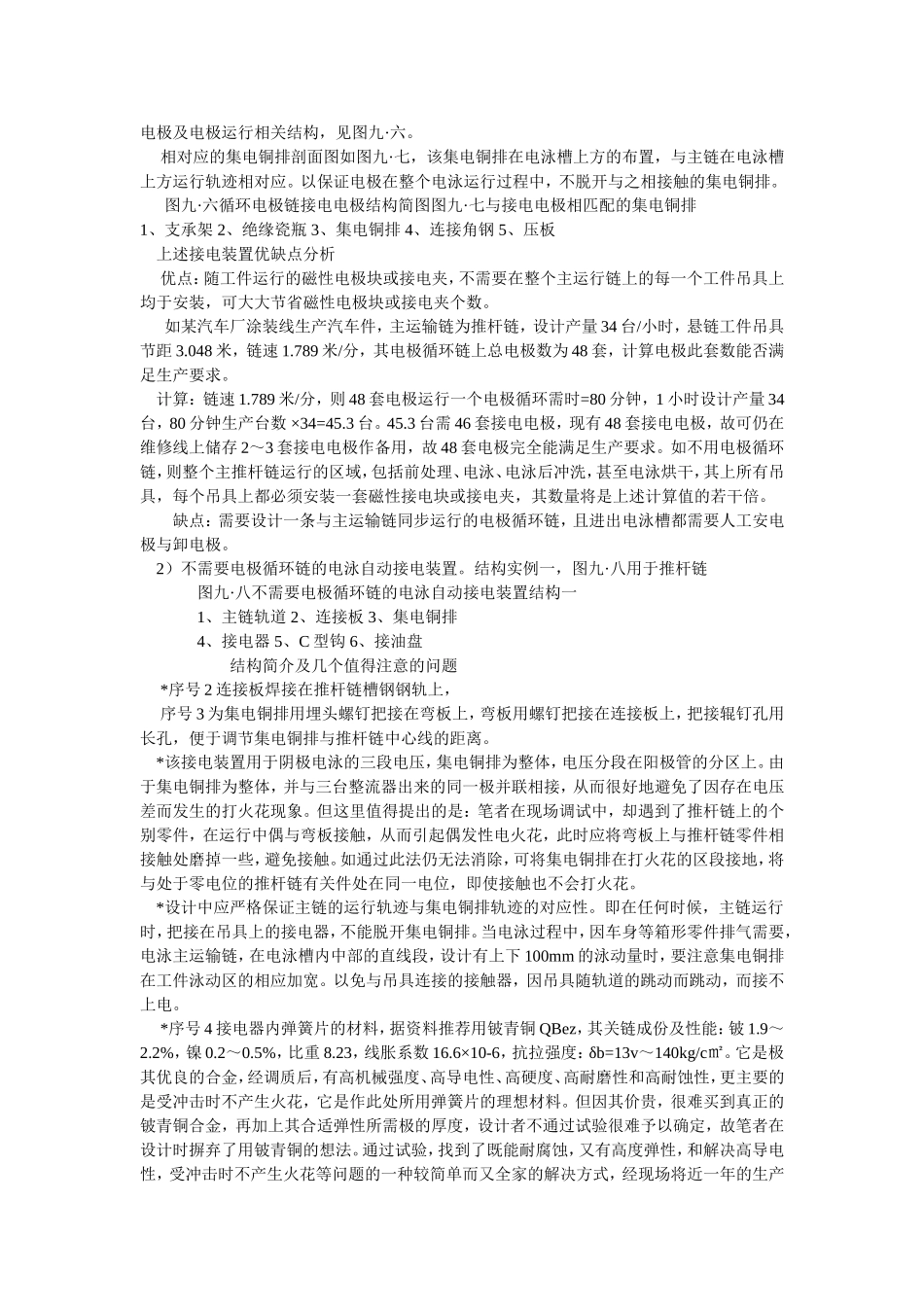
电泳自动接电装置电泳是一个电化学过程。交流电源经整流后,送出的直流电一极接电泳槽内的极管,一极接电泳槽上方的集电铜排。工件在运行中,通过接电装置,自动地将集电铜排上的电导至工件。在电泳槽内,电源的两极形成电场,工件在垂直向下,在下部停留及摆动的过程中,(对步进式电泳而言)或工件在电泳槽内的连续运行过程中,(对连续式电泳而言)。漆液在电场的作用下,将沉积在工件上而形成漆膜。接电装置是涂装线前处理及电泳工序中最重要的部件,没有它,电泳将无法进行,从而谈不上工件将会泳上底漆。因而,在电泳设备设计中,对电泳的自动接电装置,一定要慎之又慎。对电泳接电装置总的要求是:接电与脱开自动进行,不打火花,导电面积满足要求,运行灵活可*,接电器与集电铜排间的压紧力不宜过大,以免导电的青铜石墨片(粉末冶金压制而成)碎裂和加大工件在运行中的阻力。但也不宜过小,以免运行中,因工件的摆动而使接触部分发生跳动,造成打火花。当然,其中最主要的是自动接电的稳定可*。办有稳定可*,电泳生产才能正常进行。一、步进式电泳的自动接电装置1、步进式电泳自动接电装置,一般是采用带电入槽方式。根据工件刚进入电泳槽时为白件,电阻小,以此泳涂电压应小,以免高电压产生大的冲击电流,使涂膜出现粗糙,针孔甚至产生桔皮等现象。为此,电源整流装置设有电压自动斜升装置,即从工件入槽,接触上电泳漆液开始,要求整流电源输出的电压是:30秒内由零电压升至工作电压。2、步进式电泳自动接电装置结构实例如图九·一,步进式电泳线主运输一般采用自行小车,吊架通过吊点吊在自行小车的电葫芦上。吊架下部的四个吊点联接工件,利用吊架两侧面的两个各为φ50mm的销轴,在工件下降到一定距离后,与导杆上伸出的带喇叭口半园形的集电铜瓦进行园弧接触。整流电源击来的直流电的一极,通过电缆线送到半园形集电铜瓦上,径而实现集电铜瓦与吊架上的销轴自动接电。图九·一步进式电泳自动接电装置结构简图1、导电座及导杆2、导电铜瓦3、导向管4、导电轴接电板5、配重块6、多股钢线绳7、软电缆铜线8、滑轮及支架9、滑轮轴销轴上焊有接电板,接电板上有钻孔通过线鼻子与带有接电夹头的电缆线相接,电缆夹头可根据与工件的接触部位做成相应形状,以夹紧至工件上。该联接在工件前处理上线前,就应由人工联接好。导向管用Dg65不锈钢管焊接在罩壳斜顶面上,其内有外径φ50的不锈钢管作导杆,导杆的一端焊有U形导电铜瓦,另一端用钢丝绳与滑轮及另一侧的配重相联接。导管两头各焊有如图示园环,既取导向作用,又方便导杆上下移动。工件的运行通过PLC控制,在电泳槽上方再通过行程开关,使工件准确停住,在设计位置。当工件下行,吊架上的销轴压向U形集电铜瓦并与工之接触,因工件的重量,使销轴与U型集电铜瓦间能紧密接触,不致二者间因有相对运动而打火花。当电泳完毕,工件上行,则因导杆上的滑轮和配重,使导杆上的U形铜瓦仍紧密压着导杆上的销轴,并随工件上行而上行。接电装置的接触面积,按理想接触面积的15%。而每mm2容许电流,对碳质金属而言(例如青铜石墨)按有关资料推荐值3安培计算,即可算出接电面板的允许电流值。销轴外径φ50mm,理想接触长度100mm,按上述经验值计算,上述结构接电面积远远大于电泳工作时的实际电流。(步进式生产,工件面积85㎡,电泳时实际工作电流小于1000安)。在已投产的步进式的另一条电泳线上,也有完全依照上述工作原理,而结构略有不同的自动接电装置。它的不同之处就在于:用导向架代替导向套。上述导向套焊接在电泳罩壳料顶棚的两边,而导向架则焊接在电泳槽两侧的槽沿上。利用吊具上的接电铜瓦与集电器接电,吊具在电泳槽内的上、下用导向轮导向,也设计有滑轮、钢丝绳、配重、吊具上的导向轮、接电铜瓦如图九·二所示。图九·二具有导向架的步进式电泳接电吊具相关部位图1、导向轮2、接电铜瓦3、吊具框架4、电葫芦吊钩二、连续式电泳自动接电装置1、连续式电泳自动接电装置概述对汽车驾驶室,轿车车身等涂层质量要求高的汽车零件,和前述步进式电泳一样,在电泳施工时,其工作电压不应是恒定的,而应是分段:在工件刚进入...

1、当您付费下载文档后,您只拥有了使用权限,并不意味着购买了版权,文档只能用于自身使用,不得用于其他商业用途(如 [转卖]进行直接盈利或[编辑后售卖]进行间接盈利)。
2、本站所有内容均由合作方或网友上传,本站不对文档的完整性、权威性及其观点立场正确性做任何保证或承诺!文档内容仅供研究参考,付费前请自行鉴别。
3、如文档内容存在违规,或者侵犯商业秘密、侵犯著作权等,请点击“违规举报”。

碎片内容

电泳自动接电装置

墨香书阁+ 关注
实名认证
内容提供者

热爱教学事业,对互联网知识分享很感兴趣

确认删除?
VIP
微信客服
  • 扫码咨询
会员Q群
  • 会员专属群点击这里加入QQ群
客服邮箱
回到顶部