电脑桌面
添加小米粒文库到电脑桌面
安装后可以在桌面快捷访问

关于家庭教育调查问卷VIP免费

关于家庭教育调查问卷_第1页
1/2
关于家庭教育调查问卷_第2页
2/2
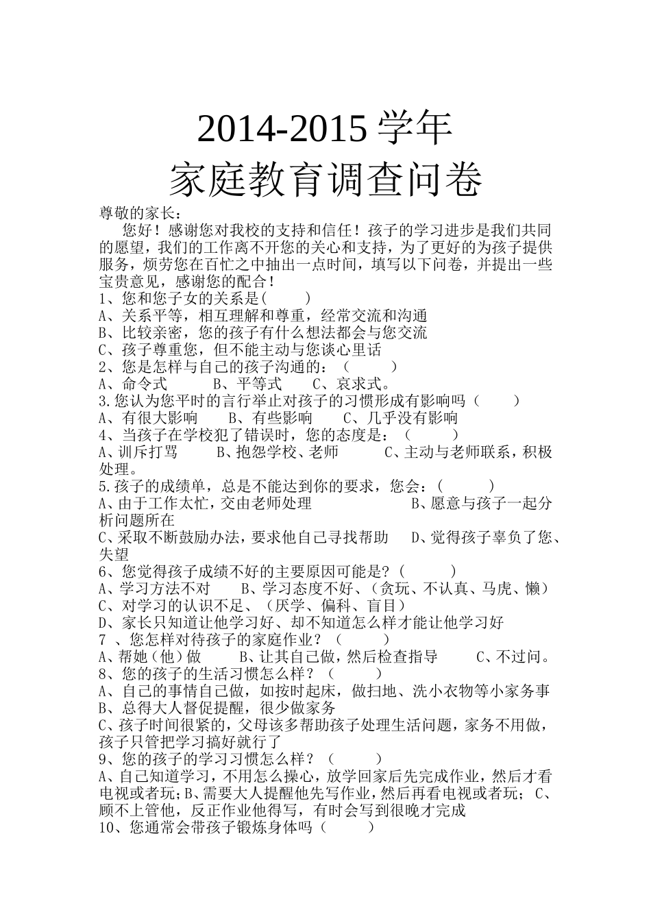
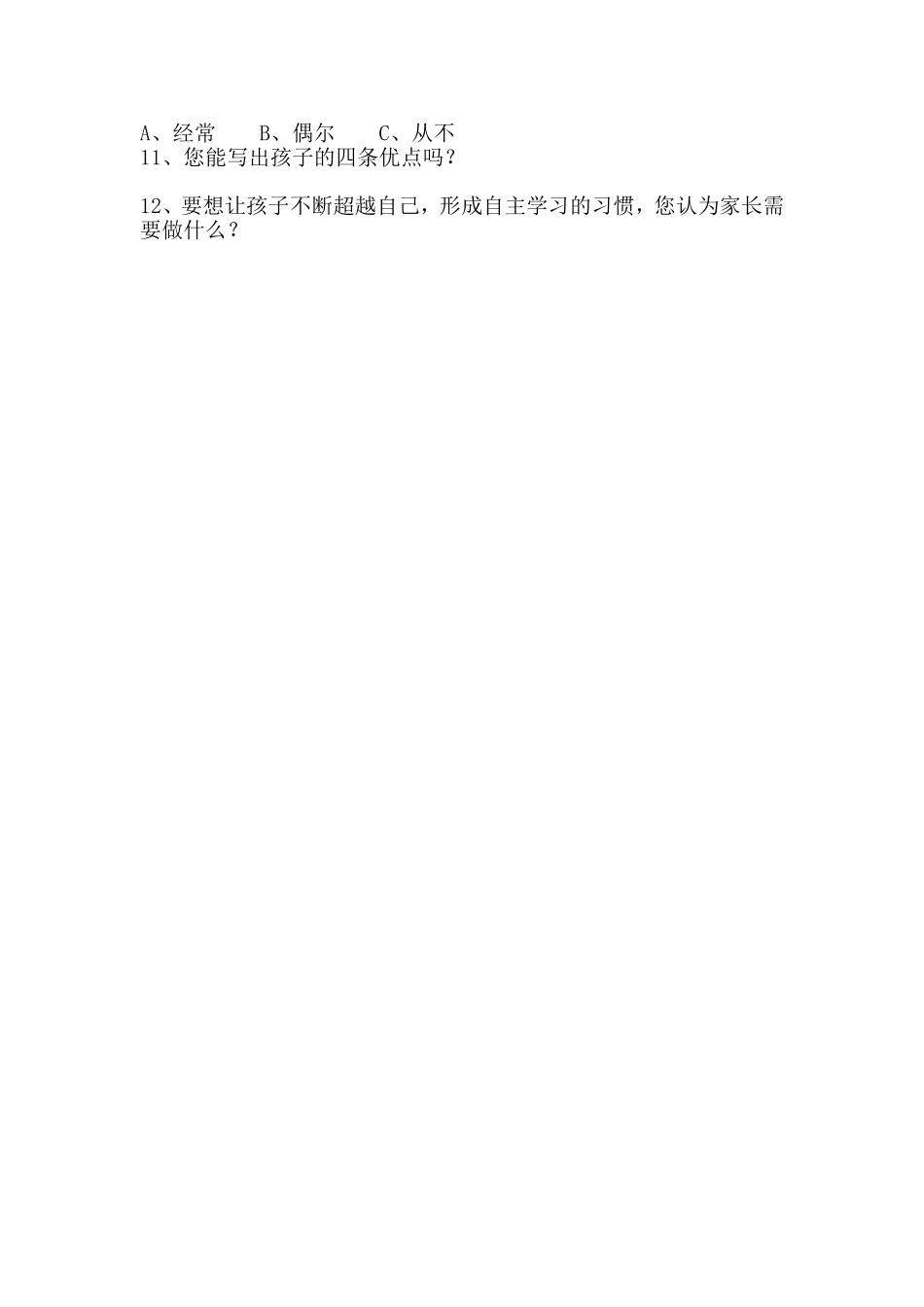
2014-2015学年家庭教育调查问卷尊敬的家长:您好!感谢您对我校的支持和信任!孩子的学习进步是我们共同的愿望,我们的工作离不开您的关心和支持,为了更好的为孩子提供服务,烦劳您在百忙之中抽出一点时间,填写以下问卷,并提出一些宝贵意见,感谢您的配合!1、您和您子女的关系是()A、关系平等,相互理解和尊重,经常交流和沟通B、比较亲密,您的孩子有什么想法都会与您交流C、孩子尊重您,但不能主动与您谈心里话2、您是怎样与自己的孩子沟通的:()A、命令式B、平等式C、哀求式。3.您认为您平时的言行举止对孩子的习惯形成有影响吗()A、有很大影响B、有些影响C、几乎没有影响4、当孩子在学校犯了错误时,您的态度是:()A、训斥打骂B、抱怨学校、老师C、主动与老师联系,积极处理。5.孩子的成绩单,总是不能达到你的要求,您会:()A、由于工作太忙,交由老师处理B、愿意与孩子一起分析问题所在C、采取不断鼓励办法,要求他自己寻找帮助D、觉得孩子辜负了您、失望6、您觉得孩子成绩不好的主要原因可能是?()A、学习方法不对B、学习态度不好、(贪玩、不认真、马虎、懒)C、对学习的认识不足、(厌学、偏科、盲目)D、家长只知道让他学习好、却不知道怎么样才能让他学习好7、您怎样对待孩子的家庭作业?()A、帮她(他)做B、让其自己做,然后检查指导C、不过问。8、您的孩子的生活习惯怎么样?()A、自己的事情自己做,如按时起床,做扫地、洗小衣物等小家务事B、总得大人督促提醒,很少做家务C、孩子时间很紧的,父母该多帮助孩子处理生活问题,家务不用做,孩子只管把学习搞好就行了9、您的孩子的学习习惯怎么样?()A、自己知道学习,不用怎么操心,放学回家后先完成作业,然后才看电视或者玩;B、需要大人提醒他先写作业,然后再看电视或者玩;C、顾不上管他,反正作业他得写,有时会写到很晚才完成10、您通常会带孩子锻炼身体吗()A、经常B、偶尔C、从不11、您能写出孩子的四条优点吗?12、要想让孩子不断超越自己,形成自主学习的习惯,您认为家长需要做什么?

1、当您付费下载文档后,您只拥有了使用权限,并不意味着购买了版权,文档只能用于自身使用,不得用于其他商业用途(如 [转卖]进行直接盈利或[编辑后售卖]进行间接盈利)。
2、本站所有内容均由合作方或网友上传,本站不对文档的完整性、权威性及其观点立场正确性做任何保证或承诺!文档内容仅供研究参考,付费前请自行鉴别。
3、如文档内容存在违规,或者侵犯商业秘密、侵犯著作权等,请点击“违规举报”。

碎片内容

关于家庭教育调查问卷

您可能关注的文档

确认删除?
VIP
微信客服
  • 扫码咨询
会员Q群
  • 会员专属群点击这里加入QQ群
客服邮箱
回到顶部