电脑桌面
添加小米粒文库到电脑桌面
安装后可以在桌面快捷访问

生命伙伴福安康年金保险(分红型)VIP免费

生命伙伴福安康年金保险(分红型)_第1页
1/11
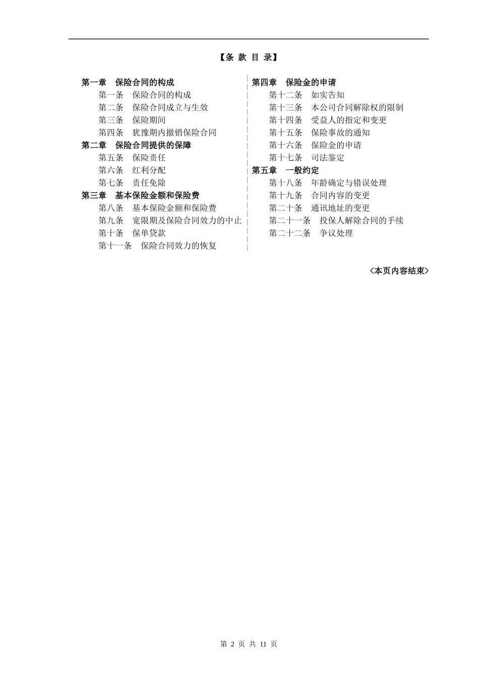
生命伙伴福安康年金保险(分红型)_第2页
2/11
生命伙伴福安康年金保险(分红型)_第3页
3/11
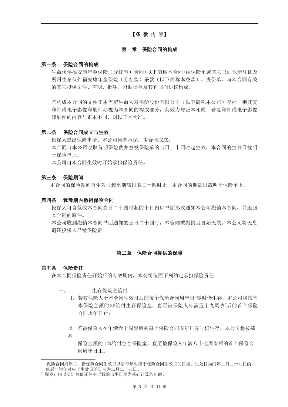
生命伙伴福安康年金保险(分红型)2009年11月经中国保险监督管理委员会备案本保险条款的每一部分都关乎您的切身利益,请务必逐条仔细阅读。为了方便您更好地理解保险条款,我们提供了以下基本概念的解释。投保人:是指与保险公司订立保险合同,并按照合同约定负有支付保险费义务的人。被保险人:是指其人身受保险合同保障的人。受益人:是指人身保险合同中,由被保险人或者投保人指定的,享有保险金请求权的人。犹豫期:是指对于保险期间为一年期以上的人身保险产品,为了使投保人能够冷静考虑自己的保险需求,保险合同约定投保人签收保险合同当日二十四时起十日的期间内可以撤销保险合同,保险公司将无息退回投保人已缴的保险费。该期间称为犹豫期。保险责任:是指当符合保险合同约定条件的保险事故发生时,保险公司应承担的保险金给付责任。责任免除:是指当保险合同约定的某些事故发生时或在某些特定条件下,保险公司不承担给付保险金的责任。以下为阅读指引和条款目录,将有助于您阅读条款。【阅读指引】您享有的重要权益犹豫期内您可以选择撤销保险合同................................................第四条被保险人享有保险责任的保障....................................................第五条您有解除保险合同的权利....................................................第二十一条您应当特别注意的事项在责任免除的情况下,我们不承担保险责任........................................第七条在某些情况下,保险合同会效力中止,但在一定的条件下,您可以申请复效..............................第九、十、十一条解除保险合同会给您造成一定的损失,请您慎重决策..............................第二十一条请您特别注意一些重要术语的释义...............................................每页脚注上述“您”均指投保人,“我们”均指生命人寿保险股份有限公司。第1页共11页【条款目录】第一章保险合同的构成第四章保险金的申请第一条保险合同的构成第十二条如实告知第二条保险合同成立与生效第十三条本公司合同解除权的限制第三条保险期间第十四条受益人的指定和变更第四条犹豫期内撤销保险合同第十五条保险事故的通知第二章保险合同提供的保障第十六条保险金的申请第五条保险责任第十七条司法鉴定第六条红利分配第五章一般约定第七条责任免除第十八条年龄确定与错误处理第三章基本保险金额和保险费第十九条合同内容的变更第八条基本保险金额和保险费第二十条通讯地址的变更第九条宽限期及保险合同效力的中止第二十一条投保人解除合同的手续第十条保单贷款第二十二条争议处理第十一条保险合同效力的恢复<本页内容结束>第2页共11页【条款内容】第一章保险合同的构成第一条保险合同的构成生命伙伴福安康年金保险(分红型)合同(以下简称本合同)由保险单或其它书面保险凭证及所附生命伙伴福安康年金保险(分红型)条款(以下简称本条款)、投保单、与本合同有关的其它投保文件、声明、批注、附贴批单及其它书面协议构成。若构成本合同的文件正本需留生命人寿保险股份有限公司(以下简称本公司)存档,则其复印件或电子影像印刷件亦视为本合同的构成部分,其效力与正本相同;若复印件或电子影像印刷件的内容与正本不同,则以正本为准。第二条保险合同成立与生效投保人提出保险申请、本公司同意承保,本合同成立。本合同自本公司收取首期保险费并签发保险单的当日二十四时起生效,本合同的生效日载明于保险单上。本公司自本合同生效时开始承担保险责任。第三条保险期间本合同的保险期间自生效日起至期满日的二十四时止,本合同的期满日载明于保险单上。第四条犹豫期内撤销保险合同投保人可自签收本合同当日二十四时起的十日内以书面形式通知本公司撤销本合同,并退回本合同的原件。本公司收到撤销本合同书面通知的当日二十四时,本合同被撤销且自始无效。本公司将无息退还投保人已缴保险费。第二章保险合同提供的保障第五条保险责任在本合同保险责任开始后的有效期内,本公司依照下列约定承担保险责任:一、生存保险金给付1.若被保险人于本合同生效日后的每个保险合同周...

1、当您付费下载文档后,您只拥有了使用权限,并不意味着购买了版权,文档只能用于自身使用,不得用于其他商业用途(如 [转卖]进行直接盈利或[编辑后售卖]进行间接盈利)。
2、本站所有内容均由合作方或网友上传,本站不对文档的完整性、权威性及其观点立场正确性做任何保证或承诺!文档内容仅供研究参考,付费前请自行鉴别。
3、如文档内容存在违规,或者侵犯商业秘密、侵犯著作权等,请点击“违规举报”。

碎片内容

生命伙伴福安康年金保险(分红型)

您可能关注的文档

书海行舟+ 关注
实名认证
内容提供者

热爱教学事业,对互联网知识分享很感兴趣

确认删除?
VIP
微信客服
  • 扫码咨询
会员Q群
  • 会员专属群点击这里加入QQ群
客服邮箱
回到顶部