电脑桌面
添加小米粒文库到电脑桌面
安装后可以在桌面快捷访问

简单的逻辑电路教案VIP免费

简单的逻辑电路教案_第1页
1/12
简单的逻辑电路教案_第2页
2/12
简单的逻辑电路教案_第3页
3/12
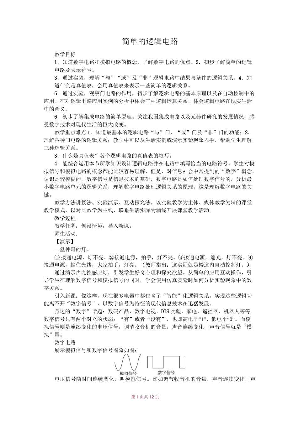
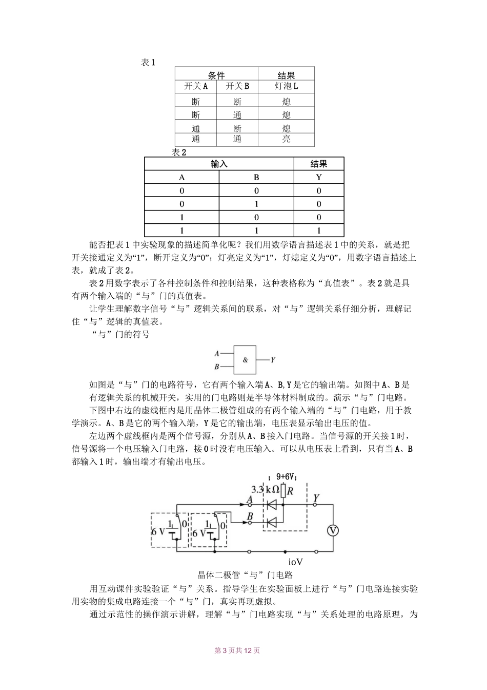
第1页共12页简单的逻辑电路教学目标1.知道数字电路和模拟电路的概念,了解数字电路的优点。2.初步了解简单的逻辑电路及表示符号。3.通过实验,理解“与”“或”及“非”逻辑电路中结果与条件的逻辑关系。4.知道什么是真值表,会用真值表来表示一些简单的逻辑关系。5.通过实验,观察门电路的作用,初步了解逻辑电路的基本原理以及在自动控制中的应用。在对逻辑电路应用实例的分析中体会三种逻辑运算关系,体会逻辑电路在现实生活中的意义。6.初步了解集成电路的简单原理。关注我国集成电路以及元器件研究的发展情况,感受数字技术对现代生活的巨大改变。教学重点难点1.知道最基本的逻辑电路“与”门、“或”门及“非”门的功能;2.理解各种门电路的逻辑关系;教学中可以从生活实例或演示实验现象入手,帮助学生理解三种逻辑关系。3.什么是真值表?各个逻辑电路的真值表的填写。4.能综合运用本节所学知识设计逻辑电路并在电路中填写恰当的电路符号。学生对模拟信号和模拟电路的概念都能比较容易理解,但是,对信息社会中常提到的“数字”概念,认识是较模糊的。数字信号是信息技术的基础,数字电路是如何处理数字信号的,分析最小数字电路单元的逻辑关系,理解数字电路处理逻辑关系的原理,这是理解数字电路的关键。教学方法讲授法、实验演示、互动探究法。以实验教学为主体、媒体教学为辅的课堂教学模式,以对比教学为主线、联系生活实际为辅线开展课堂教学活动。教学过程教学任务:创设情境,导入新课。师生活动:【演示】一盏神奇的灯。①接通电源,灯不亮。②接通电源,拍手,灯不亮。③接通电源,遮光,灯不亮。④接通电源,挡住光线,大家拍手,灯亮。(教师指出:这实际就是楼道内自动控制灯。)通过演示声光控感应灯,引发学生好奇心理和探究欲望。从简单的应用互动操作,引导学生在理解数字信号和模拟信号的同时,学会使用仿真实验时如何分析实验现象中的数字关系。引入新课:像这样,现在很多电器中都包含了“智能”化逻辑关系,实现这些逻辑功能离不开“数字信号”,以数字信号为特征的现代信息技术在迅猛发展。身边的“数字”话题:数码产品、数字电视、DIS实验、家电、遥控器、机器人等等。数字信号只有两个对立的状态:“有”或者“没有”,也即高电平“1”、低电平“0”。而模拟信号则是连续变化的电压信号,调节收音机的音量,声音连续变化,声音信号就是“模拟”量。数字电路展示模拟信号和数字信号图象如图:电压信号随时间连续变化,叫模拟信号。比如调节收音机的音量,声音连续变化,声第2页共12页音信号是“模拟”量。电压信号不随时间连续变化,叫数字信号。数字信号的“0”和“1”好比事件的“是”与“非”,而处理数字信号的电路——数字电路,就有了辨别“是”“非”的逻辑功能。今天我们就来学习数字电路中最基本的逻辑电路——门电路。门电路是一种有一个或多个输入端,只有一个输出端的开关电路,是数字电路的基本单元。门电路就像一扇门,当具备开门条件时,输出端就有一个信号输出;反之,如果条件不满足,门关闭,信号就被阻挡在“门”外。它们在工作时输入端和输出端的电势只有两种情况:一种为高电势(如12V),另一种为低电势(如0V),电路工作好像处在一种“是”和“非”的判断之中,因此叫做逻辑电路。[事件2]教学任务:“与”(and)逻辑关系和“与”门师生活动:展示“与”逻辑电路。如图,两个开关A、B串联起来控制同一个灯泡L。显然,只有A“与”B同时闭合时,灯L才会亮。在这个事件中,A、B闭合是条件,灯L亮是结果。“与”逻辑电路引导学生分析开关A、B对电路的控制作用,体会“与”逻辑关系。(当两个条件都满足时,结果才会成立)1.“与”门如果一个事件的几个条件都满足后,该事件才能发生,这种关系叫做“与”逻辑关系。生活中哪些实例体现了“与”的逻辑关系?思考与讨论,让学生体会生活中的“与”逻辑关系。某单位财务室为了安全,规定不准一个人单独进入。为此,在门上以如图所示的方式安装了两把锁。只有甲与乙两个人同时打开各自的锁时,门才能打开。它体现了“与”逻辑关系。具有“与”逻辑关系的电路称为“与”门电路,...

1、当您付费下载文档后,您只拥有了使用权限,并不意味着购买了版权,文档只能用于自身使用,不得用于其他商业用途(如 [转卖]进行直接盈利或[编辑后售卖]进行间接盈利)。
2、本站所有内容均由合作方或网友上传,本站不对文档的完整性、权威性及其观点立场正确性做任何保证或承诺!文档内容仅供研究参考,付费前请自行鉴别。
3、如文档内容存在违规,或者侵犯商业秘密、侵犯著作权等,请点击“违规举报”。

碎片内容

简单的逻辑电路教案

您可能关注的文档

确认删除?
VIP
微信客服
  • 扫码咨询
会员Q群
  • 会员专属群点击这里加入QQ群
客服邮箱
回到顶部