电脑桌面
添加小米粒文库到电脑桌面
安装后可以在桌面快捷访问

五年级数学复习专项练习(图形)VIP免费

五年级数学复习专项练习(图形)_第1页
1/3
五年级数学复习专项练习(图形)_第2页
2/3
五年级数学复习专项练习(图形)_第3页
3/3
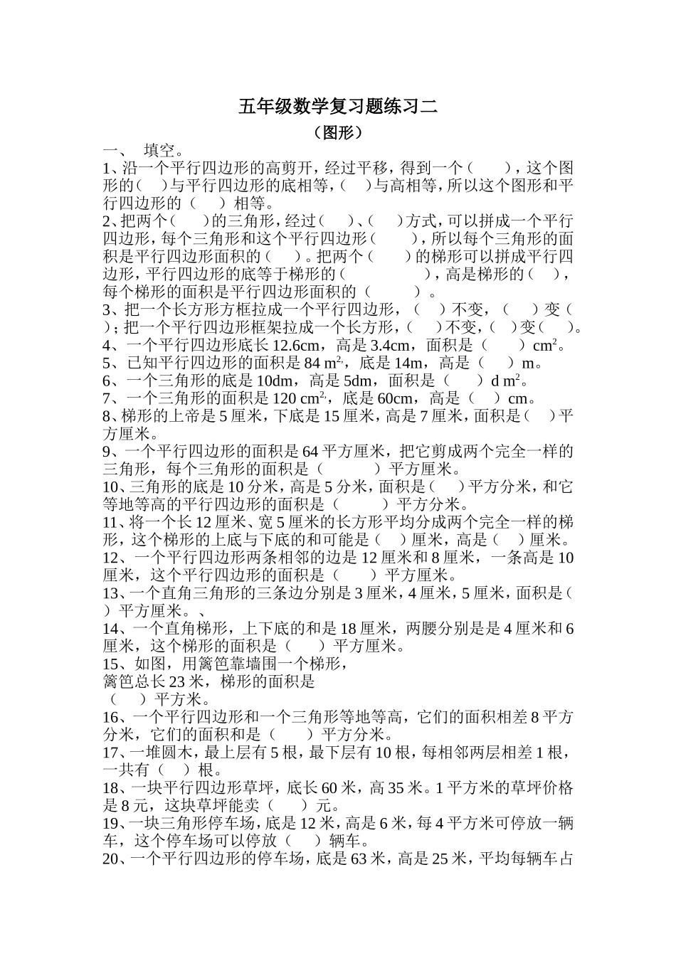
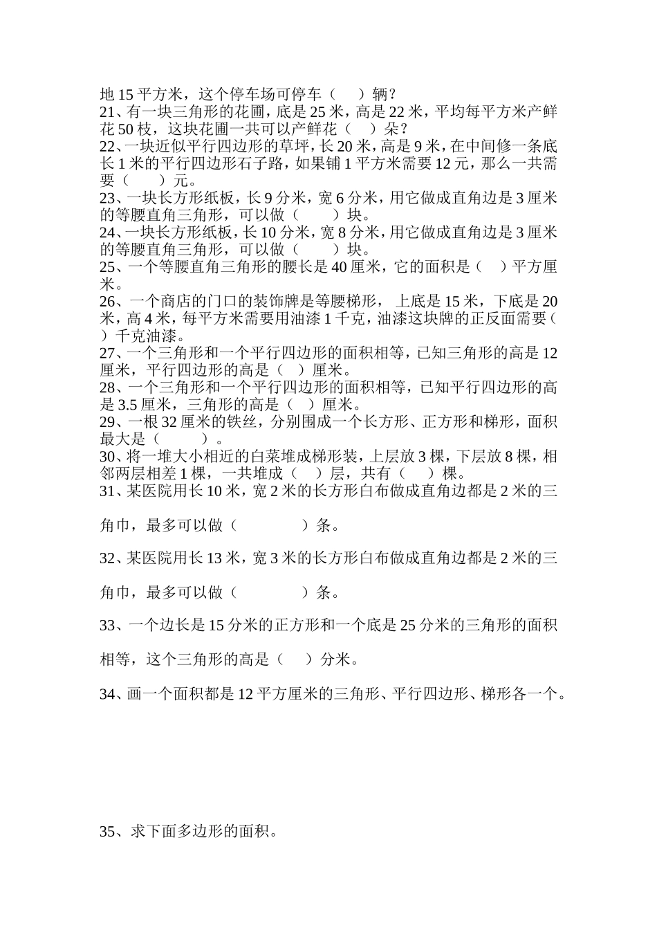
五年级数学复习题练习二(图形)一、填空。1、沿一个平行四边形的高剪开,经过平移,得到一个(),这个图形的()与平行四边形的底相等,()与高相等,所以这个图形和平行四边形的()相等。2、把两个()的三角形,经过()、()方式,可以拼成一个平行四边形,每个三角形和这个平行四边形(),所以每个三角形的面积是平行四边形面积的()。把两个()的梯形可以拼成平行四边形,平行四边形的底等于梯形的(),高是梯形的(),每个梯形的面积是平行四边形面积的()。3、把一个长方形方框拉成一个平行四边形,()不变,()变();把一个平行四边形框架拉成一个长方形,()不变,()变()。4、一个平行四边形底长12.6cm,高是3.4cm,面积是()cm2。5、已知平行四边形的面积是84m2,,底是14m,高是()m。6、一个三角形的底是10dm,高是5dm,面积是()dm2。7、一个三角形的面积是120cm2,,底是60cm,高是()cm。8、梯形的上帝是5厘米,下底是15厘米,高是7厘米,面积是()平方厘米。9、一个平行四边形的面积是64平方厘米,把它剪成两个完全一样的三角形,每个三角形的面积是()平方厘米。10、三角形的底是10分米,高是5分米,面积是()平方分米,和它等地等高的平行四边形的面积是()平方分米。11、将一个长12厘米、宽5厘米的长方形平均分成两个完全一样的梯形,这个梯形的上底与下底的和可能是()厘米,高是()厘米。12、一个平行四边形两条相邻的边是12厘米和8厘米,一条高是10厘米,这个平行四边形的面积是()平方厘米。13、一个直角三角形的三条边分别是3厘米,4厘米,5厘米,面积是()平方厘米。、14、一个直角梯形,上下底的和是18厘米,两腰分别是是4厘米和6厘米,这个梯形的面积是()平方厘米。15、如图,用篱笆靠墙围一个梯形,篱笆总长23米,梯形的面积是()平方米。16、一个平行四边形和一个三角形等地等高,它们的面积相差8平方分米,它们的面积和是()平方分米。17、一堆圆木,最上层有5根,最下层有10根,每相邻两层相差1根,一共有()根。18、一块平行四边形草坪,底长60米,高35米。1平方米的草坪价格是8元,这块草坪能卖()元。19、一块三角形停车场,底是12米,高是6米,每4平方米可停放一辆车,这个停车场可以停放()辆车。20、一个平行四边形的停车场,底是63米,高是25米,平均每辆车占地15平方米,这个停车场可停车()辆?21、有一块三角形的花圃,底是25米,高是22米,平均每平方米产鲜花50枝,这块花圃一共可以产鲜花()朵?22、一块近似平行四边形的草坪,长20米,高是9米,在中间修一条底长1米的平行四边形石子路,如果铺1平方米需要12元,那么一共需要()元。23、一块长方形纸板,长9分米,宽6分米,用它做成直角边是3厘米的等腰直角三角形,可以做()块。24、一块长方形纸板,长10分米,宽8分米,用它做成直角边是3厘米的等腰直角三角形,可以做()块。25、一个等腰直角三角形的腰长是40厘米,它的面积是()平方厘米。26、一个商店的门口的装饰牌是等腰梯形,上底是15米,下底是20米,高4米,每平方米需要用油漆1千克,油漆这块牌的正反面需要()千克油漆。27、一个三角形和一个平行四边形的面积相等,已知三角形的高是12厘米,平行四边形的高是()厘米。28、一个三角形和一个平行四边形的面积相等,已知平行四边形的高是3.5厘米,三角形的高是()厘米。29、一根32厘米的铁丝,分别围成一个长方形、正方形和梯形,面积最大是()。30、将一堆大小相近的白菜堆成梯形装,上层放3棵,下层放8棵,相邻两层相差1棵,一共堆成()层,共有()棵。31、某医院用长10米,宽2米的长方形白布做成直角边都是2米的三角巾,最多可以做()条。32、某医院用长13米,宽3米的长方形白布做成直角边都是2米的三角巾,最多可以做()条。33、一个边长是15分米的正方形和一个底是25分米的三角形的面积相等,这个三角形的高是()分米。34、画一个面积都是12平方厘米的三角形、平行四边形、梯形各一个。35、求下面多边形的面积。19cm12cm28cm27cm

1、当您付费下载文档后,您只拥有了使用权限,并不意味着购买了版权,文档只能用于自身使用,不得用于其他商业用途(如 [转卖]进行直接盈利或[编辑后售卖]进行间接盈利)。
2、本站所有内容均由合作方或网友上传,本站不对文档的完整性、权威性及其观点立场正确性做任何保证或承诺!文档内容仅供研究参考,付费前请自行鉴别。
3、如文档内容存在违规,或者侵犯商业秘密、侵犯著作权等,请点击“违规举报”。

碎片内容

五年级数学复习专项练习(图形)

您可能关注的文档

确认删除?
VIP
微信客服
  • 扫码咨询
会员Q群
  • 会员专属群点击这里加入QQ群
客服邮箱
回到顶部