电脑桌面
添加小米粒文库到电脑桌面
安装后可以在桌面快捷访问

高中生物 第4章 遗传的分子基础 第4节 基因突变和基因重组学案 苏教版必修2-苏教版高一必修2生物学案VIP免费

高中生物 第4章 遗传的分子基础 第4节 基因突变和基因重组学案 苏教版必修2-苏教版高一必修2生物学案_第1页
1/14
高中生物 第4章 遗传的分子基础 第4节 基因突变和基因重组学案 苏教版必修2-苏教版高一必修2生物学案_第2页
2/14
高中生物 第4章 遗传的分子基础 第4节 基因突变和基因重组学案 苏教版必修2-苏教版高一必修2生物学案_第3页
3/14
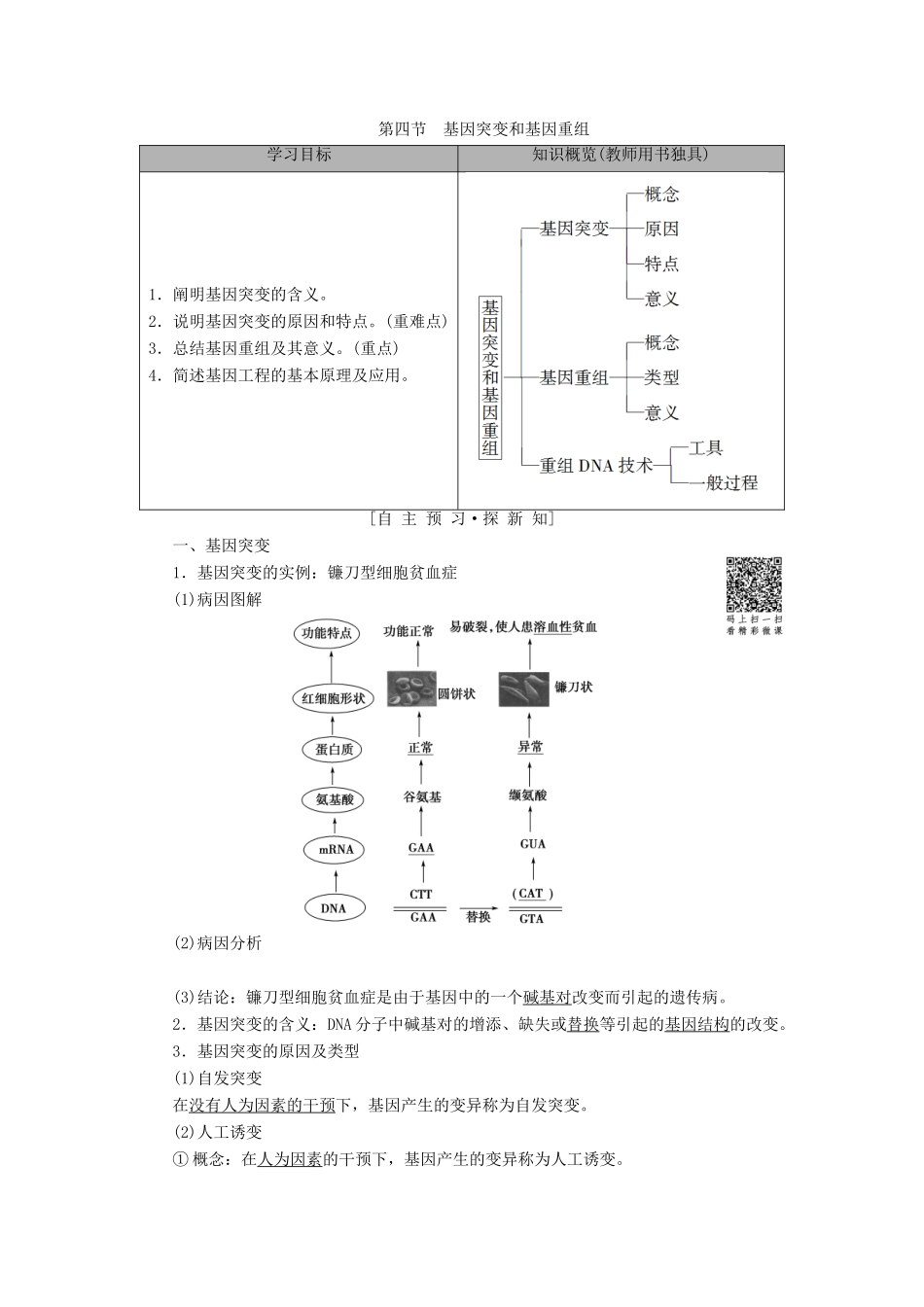
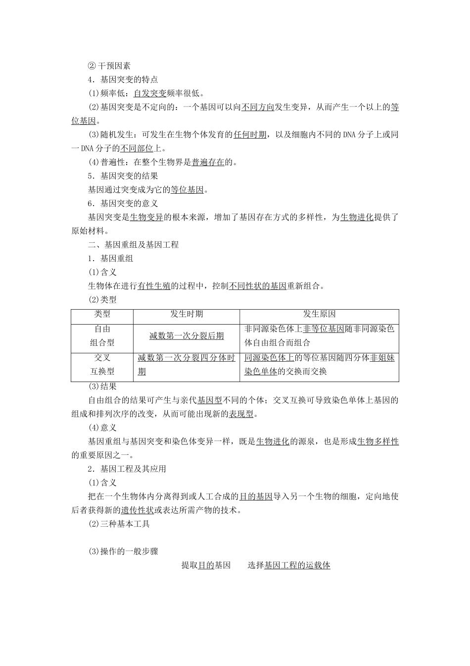
第四节基因突变和基因重组学习目标知识概览(教师用书独具)1.阐明基因突变的含义。2.说明基因突变的原因和特点。(重难点)3.总结基因重组及其意义。(重点)4.简述基因工程的基本原理及应用。[自主预习·探新知]一、基因突变1.基因突变的实例:镰刀型细胞贫血症(1)病因图解(2)病因分析(3)结论:镰刀型细胞贫血症是由于基因中的一个碱基对改变而引起的遗传病。2.基因突变的含义:DNA分子中碱基对的增添、缺失或替换等引起的基因结构的改变。3.基因突变的原因及类型(1)自发突变在没有人为因素的干预下,基因产生的变异称为自发突变。(2)人工诱变①概念:在人为因素的干预下,基因产生的变异称为人工诱变。②干预因素4.基因突变的特点(1)频率低:自发突变频率很低。(2)基因突变是不定向的:一个基因可以向不同方向发生变异,从而产生一个以上的等位基因。(3)随机发生:可发生在生物个体发育的任何时期,以及细胞内不同的DNA分子上或同一DNA分子的不同部位上。(4)普遍性:在整个生物界是普遍存在的。5.基因突变的结果基因通过突变成为它的等位基因。6.基因突变的意义基因突变是生物变异的根本来源,增加了基因存在方式的多样性,为生物进化提供了原始材料。二、基因重组及基因工程1.基因重组(1)含义生物体在进行有性生殖的过程中,控制不同性状的基因重新组合。(2)类型类型发生时期发生原因自由组合型减数第一次分裂后期非同源染色体上非等位基因随非同源染色体自由组合而组合交叉互换型减数第一次分裂四分体时期同源染色体上的等位基因随四分体非姐妹染色单体的交换而交换(3)结果自由组合的结果可产生与亲代基因型不同的个体;交叉互换可导致染色单体上基因的组成和排列次序的改变,从而可能出现新的表现型。(4)意义基因重组与基因突变和染色体变异一样,既是生物进化的源泉,也是形成生物多样性的重要原因之一。2.基因工程及其应用(1)含义把在一个生物体内分离得到或人工合成的目的基因导入另一个生物的细胞,定向地使后者获得新的遗传性状或表达所需产物的技术。(2)三种基本工具(3)操作的一般步骤提取目的基因选择基因工程的运载体↓目的基因与运载体结合↓导入目的基因↓检测与鉴定目的基因↓目的基因表达(4)应用①生产某些特殊蛋白质,如胰岛素、乙肝疫苗等。②按照自己的愿望有目的地改造生物,特别是改造高等动植物,如转基因抗虫棉。③人类遗传病的基因治疗。(5)转基因生物的安全性[基础自测]1.判断对错(1)DNA分子中碱基对的缺失、增添或替换一定会引起基因突变。()(2)一切生物均能够发生基因突变,甚至RNA病毒也能发生基因突变。()(3)基因突变产生的新基因不一定传递给后代。()(4)减Ⅰ后期,等位基因分离,非等位基因均自由组合。()(5)基因突变可产生新基因,基因重组不能产生新基因。()(6)基因工程的工具酶包括限制酶、DNA连接酶和运载体。()提示:(1)×DNA分子中碱基对的缺失、增添或替换引起基因结构的改变才引起基因突变。(2)√(3)√(4)×减Ⅰ后期,同源染色体上的等位基因分离,非同源染色体上的非等位基因自由组合。(5)√(6)×基因工程的工具酶包括限制酶和DNA连接酶,运载体不是酶。2.依据中心法则,若原核生物中的DNA编码序列发生变化后,相应蛋白质的氨基酸序列不变,则该DNA序列的变化是()【导学号:01632158】A.DNA分子发生断裂B.DNA分子发生多个碱基增添C.DNA分子发生碱基替换D.DNA分子发生多个碱基缺失C[原核生物中的DNA编码序列发生变化后,相应蛋白质的氨基酸序列不变,可能的原因是DNA分子发生碱基替换。碱基增添或缺失均会导致多个氨基酸序列的改变。]3.子代不同于亲代的性状,主要来自基因重组,如图所示的哪些过程可以发生基因重组()A.①②④⑤B.①②③④⑤⑥C.③⑥D.④⑤D[图中的①②过程为一对相对性状的杂交实验,A、a基因遵循基因的分离定律,不发生基因重组,选项A、B错误;基因重组的原因有两种:一是减数分裂形成配子时,同源染色体的非姐妹染色单体之间发生交叉互换引起基因重组;二是减数分裂形成配子时,非同源染色体上的非等位基因自由组合引起的基因重组,这两种现象可能发生在④⑤过程中选项D正确。][合作探究·攻重难]基...

1、当您付费下载文档后,您只拥有了使用权限,并不意味着购买了版权,文档只能用于自身使用,不得用于其他商业用途(如 [转卖]进行直接盈利或[编辑后售卖]进行间接盈利)。
2、本站所有内容均由合作方或网友上传,本站不对文档的完整性、权威性及其观点立场正确性做任何保证或承诺!文档内容仅供研究参考,付费前请自行鉴别。
3、如文档内容存在违规,或者侵犯商业秘密、侵犯著作权等,请点击“违规举报”。

碎片内容

高中生物 第4章 遗传的分子基础 第4节 基因突变和基因重组学案 苏教版必修2-苏教版高一必修2生物学案

您可能关注的文档

确认删除?
VIP
微信客服
  • 扫码咨询
会员Q群
  • 会员专属群点击这里加入QQ群
客服邮箱
回到顶部