电脑桌面
添加小米粒文库到电脑桌面
安装后可以在桌面快捷访问

高考生物一轮复习 第4单元 细胞的生命历程 第11讲 细胞的有丝分裂学案(含解析)(必修1)-人教版高三必修1生物学案VIP免费

高考生物一轮复习 第4单元 细胞的生命历程 第11讲 细胞的有丝分裂学案(含解析)(必修1)-人教版高三必修1生物学案_第1页
1/26
高考生物一轮复习 第4单元 细胞的生命历程 第11讲 细胞的有丝分裂学案(含解析)(必修1)-人教版高三必修1生物学案_第2页
2/26
高考生物一轮复习 第4单元 细胞的生命历程 第11讲 细胞的有丝分裂学案(含解析)(必修1)-人教版高三必修1生物学案_第3页
3/26
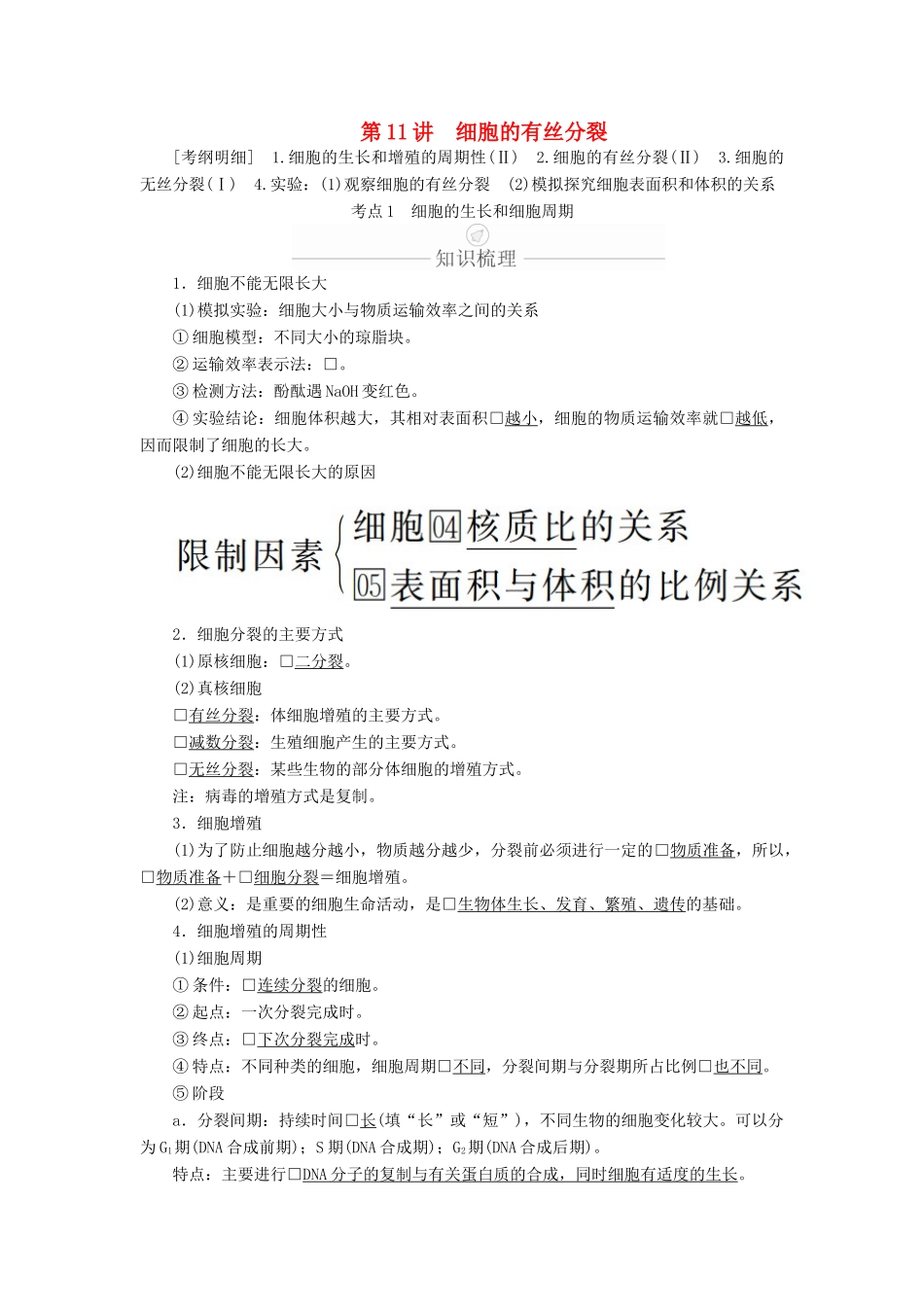
第11讲细胞的有丝分裂[考纲明细]1.细胞的生长和增殖的周期性(Ⅱ)2.细胞的有丝分裂(Ⅱ)3.细胞的无丝分裂(Ⅰ)4.实验:(1)观察细胞的有丝分裂(2)模拟探究细胞表面积和体积的关系考点1细胞的生长和细胞周期1.细胞不能无限长大(1)模拟实验:细胞大小与物质运输效率之间的关系①细胞模型:不同大小的琼脂块。②运输效率表示法:□。③检测方法:酚酞遇NaOH变红色。④实验结论:细胞体积越大,其相对表面积□越小,细胞的物质运输效率就□越低,因而限制了细胞的长大。(2)细胞不能无限长大的原因2.细胞分裂的主要方式(1)原核细胞:□二分裂。(2)真核细胞□有丝分裂:体细胞增殖的主要方式。□减数分裂:生殖细胞产生的主要方式。□无丝分裂:某些生物的部分体细胞的增殖方式。注:病毒的增殖方式是复制。3.细胞增殖(1)为了防止细胞越分越小,物质越分越少,分裂前必须进行一定的□物质准备,所以,□物质准备+□细胞分裂=细胞增殖。(2)意义:是重要的细胞生命活动,是□生物体生长、发育、繁殖、遗传的基础。4.细胞增殖的周期性(1)细胞周期①条件:□连续分裂的细胞。②起点:一次分裂完成时。③终点:□下次分裂完成时。④特点:不同种类的细胞,细胞周期□不同,分裂间期与分裂期所占比例□也不同。⑤阶段a.分裂间期:持续时间□长(填“长”或“短”),不同生物的细胞变化较大。可以分为G1期(DNA合成前期);S期(DNA合成期);G2期(DNA合成后期)。特点:主要进行□DNA分子的复制与有关蛋白质的合成,同时细胞有适度的生长。b.分裂期:持续时间□短(填“长”或“短”),不同生物的细胞时间差别不大,为了研究的方便,人为地将其分为□前期、中期、后期、末期四个时期。特点:主要是染色体的出现及平均分配。(2)细胞周期的4种常用表示方法[特别提醒]具备细胞周期的条件深挖教材细胞分裂后产生的子细胞仍继续分裂吗?提示细胞分裂后产生的子细胞有三种去向:①持续分裂:始终处于细胞周期中。如部分造血干细胞、卵裂期细胞、癌细胞、根尖分生区细胞、茎形成层细胞、芽生长点细胞。②暂不分裂:暂时脱离细胞周期,仍具有分裂能力,在一定条件下可回到细胞周期中。如肝脏细胞、T细胞、B细胞、记忆细胞。③永不分裂:永远脱离细胞周期,处于分化状态直到死亡。如肌纤维细胞、神经细胞、浆细胞、叶肉细胞、洋葱鳞片叶表皮细胞、根尖成熟区细胞。1.(必修1P111批判性思维)细胞体积不是越小越好,需要一定的体积,原因是细胞的各项功能完成至少需100种酶,每个酶促反应须占有直径约为50_nm的空间;每个核糖体直径为10~20_nm。2.(必修1P112知识链接)减数分裂是一种特殊方式的有丝分裂,它与有性生殖细胞的形成有关。1.(必修1P114技能训练+P115拓展题T1改编)在有些个体较大的原生动物(如草履虫)的细胞中,会出现两个细胞核,有些原生动物的细胞中有用于收集和排泄废物的伸缩泡。下列分析不合理的是()A.原生动物细胞中伸缩泡的形成能增大膜表面积与体积的比B.细胞核所控制的细胞大小与细胞核的大小不成比例C.草履虫有两个细胞核,与草履虫细胞较大是相适应的,这样可保证正常的核质比D.某些动物的卵细胞可以长得比较大的原因是卵细胞中储存了大量的营养物质,卵裂初期所需营养物质由卵黄提供答案B解析细胞的相对表面积越大,细胞内物质的运输效率越高,原生动物为单细胞生物,且细胞较大,它们通过形成具有膜结构的伸缩泡来增大相对表面积,提高细胞的物质运输效率,A正确;细胞太大,细胞核的控制能力会减弱,草履虫有两个细胞核,与草履虫细胞较大是相适应的,B错误,C正确;动物的卵细胞长得较大的原因是自身储存了大量营养物质,D正确。2.(必修1P130技能应用改编)科学家用含15N的硝酸盐作为标记物浸泡蚕豆幼苗,追踪蚕豆根尖细胞的分裂情况,得到蚕豆根尖分生区细胞连续分裂的数据如下,则下列叙述正确的是()A.一个细胞周期可以用0~19.3h、19.3~38.6h来表示B.蚕豆根尖细胞的DNA分子结构稳定性最低的时期有0~2h、19.3~21.3h、38.6~40.6hC.蚕豆根尖细胞分裂的一个细胞周期为19.3hD.高尔基体、线粒体、叶绿体在蚕豆根尖细胞分裂过程中活动旺盛答案C解析一个细胞周期必需先...

1、当您付费下载文档后,您只拥有了使用权限,并不意味着购买了版权,文档只能用于自身使用,不得用于其他商业用途(如 [转卖]进行直接盈利或[编辑后售卖]进行间接盈利)。
2、本站所有内容均由合作方或网友上传,本站不对文档的完整性、权威性及其观点立场正确性做任何保证或承诺!文档内容仅供研究参考,付费前请自行鉴别。
3、如文档内容存在违规,或者侵犯商业秘密、侵犯著作权等,请点击“违规举报”。

碎片内容

高考生物一轮复习 第4单元 细胞的生命历程 第11讲 细胞的有丝分裂学案(含解析)(必修1)-人教版高三必修1生物学案

您可能关注的文档

雨丝书吧+ 关注
实名认证
内容提供者

乐于和他人分享知识,从事历史教学,热爱教育,高度负责。

确认删除?
VIP
微信客服
  • 扫码咨询
会员Q群
  • 会员专属群点击这里加入QQ群
客服邮箱
回到顶部