电脑桌面
添加小米粒文库到电脑桌面
安装后可以在桌面快捷访问

中考物理一轮复习 第1章 声现象教案-人教版初中九年级全册物理教案VIP免费

中考物理一轮复习 第1章 声现象教案-人教版初中九年级全册物理教案_第1页
1/3
中考物理一轮复习 第1章 声现象教案-人教版初中九年级全册物理教案_第2页
2/3
中考物理一轮复习 第1章 声现象教案-人教版初中九年级全册物理教案_第3页
3/3
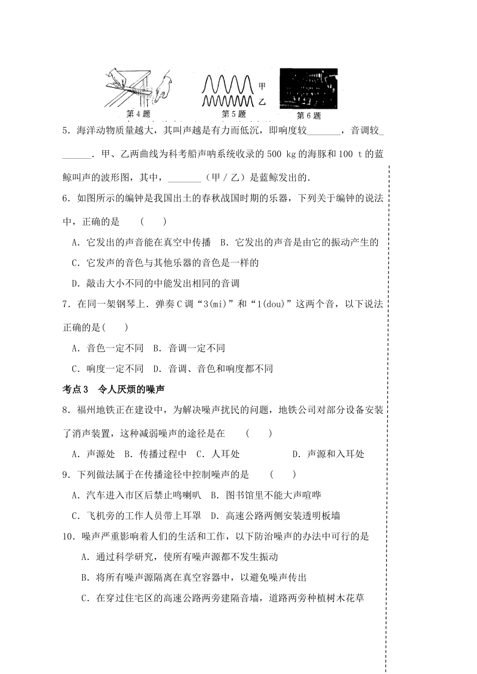
声现象教学过程:感悟栏一、自主学习见导学案自学学习二、合作探究考点1声音的产生与传播1.学业水平测试考场里,开考前监考老师正在强调考试要求.老师的声音是由于声带的_______产生的,是通过_______传入考生的耳朵的.2.2009年3月1日16时13分10秒,“嫦娥一号”卫星在北京航天飞行控制中心科技人员的遥控下成功撞月.对于我们来说,这是一次无声的撞击,原因是______________.3.为了探究声音产生的原因,小明和小华一起做了下面的实验:小明把手放在喉咙处大声讲话,感觉喉头振动了;小华把正在发声的音叉放在水中,水面激起了水花.通过对这两个实验现象的分析,你能得出的结论是_________.小华用手使劲敲桌子.桌子发出了很大的声响,但他几乎没有看到桌子的振动,为了明显地看到实验现象,你的改进方法是______.考点2乐音的特性—音调、响度、音色4.如图所示,用手拨动塑料尺,塑料尺_______发出声音,用的力越大,塑料尺的_______越大,改变塑料尺伸出桌面的长度,会使声音的_______发生改变.教学目标1.知道声音的产生和传播条件.2.了解声音具有能量.3.了解乐音的三个特征.4.知道防止噪声的途径.5.初步了解人耳的听觉范围.6.初步了解超声波、次声波的特性.重点难点了解乐音的三个特征5.海洋动物质量越大,其叫声越是有力而低沉,即响度较_______,音调较_______.甲、乙两曲线为科考船声呐系统收录的500kg的海豚和100t的蓝鲸叫声的波形图,其中,_______(甲/乙)是蓝鲸发出的.6.如图所示的编钟是我国出土的春秋战国时期的乐器,下列关于编钟的说法中,正确的是()A.它发出的声音能在真空中传播B.它发出的声音是由它的振动产生的C.它发声的音色与其他乐器的音色是一样的D.敲击大小不同的中能发出相同的音调7.在同一架钢琴上.弹奏C调“3(mi)”和“1(dou)”这两个音,以下说法正确的是()A.音色一定不同B.音调一定不同C.响度一定不同D.音调、音色和响度都不同考点3令人厌烦的噪声8.福州地铁正在建设中,为解决噪声扰民的问题,地铁公司对部分设备安装了消声装置,这种减弱噪声的途径是在()A.声源处B.传播过程中C.人耳处D.声源和入耳处9.下列做法属于在传播途径中控制噪声的是()A.汽车进入市区后禁止鸣喇叭B.图书馆里不能大声喧哗C.飞机旁的工作人员带上耳罩D.高速公路两侧安装透明板墙10.噪声严重影响着人们的生活和工作,以下防治噪声的办法中可行的是A.通过科学研究,使所有噪声源都不发生振动B.将所有噪声源隔离在真空容器中,以避免噪声传出C.在穿过住宅区的高速公路两旁建隔音墙,道路两旁种植树木花草D.规定建筑工地不允许使用大型机械考点4人耳听不见得声音11.某种昆虫靠翅膀振动发声,如果这种昆虫的翅膀在10s内振动了3500次,则它振动的频率是_______Hz,人类_______(能/不能)听到这种声音.12.声波既传递“信息”也传递“能量”.下面事例中,主要利用声波传递“能量”的是()A.用超声波碎石B.用声呐探海深C.利用B超做体检D.利用回声定位13.人能感受的声音频率有一定的范围,大多数人能听到的声音的频率范围是20~20000Hz.大象交流的“声音”是一种次声波,人类听不到大象的“声音”,是因为()A.大象发出的声音太小B.次声波无法传入人耳C.次声波的频率大于20000HzD.次声波的频率小于20Hz三、当堂有效测试见导学案教后记:

1、当您付费下载文档后,您只拥有了使用权限,并不意味着购买了版权,文档只能用于自身使用,不得用于其他商业用途(如 [转卖]进行直接盈利或[编辑后售卖]进行间接盈利)。
2、本站所有内容均由合作方或网友上传,本站不对文档的完整性、权威性及其观点立场正确性做任何保证或承诺!文档内容仅供研究参考,付费前请自行鉴别。
3、如文档内容存在违规,或者侵犯商业秘密、侵犯著作权等,请点击“违规举报”。

碎片内容

中考物理一轮复习 第1章 声现象教案-人教版初中九年级全册物理教案

确认删除?
VIP
微信客服
  • 扫码咨询
会员Q群
  • 会员专属群点击这里加入QQ群
客服邮箱
回到顶部