电脑桌面
添加小米粒文库到电脑桌面
安装后可以在桌面快捷访问

高中物理 第十九章 原子核 第3节 探测射线的方法 第4节 放射性的应用与防护教师用书 新人教版选修3-5-新人教版高二选修3-5物理学案VIP免费

高中物理 第十九章 原子核 第3节 探测射线的方法 第4节 放射性的应用与防护教师用书 新人教版选修3-5-新人教版高二选修3-5物理学案_第1页
1/10
高中物理 第十九章 原子核 第3节 探测射线的方法 第4节 放射性的应用与防护教师用书 新人教版选修3-5-新人教版高二选修3-5物理学案_第2页
2/10
高中物理 第十九章 原子核 第3节 探测射线的方法 第4节 放射性的应用与防护教师用书 新人教版选修3-5-新人教版高二选修3-5物理学案_第3页
3/10
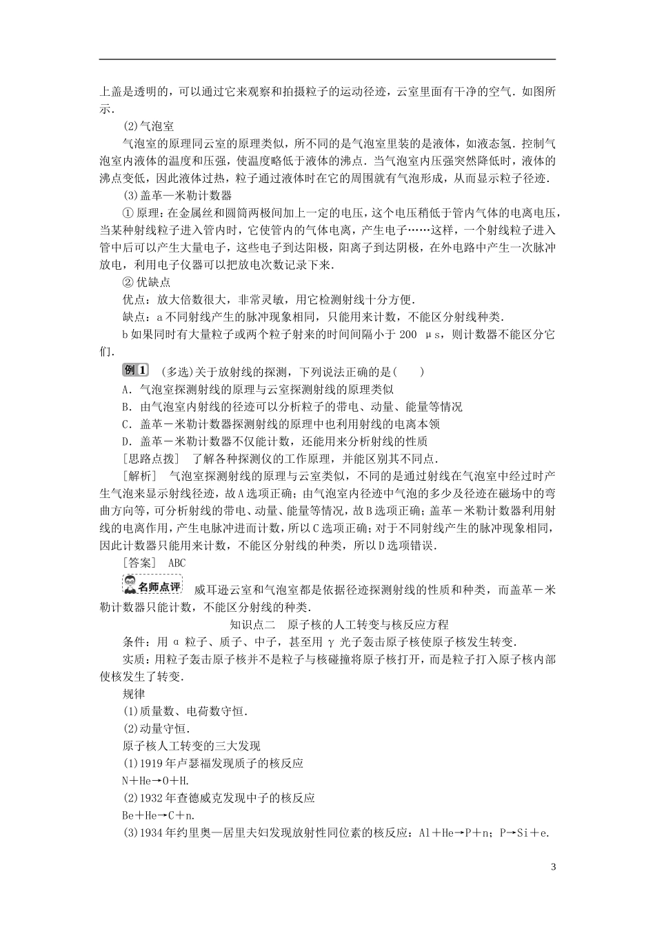
第3节探测射线的方法第4节放射性的应用与防护1.知道探测射线的几种方法,了解探测射线的几种仪器.2.知道核反应及其遵循的规律,会正确书写核反应方程.3.知道放射性同位素和人工放射性同位素,了解放射性的应用与防护.一、探测射线的方法1.探测方法(1)组成射线的粒子会使气体或液体电离,以这些离子为核心,过饱和的蒸气会产生雾滴,过热液体会产生气泡.(2)射线能使照相乳胶感光.(3)射线能使荧光物质产生荧光.2.探测仪器(1)威耳逊云室:①原理:粒子在云室内气体中飞过,使沿途的气体分子电离,过饱和酒精蒸气就会以这些离子为核心凝结成雾滴,于是显示出射线的径迹.②(2)气泡室:气泡室的原理同云室的原理类似,所不同的是气泡室里装的是液体,如液态氢.粒子通过过热液体时,在它的周围产生气泡而形成粒子的径迹.(3)盖革—米勒计数器①优点:G-M计数器非常灵敏,使用方便.②缺点:只能用来计数,不能区分射线的种类.1.(1)射线中的粒子与其他物质作用时,产生一些现象,可以显示射线的存在.()(2)云室和气泡室都是应用射线的穿透能力研究射线的径迹.()(3)盖革—米勒计数器既可以统计粒子的数量,也可以区分射线的种类.()提示:(1)√(2)×(3)×二、核反应和人工放射性同位素1.核反应(1)定义:原子核在其他粒子的轰击下产生新原子核的过程.(2)原子核的人工转变:卢瑟福用α粒子轰击氮原子核,核反应方程N+He→O+H.(3)遵循规律:质量数守恒,电荷数守恒.2.人工放射性同位素1(1)放射性同位素:具有放射性的同位素.(2)人工放射性同位素的发现:①1934年,约里奥—居里夫妇发现经过α粒子轰击的铝片中含有放射性磷P.②发现磷同位素的方程He+Al→P+n.3.放射性同位素优点(1)资源丰富,应用广泛.(2)放射强度容易控制,可以制成各种所需的形状,废料容易处理.(3)现在凡是用到射线时,用的都是人工放射性同位素,而不用天然放射性物质.2.(1)在核反应中,质量数守恒,电荷数守恒.()(2)放射性同位素P,既可以通过核反应人工获得,也可以从自然界中获得.()(3)现在用到射线时,既可以用人工放射性同位素,也可以用天然放射性物质.()提示:(1)√(2)×(3)×三、放射性同位素的应用与防护1.应用射线:利用γ射线的穿透本领可以测厚度等,还可以用于放射治疗、照射种子培育优良品种等.2.示踪原子:一种元素的各种同位素具有相同化学性质,用放射性同位素替换非放射性的同位素后可以探测出原子到达的位置.3.辐射与安全:人类一直生活在放射性的环境中,过量的射线对人体组织有破坏作用.要防止放射性物质对水源、空气、用具等的污染.3.(1)利用γ射线照射种子,可以培育出优良品种.()(2)用γ射线照射食品可以杀死使食物腐败的细菌,抑制蔬菜发芽,延长保存期.()(3)任何放射性物质都可以作为示踪原子使用.()提示:(1)√(2)√(3)×知识点一探测射线的方法和仪器1.探测射线的方法:也是探测运动粒子的方法.可以根据射线粒子与其他物质作用时的表现进行判断,常利用射线的以下特性:(1)粒子使气体或液体电离,以这些离子为核心,过饱和的蒸气会产生雾滴,过热液体会产生气泡.(2)使照相乳胶产生感光.(3)使荧光物质产生荧光.2.三种探测射线的仪器(1)威耳逊云室构造:主要部分是一个塑料或玻璃制成的容器,它的下部是一个可以上下移动的活塞,2上盖是透明的,可以通过它来观察和拍摄粒子的运动径迹,云室里面有干净的空气.如图所示.(2)气泡室气泡室的原理同云室的原理类似,所不同的是气泡室里装的是液体,如液态氢.控制气泡室内液体的温度和压强,使温度略低于液体的沸点.当气泡室内压强突然降低时,液体的沸点变低,因此液体过热,粒子通过液体时在它的周围就有气泡形成,从而显示粒子径迹.(3)盖革—米勒计数器①原理:在金属丝和圆筒两极间加上一定的电压,这个电压稍低于管内气体的电离电压,当某种射线粒子进入管内时,它使管内的气体电离,产生电子……这样,一个射线粒子进入管中后可以产生大量电子,这些电子到达阳极,阳离子到达阴极,在外电路中产生一次脉冲放电,利用电子仪器可以把放电次数记录下来.②优缺点优点:放大倍数很大,非常灵...

1、当您付费下载文档后,您只拥有了使用权限,并不意味着购买了版权,文档只能用于自身使用,不得用于其他商业用途(如 [转卖]进行直接盈利或[编辑后售卖]进行间接盈利)。
2、本站所有内容均由合作方或网友上传,本站不对文档的完整性、权威性及其观点立场正确性做任何保证或承诺!文档内容仅供研究参考,付费前请自行鉴别。
3、如文档内容存在违规,或者侵犯商业秘密、侵犯著作权等,请点击“违规举报”。

碎片内容

高中物理 第十九章 原子核 第3节 探测射线的方法 第4节 放射性的应用与防护教师用书 新人教版选修3-5-新人教版高二选修3-5物理学案

确认删除?
VIP
微信客服
  • 扫码咨询
会员Q群
  • 会员专属群点击这里加入QQ群
客服邮箱
回到顶部