电脑桌面
添加小米粒文库到电脑桌面
安装后可以在桌面快捷访问

(江苏专版)高考化学一轮复习 专题八 第三十讲 物质的检验和制备学案(含解析)-人教版高三全册化学学案VIP免费

(江苏专版)高考化学一轮复习 专题八 第三十讲 物质的检验和制备学案(含解析)-人教版高三全册化学学案_第1页
1/37
(江苏专版)高考化学一轮复习 专题八 第三十讲 物质的检验和制备学案(含解析)-人教版高三全册化学学案_第2页
2/37
(江苏专版)高考化学一轮复习 专题八 第三十讲 物质的检验和制备学案(含解析)-人教版高三全册化学学案_第3页
3/37
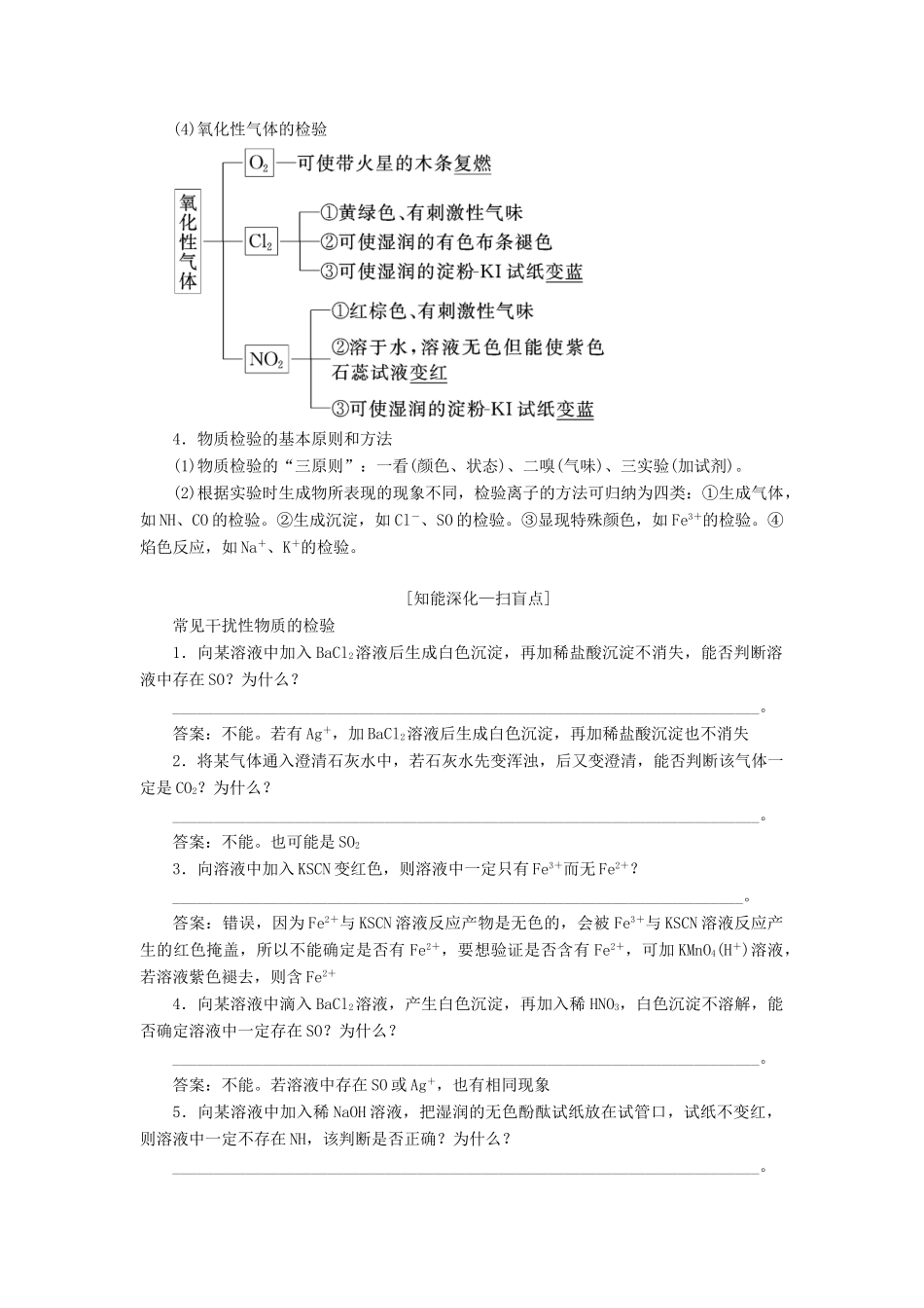
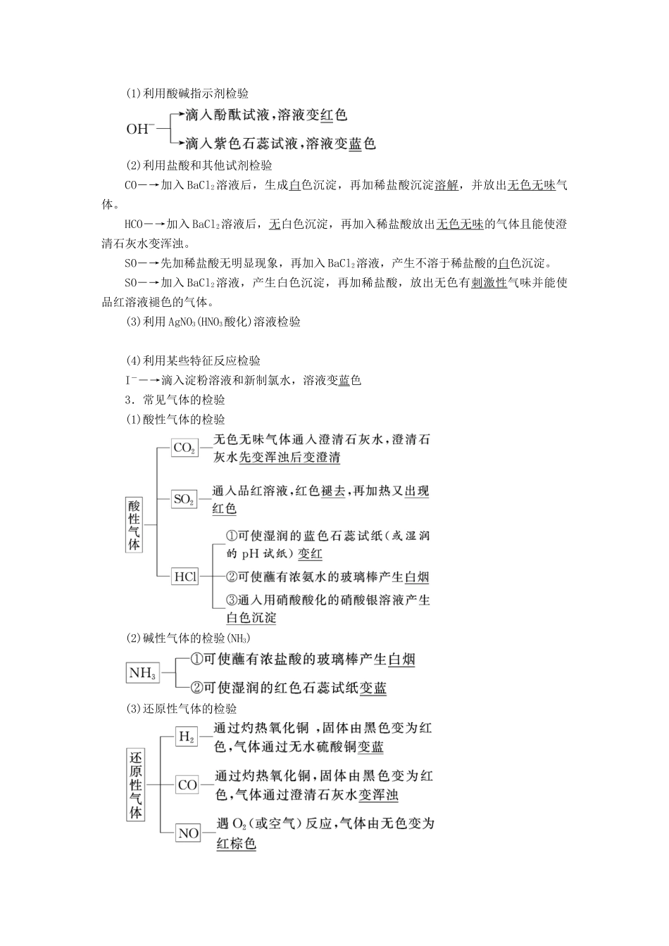
物质的检验和制备[江苏考纲要求]————————————————————————————————1.了解常见气体和一些简单化合物的制备原理和实验室制备方法。2.了解Cl-、SO-、CO-、Na+、K+、Fe3+、NH等常见离子的检验方法,能对常见物质的组成进行检验和分析。[教材基础—自热身]1.常见阳离子的检验根据离子检验时生成物所表现出的现象不同,可以将检验的离子归纳为三种类型。(1)生成沉淀型常见离子试剂或方法实验现象Mg2+NaOH溶液开始产生白色沉淀,NaOH溶液过量沉淀不溶解Al3+NaOH溶液开始产生白色沉淀,NaOH溶液过量沉淀溶解Fe2+NaOH溶液先产生白色沉淀,迅速变为灰绿色最后变为红褐色K3[Fe(CN)6]溶液(铁氰化钾)产生蓝色沉淀Fe3+NaOH溶液产生红褐色沉淀Cu2+NaOH溶液产生蓝色沉淀[注意]含Fe3+、Fe2+的混合溶液中检验Fe2+的方法是加入K3[Fe(CN)6]溶液,产生蓝色沉淀或滴加酸性KMnO4溶液,KMnO4紫红色褪去。(2)放出气体型常见离子试剂或方法实验现象H+活泼金属(如Zn)或Na2CO3溶液有无色无味气体产生NHNaOH溶液,加热产生使湿润的红色石蕊试纸变蓝的气体(3)显示颜色型常见离子试剂或方法实验现象H+紫色石蕊试液溶液变红Na+焰色反应黄色火焰K+焰色反应紫色火焰(透过蓝色钴玻璃)Fe3+KSCN溶液溶液呈红色Fe2+先加KSCN溶液再加氯水先无明显变化,再变红色2.常见阴离子的检验物质的检验(1)利用酸碱指示剂检验(2)利用盐酸和其他试剂检验CO―→加入BaCl2溶液后,生成白色沉淀,再加稀盐酸沉淀溶解,并放出无色无味气体。HCO―→加入BaCl2溶液后,无白色沉淀,再加入稀盐酸放出无色无味的气体且能使澄清石灰水变浑浊。SO―→先加稀盐酸无明显现象,再加入BaCl2溶液,产生不溶于稀盐酸的白色沉淀。SO―→加入BaCl2溶液,产生白色沉淀,再加稀盐酸,放出无色有刺激性气味并能使品红溶液褪色的气体。(3)利用AgNO3(HNO3酸化)溶液检验(4)利用某些特征反应检验I-―→滴入淀粉溶液和新制氯水,溶液变蓝色3.常见气体的检验(1)酸性气体的检验(2)碱性气体的检验(NH3)(3)还原性气体的检验(4)氧化性气体的检验4.物质检验的基本原则和方法(1)物质检验的“三原则”:一看(颜色、状态)、二嗅(气味)、三实验(加试剂)。(2)根据实验时生成物所表现的现象不同,检验离子的方法可归纳为四类:①生成气体,如NH、CO的检验。②生成沉淀,如Cl-、SO的检验。③显现特殊颜色,如Fe3+的检验。④焰色反应,如Na+、K+的检验。[知能深化—扫盲点]常见干扰性物质的检验1.向某溶液中加入BaCl2溶液后生成白色沉淀,再加稀盐酸沉淀不消失,能否判断溶液中存在SO?为什么?________________________________________________________________________。答案:不能。若有Ag+,加BaCl2溶液后生成白色沉淀,再加稀盐酸沉淀也不消失2.将某气体通入澄清石灰水中,若石灰水先变浑浊,后又变澄清,能否判断该气体一定是CO2?为什么?________________________________________________________________________。答案:不能。也可能是SO23.向溶液中加入KSCN变红色,则溶液中一定只有Fe3+而无Fe2+?______________________________________________________________________。答案:错误,因为Fe2+与KSCN溶液反应产物是无色的,会被Fe3+与KSCN溶液反应产生的红色掩盖,所以不能确定是否有Fe2+,要想验证是否含有Fe2+,可加KMnO4(H+)溶液,若溶液紫色褪去,则含Fe2+4.向某溶液中滴入BaCl2溶液,产生白色沉淀,再加入稀HNO3,白色沉淀不溶解,能否确定溶液中一定存在SO?为什么?________________________________________________________________________。答案:不能。若溶液中存在SO或Ag+,也有相同现象5.向某溶液中加入稀NaOH溶液,把湿润的无色酚酞试纸放在试管口,试纸不变红,则溶液中一定不存在NH,该判断是否正确?为什么?________________________________________________________________________。答案:错误。检验NH时,应加入浓NaOH溶液并加热,且用湿润的红色石蕊试纸检验6.向某溶液中加入盐酸后,能产生使澄清石灰水变浑浊的气体,该溶液中是否一定含有CO?为什么...

1、当您付费下载文档后,您只拥有了使用权限,并不意味着购买了版权,文档只能用于自身使用,不得用于其他商业用途(如 [转卖]进行直接盈利或[编辑后售卖]进行间接盈利)。
2、本站所有内容均由合作方或网友上传,本站不对文档的完整性、权威性及其观点立场正确性做任何保证或承诺!文档内容仅供研究参考,付费前请自行鉴别。
3、如文档内容存在违规,或者侵犯商业秘密、侵犯著作权等,请点击“违规举报”。

碎片内容

(江苏专版)高考化学一轮复习 专题八 第三十讲 物质的检验和制备学案(含解析)-人教版高三全册化学学案

您可能关注的文档

确认删除?
VIP
微信客服
  • 扫码咨询
会员Q群
  • 会员专属群点击这里加入QQ群
客服邮箱
回到顶部