电脑桌面
添加小米粒文库到电脑桌面
安装后可以在桌面快捷访问

2014年秋八年级物理上册 第五章 第三节 凸透镜成像的规律教学设计 (新版)新人教版VIP免费

2014年秋八年级物理上册 第五章 第三节 凸透镜成像的规律教学设计 (新版)新人教版_第1页
1/15
2014年秋八年级物理上册 第五章 第三节 凸透镜成像的规律教学设计 (新版)新人教版_第2页
2/15
2014年秋八年级物理上册 第五章 第三节 凸透镜成像的规律教学设计 (新版)新人教版_第3页
3/15
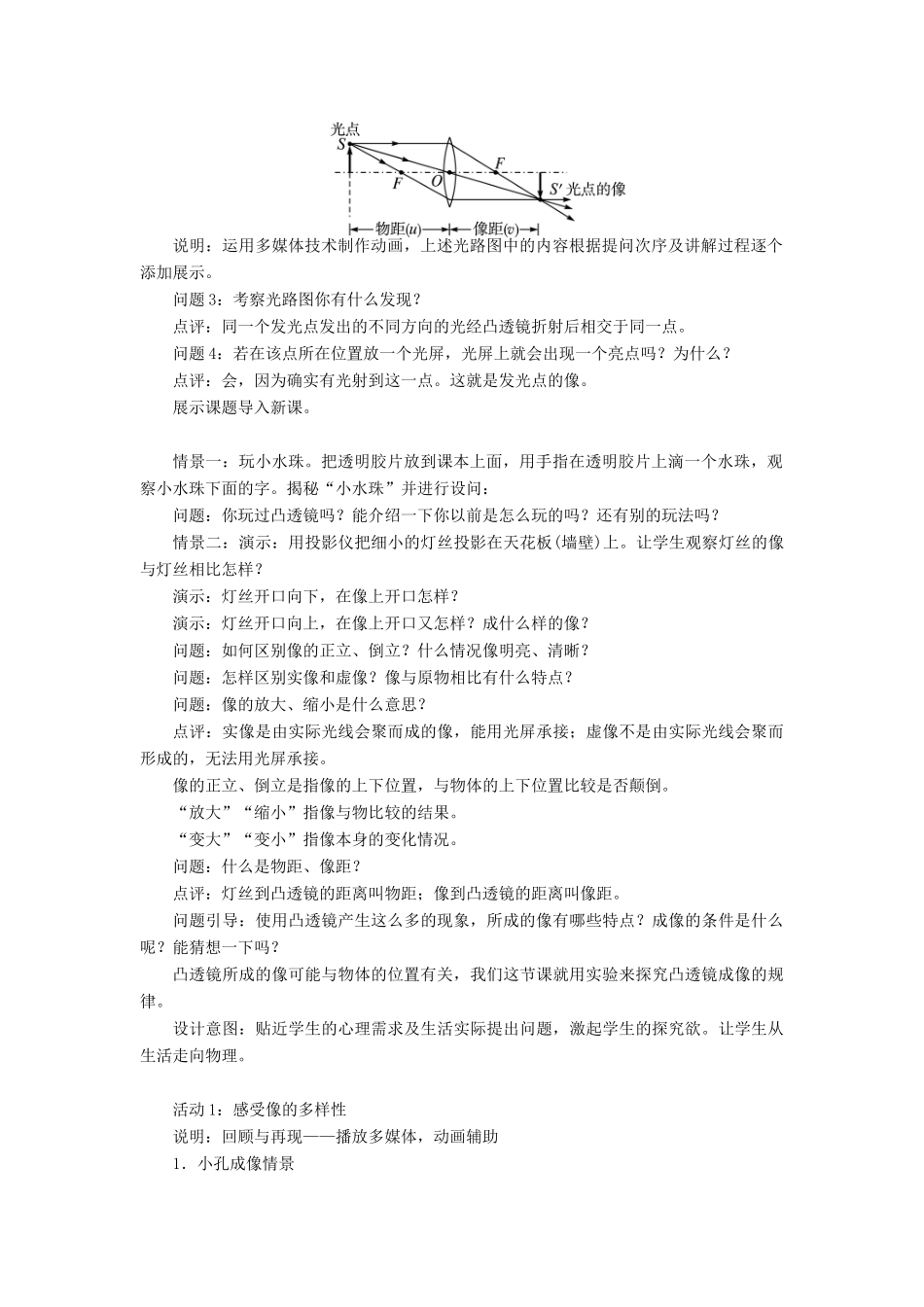
第3节凸透镜成像的规律三维目标知识与技能1.知道实像和虚像的概念。2.知道物距与像距的意义。3.理解凸透镜成像的规律。过程与方法1.通过观察与实验收集凸透镜成像规律有关数据。2.学会对数据进行分析与论证,最后得出结论。3.培养学生从物理现象中归纳出物理规律的能力。情感、态度与价值观1.培养学生交流合作,评价探究结果的初步能力。2.具有对科学的求知欲,乐于探索自然现象和日常生活中的物理学道理,勇于探究日常用品中的物理学原理。3.乐于参与观察,实验,制作的科学实践。教学重点1.知道凸透镜的成像规律。2.培养学生的科学探究能力。教学难点1.根据实验数据,分析归纳凸透镜成像的规律。2.实像与虚像的区别。教学方法探究法、讨论法、实验法、观察法。课时安排1课时教学准备光具座、光具座附件、蜡烛、火柴、凸透镜、凸透镜成像原理的课件。\s\up7()导入新课问题1:凸透镜的光学性质是什么?如图的光路(视频展示),对你有何启示?点评:会聚光线。不同的凸透镜会聚光的能力不一样,透镜焦距越短,表示它的折光能力越强。问题2:平行于凸透镜主光轴的入射光经凸透镜折射后将怎样折射?通过凸透镜焦点的入射光经凸透镜折射后将怎样折射?通过光心的呢?说明:运用多媒体技术制作动画,上述光路图中的内容根据提问次序及讲解过程逐个添加展示。问题3:考察光路图你有什么发现?点评:同一个发光点发出的不同方向的光经凸透镜折射后相交于同一点。问题4:若在该点所在位置放一个光屏,光屏上就会出现一个亮点吗?为什么?点评:会,因为确实有光射到这一点。这就是发光点的像。展示课题导入新课。情景一:玩小水珠。把透明胶片放到课本上面,用手指在透明胶片上滴一个水珠,观察小水珠下面的字。揭秘“小水珠”并进行设问:问题:你玩过凸透镜吗?能介绍一下你以前是怎么玩的吗?还有别的玩法吗?情景二:演示:用投影仪把细小的灯丝投影在天花板(墙壁)上。让学生观察灯丝的像与灯丝相比怎样?演示:灯丝开口向下,在像上开口怎样?演示:灯丝开口向上,在像上开口又怎样?成什么样的像?问题:如何区别像的正立、倒立?什么情况像明亮、清晰?问题:怎样区别实像和虚像?像与原物相比有什么特点?问题:像的放大、缩小是什么意思?点评:实像是由实际光线会聚而成的像,能用光屏承接;虚像不是由实际光线会聚而形成的,无法用光屏承接。像的正立、倒立是指像的上下位置,与物体的上下位置比较是否颠倒。“放大”“缩小”指像与物比较的结果。“变大”“变小”指像本身的变化情况。问题:什么是物距、像距?点评:灯丝到凸透镜的距离叫物距;像到凸透镜的距离叫像距。问题引导:使用凸透镜产生这么多的现象,所成的像有哪些特点?成像的条件是什么呢?能猜想一下吗?凸透镜所成的像可能与物体的位置有关,我们这节课就用实验来探究凸透镜成像的规律。设计意图:贴近学生的心理需求及生活实际提出问题,激起学生的探究欲。让学生从生活走向物理。活动1:感受像的多样性说明:回顾与再现——播放多媒体,动画辅助1.小孔成像情景2.平面镜成像情景3.通过凸透镜观察邮票的情景说明:展示与引入——实物直观1.照相机——胶卷底片上的像2.投影仪——屏幕上的像活动2:感知凸透镜成像说明:实践与体验——自主活动1.在光屏上寻找清晰的像2.描述你所观察到的像3.教师根据巡视中发现的典型问题作点评指导。例如:像不能呈现在光屏中央,须强调实验前调节的必要性及调节的方法。活动3:关注凸透镜成像1.每个实验小组,分别在光屏上寻找放大和缩小的清晰像,并关注蜡烛、光屏到透镜的距离。2.请大家议一议:成放大或缩小的像可能与哪些因素有关?推进新课一、基本概念1.主光轴:过透镜两个球面球心的直线,用CC′表示。2.光心:通常位于透镜的几何中心,用“O”表示。3.焦点:凸透镜能使平行于主光轴的光会聚在一点,这个点叫做焦点,用F表示。4.焦距:焦点到光心的距离叫做焦距,用f表示。5.物距:物体到凸透镜的距离叫做物距,用u表示。6.像距:像到凸透镜的距离叫做像距,用v表示。7.实像:由实际光线会聚而成,能在光屏上呈现的像是实像。8.虚像:不...

1、当您付费下载文档后,您只拥有了使用权限,并不意味着购买了版权,文档只能用于自身使用,不得用于其他商业用途(如 [转卖]进行直接盈利或[编辑后售卖]进行间接盈利)。
2、本站所有内容均由合作方或网友上传,本站不对文档的完整性、权威性及其观点立场正确性做任何保证或承诺!文档内容仅供研究参考,付费前请自行鉴别。
3、如文档内容存在违规,或者侵犯商业秘密、侵犯著作权等,请点击“违规举报”。

碎片内容

2014年秋八年级物理上册 第五章 第三节 凸透镜成像的规律教学设计 (新版)新人教版

您可能关注的文档

海博书城+ 关注
实名认证
内容提供者

从事历史教学,热爱教育,高度负责。

相关文档

确认删除?
VIP
微信客服
  • 扫码咨询
会员Q群
  • 会员专属群点击这里加入QQ群
客服邮箱
回到顶部