电脑桌面
添加小米粒文库到电脑桌面
安装后可以在桌面快捷访问

高中物理 第十一章 机械振动 3 简谐运动的回复力和能量课堂探究学案 新人教版选修3-4-新人教版高二选修3-4物理学案VIP免费

高中物理 第十一章 机械振动 3 简谐运动的回复力和能量课堂探究学案 新人教版选修3-4-新人教版高二选修3-4物理学案_第1页
1/3
高中物理 第十一章 机械振动 3 简谐运动的回复力和能量课堂探究学案 新人教版选修3-4-新人教版高二选修3-4物理学案_第2页
2/3
高中物理 第十一章 机械振动 3 简谐运动的回复力和能量课堂探究学案 新人教版选修3-4-新人教版高二选修3-4物理学案_第3页
3/3
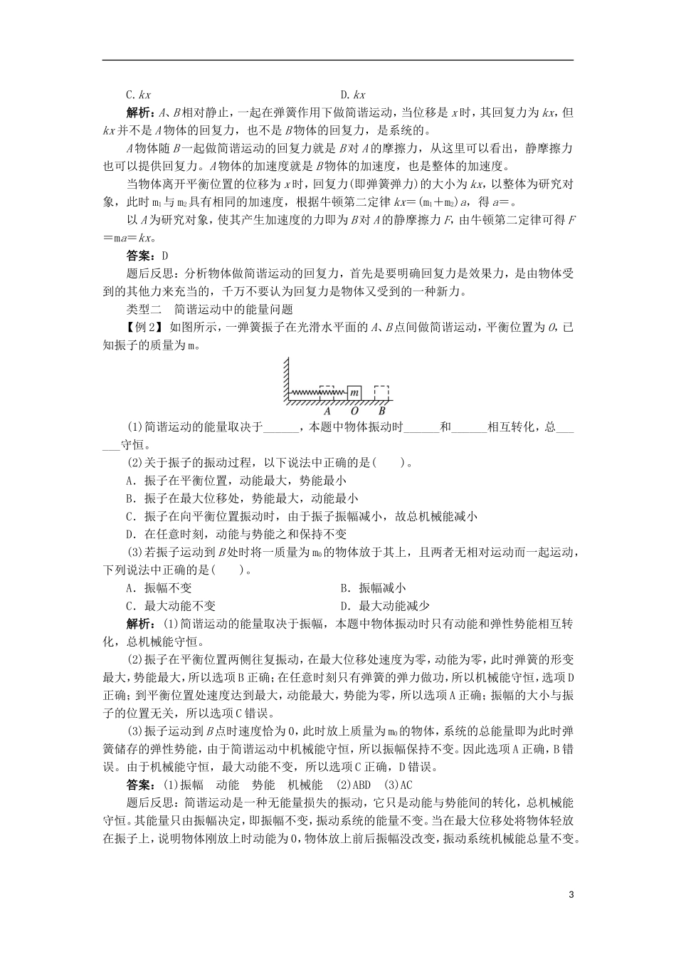
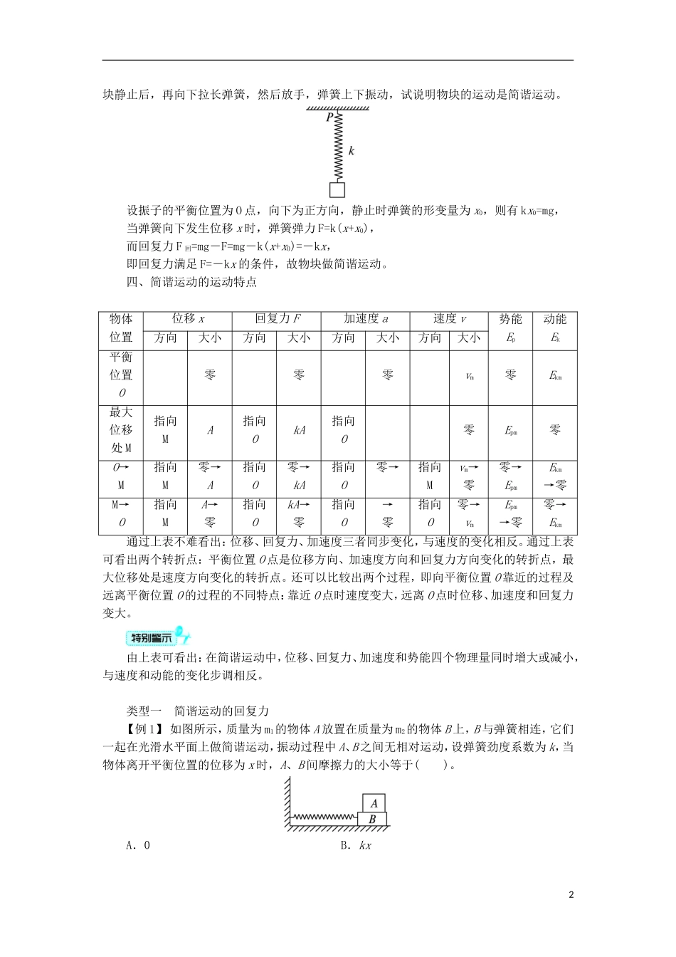
3.简谐运动的回复力和能量课堂探究一、正确理解回复力1.回复力是根据力的效果命名的,它可以是一个力,也可以是多个力的合力,还可以由某个力的分力提供。例如:如图甲所示,水平方向的弹簧振子,弹力充当回复力;如图乙所示,竖直方向的弹簧振子弹力和重力的合力充当回复力;如图丙所示,m1随m2一起振动,m1的回复力是静摩擦力。2.“负号”表示回复力的方向与位移方向始终相反。3.表达式反映出了回复力F与位移量之间的正比关系,位移越大,回复力越大;位移增大为原来的几倍,回复力也增大为原来的几倍。4.因x=Asin(ωt+φ),故回复力F=-kx=-kAsin(ωt+φ),可见回复力随时间按正弦规律变化。5.式中“k”虽然是系数,但有单位,其单位是由F和x的单位决定的,即为N/m。6.简谐运动中,x变化,回复力F随之改变,可见a=也是随x在改变,所以简谐运动是一个变加速运动。其位移跟加速度的关系:a=-x,加速度大小跟位移大小成正比,方向相反。二、简谐运动中机械能的转化与守恒1.简谐运动过程中动能和势能不断地发生转化。在平衡位置时,动能最大,势能最小;在位移最大时,势能最大,动能为零。在任意时刻动能和势能的总和,就是振动系统的总机械能。2.弹簧振子是在弹力或重力的作用下发生振动的,如果不计摩擦力和空气阻力,只有弹力或重力做功,振动过程中动能和势能相互转化,总量保持不变,系统的机械能守恒。3.机械系统的机械能跟振幅有关,振幅越大,机械能越大。简谐运动的势能可以是重力势能(例如单摆),可以是弹性势能(例如水平方向上的弹簧振子),也可以是重力势能与弹性势能之和(例如竖直方向上的弹簧振子)。三、判断振动是否为简谐运动的方法有哪些?1.运动学方法:找出质点的位移与时间的关系,若遵从正弦函数的规律,即它的振动图象(x-t图象)是一条正弦曲线,就可判定此振动为简谐运动,通常的问题判定中很少应用这个方法。2.动力学方法:找出回复力和位移的关系,若满足规律,就可以判定此振动为简谐运动,此方法是既简单又常用的方法。操作步骤如下:(1)物体静止时的位置即为平衡位置,并且规定正方向。(2)在振动过程中任选一位置(平衡位置除外),对物体进行受力分析。(3)对力沿振动方向进行分解,求出振动方向上的合外力。(4)判定振动方向上的合外力与位移的关系是否符合F=-kx即可。3.判断竖直方向上的弹簧振子做简谐运动如图所示,劲度系数为k的弹簧上端固定在天花板的P点,下端挂一质量为m的物块,物1块静止后,再向下拉长弹簧,然后放手,弹簧上下振动,试说明物块的运动是简谐运动。设振子的平衡位置为O点,向下为正方向,静止时弹簧的形变量为x0,则有kx0=mg,当弹簧向下发生位移x时,弹簧弹力F=k(x+x0),而回复力F回=mg-F=mg-k(x+x0)=-kx,即回复力满足F=-kx的条件,故物块做简谐运动。四、简谐运动的运动特点物体位置位移x回复力F加速度a速度v势能Ep动能Ek方向大小方向大小方向大小方向大小平衡位置O零零零vm零Ekm最大位移处M指向MA指向OkA指向O零Epm零O→M指向M零→A指向O零→kA指向O零→指向Mvm→零零→EpmEkm→零M→O指向MA→零指向OkA→零指向O→零指向O零→vmEpm→零零→Ekm通过上表不难看出:位移、回复力、加速度三者同步变化,与速度的变化相反。通过上表可看出两个转折点:平衡位置O点是位移方向、加速度方向和回复力方向变化的转折点,最大位移处是速度方向变化的转折点。还可以比较出两个过程,即向平衡位置O靠近的过程及远离平衡位置O的过程的不同特点:靠近O点时速度变大,远离O点时位移、加速度和回复力变大。由上表可看出:在简谐运动中,位移、回复力、加速度和势能四个物理量同时增大或减小,与速度和动能的变化步调相反。类型一简谐运动的回复力【例1】如图所示,质量为m1的物体A放置在质量为m2的物体B上,B与弹簧相连,它们一起在光滑水平面上做简谐运动,振动过程中A、B之间无相对运动,设弹簧劲度系数为k,当物体离开平衡位置的位移为x时,A、B间摩擦力的大小等于()。A.0B.kx2C.kxD.kx解析:A、B相对静止,一起在弹簧作用下做简谐运动,当位移是x时,其回复力为kx,但kx并不是A物体的回复力,也不是B物体的...

1、当您付费下载文档后,您只拥有了使用权限,并不意味着购买了版权,文档只能用于自身使用,不得用于其他商业用途(如 [转卖]进行直接盈利或[编辑后售卖]进行间接盈利)。
2、本站所有内容均由合作方或网友上传,本站不对文档的完整性、权威性及其观点立场正确性做任何保证或承诺!文档内容仅供研究参考,付费前请自行鉴别。
3、如文档内容存在违规,或者侵犯商业秘密、侵犯著作权等,请点击“违规举报”。

碎片内容

高中物理 第十一章 机械振动 3 简谐运动的回复力和能量课堂探究学案 新人教版选修3-4-新人教版高二选修3-4物理学案

确认删除?
VIP
微信客服
  • 扫码咨询
会员Q群
  • 会员专属群点击这里加入QQ群
客服邮箱
回到顶部