电脑桌面
添加小米粒文库到电脑桌面
安装后可以在桌面快捷访问

客户满意度理论VIP免费

客户满意度理论_第1页
1/11
客户满意度理论_第2页
2/11
客户满意度理论_第3页
3/11
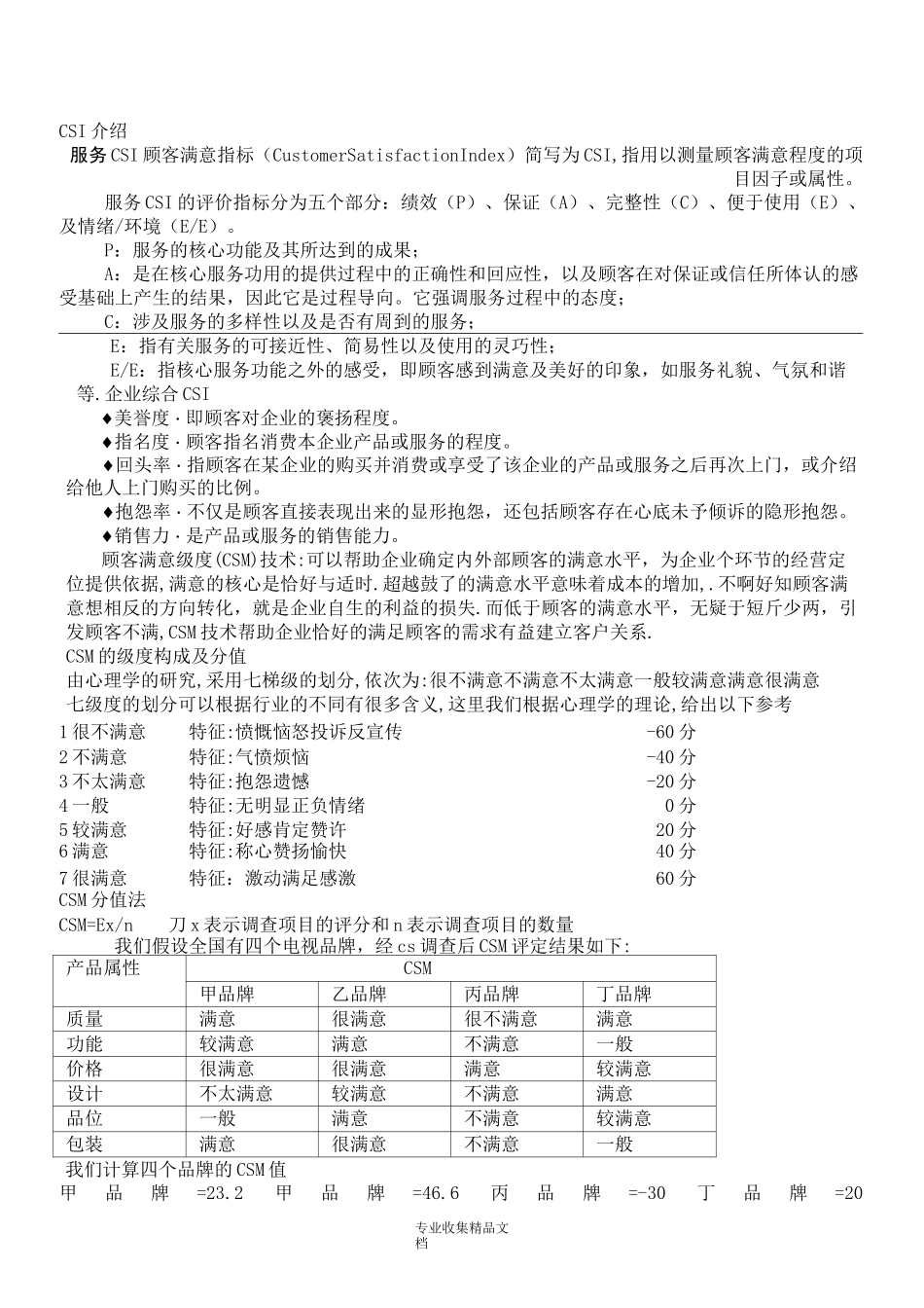
专业收集精品文档顾客满意度理论CS是英文CustomerSatisfaction的缩写,译为顾客满意度。其基本意义是:一种以顾客满意为核心,以信息技术为基础,以顾客满意指标和顾客满意级度为主要工具而进行的一种企业经营管理,是企业管理的一种基本形式.顾客满意作为一个科学概念,并正式以CS简写形式表示,始于1986年美国一位消费心理学家的创造。CS战略体系的构成:CS基础要素,三大指标,满意利润的简单模型,该理论尤其适用于商品零售业。日本的高岛屋、美国的沃尔玛特已经因此赢得了丰厚的利润,我国的大型零售业也正竞相模仿,并已取得一定的效果.-CS理论的发展变迁如果说企业接着,销售中心论登上历史舞台,企业管理的中心是销售额管理的运动轨迹是-个圆圈,那么,顾客满意就是圆心.企业经营管理的中心由产值到顾客满意,走过了-个漫长的历程.在早期,企业管理的中心是产值,企业管理就是产值管理,企业运行的全部目标,就是要实现预期确定的目标.产值管理的基本条件是买方市场,市场的总趋势是供小于求.(例:经济危机).企业管理就是销售额的管理.为了提高销售额,内部采取严格的质量管理,外部强化推销观念.于是-场质量竞争运动和销售竞争运动爆发了.然后是利润中心论企业管理的中心又由市场转向了车间.管理的目标放在了以利润为中心的成本管理上,企业管理进入了利润中新时代.80年代末90年代中期,企业又将目标放在顾客身上,顾客可以是-个人,-个群体,也可以是-个单位,实质是以顾客的需求为中心.顾客中心论才是企业经营的基本思想,顾客满意市企业的中心.(列:IBM经营危机,年亏损80多亿美元,公司裁员10万人•)产值中心论H销售中心论制利润中心论—►顾客中心论”顾客满意中心论二CS理论基础构成要素外部CS基础构成要素:1.与商品有关的项目,包括价格、质量、优缺点等等。2.与印象有关的项目,包括顾客对经营实际状况的评价、商品的评价以及企业形象方面的看法。3.与服务项目有关的项目,包括公司对顾客提供人员服务、商品服务以及有关增进顾客关系的种种活动设计。在顾客眼中,一线员工是服务的化身。因此服务领先的企业是力图提高员工的满足感。员工满意较满足顾客的需要而言,应是一件优先的事情。只有关心员工,做好对内部顾客的服务,给予必要的激励,员工获得满意,他们才会有工作积极性和主动性,然后才能借助满意的员工去服务顾客,使顾客的需要得到满足。内部CS基础构成要素:工作权责、工作条件、组织管理、公司环境以及个人状况。这五方面员工得到的关心越多,满意度就越高,员工的综合满意度就越高。工作权责:指有关工作的权力与责任是否划分清楚,员工是否授权进行自主决策,这份工作是否还有学习及发展的机会,同事共同努力的程度等,以及其它与工作相关事项。工作条件:包括工资福利待遇是否合理,收入水平是否与外界相一致,员工的收入与支出能否平衡,工作上能否得到同事的帮助等。个人收集了温度哦精品文档供大家学习==============================专业收集精品文档=============================专业收集精品文档专业收集精品文档CSI介绍服务CSI顾客满意指标(CustomerSatisfactionIndex)简写为CSI,指用以测量顾客满意程度的项目因子或属性。服务CSI的评价指标分为五个部分:绩效(P)、保证(A)、完整性(C)、便于使用(E)、及情绪/环境(E/E)。P:服务的核心功能及其所达到的成果;A:是在核心服务功用的提供过程中的正确性和回应性,以及顾客在对保证或信任所体认的感受基础上产生的结果,因此它是过程导向。它强调服务过程中的态度;C:涉及服务的多样性以及是否有周到的服务;E:指有关服务的可接近性、简易性以及使用的灵巧性;E/E:指核心服务功能之外的感受,即顾客感到满意及美好的印象,如服务礼貌、气氛和谐等.企业综合CSI♦美誉度・即顾客对企业的褒扬程度。♦指名度・顾客指名消费本企业产品或服务的程度。♦回头率・指顾客在某企业的购买并消费或享受了该企业的产品或服务之后再次上门,或介绍给他人上门购买的比例。♦抱怨率・不仅是顾客直接表现出来的显形抱怨,还包括顾客存在心底未予倾诉的隐形抱怨。♦销售力・是产品或服务的销售能力。顾客满意级...

1、当您付费下载文档后,您只拥有了使用权限,并不意味着购买了版权,文档只能用于自身使用,不得用于其他商业用途(如 [转卖]进行直接盈利或[编辑后售卖]进行间接盈利)。
2、本站所有内容均由合作方或网友上传,本站不对文档的完整性、权威性及其观点立场正确性做任何保证或承诺!文档内容仅供研究参考,付费前请自行鉴别。
3、如文档内容存在违规,或者侵犯商业秘密、侵犯著作权等,请点击“违规举报”。

碎片内容

客户满意度理论

确认删除?
VIP
微信客服
  • 扫码咨询
会员Q群
  • 会员专属群点击这里加入QQ群
客服邮箱
回到顶部