电脑桌面
添加小米粒文库到电脑桌面
安装后可以在桌面快捷访问

部编版一年级下册道德与法治课标梳理VIP免费

部编版一年级下册道德与法治课标梳理_第1页
1/7
部编版一年级下册道德与法治课标梳理_第2页
2/7
部编版一年级下册道德与法治课标梳理_第3页
3/7
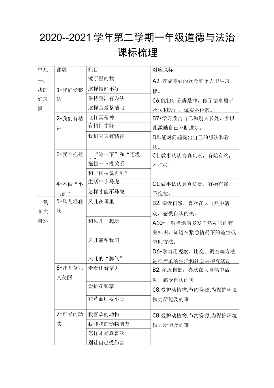
2020--2021学年第二学期一年级道德与法治课标梳理单兀课题栏目对应课标—、我的好习惯1•我们爱整洁镜子里的我A2.养成良好的饮食和个人卫生习惯。C6.能初步分辨是非,做了错事勇于承认和改正,诫实不说蔬。这样做好不好保持整洁有办法这样是爱整洁吗2•我们有精神这样真精神B7•学习欣赏自己和别人长处,并以此激励自己不断进步。D8.能对问题提出自己的想法和看法。有精神才好我们天天有精神3•我不拖拉“等一下”和“还没完”C1.做事认认真真负责,有始有终,不拖拉。拖拉一下没关系和“拖拉说再见”4•不做“小马虎”生活中小马虎C1.做事认认真真负责,有始有终,不拖拉。怎样才能不马虎二我和大自然5•风儿轻轻吹风儿在哪里B2.亲近自然,喜欢在大自然中活动,感受自认的美。A10•了解当地的多发自然灾害的有关知识,知道在紧急情况下的逃生或求助方法。D6•学习用观察、比交、调查等方法进行简单的生活和社会去探究活动和风儿一起玩风儿能帮我们风儿的“脾气”6•花儿草儿真美丽走看化看草去B2.亲近自然,喜欢在大自然中活动,感受自认的美。C8.爱护动植物,节约资源,为保护环境做力所能及的事爱护花和草花草面刖要小心7•可爱的动物我喜欢的动物C8.爱护动植物,节约资源,为保护环境做力所能及的事我和我的动物朋友怎样才是真喜欢别让自己受伤害8•大自然,谢谢您大自然的礼物B2.亲近自然,喜欢在大自然中活动,感受自认的美。C8.爱护动植物,节约资源,为保护环境做力所能及的事三、我爱我的家9•我和我的家我来到我家C2.爱父母长辈,体贴家人,主动分担力所能及的家务劳动。我的家人我身上有家人的影子家人的故事10.家人的爱家人的爱藏在哪里C2.爱父母长辈,体贴家人,主动分担力所能及的家务劳动。相亲相爱一家人让家人感受到我的爱11.让我自己来整理小雨和他的“小伙伴”A3.生活中自己能做的事情自己做。A4.爱护家庭和公共环境卫生。C2.爱父母长辈,体贴家人,主动分担力所能及的家务劳动。找不到“小伙伴”了送“小伙伴回家”养成整理的好习惯12.干点家务活我做过的家务活C2.爱父母长辈,体贴家人,主动分担力所能及的家务劳动。做点家务真不错再来学一招这时怎么办四、我们在一起13.我想和你们一起玩大家一起欢乐多B1.喜欢和同学、老师交往,高兴的学,愉快的玩。想起玩怎么办为什么玩不下去了14.请帮我—下吧大家都会有困难C3.关心他人,友爱同伴,乐于分享与合作。我要求助吗我会求助温暖的“接力赛”15.分享真快乐分享阅读真有趣D7.能与同伴交流、分享、反思探究的过程与结果。C3•关心他人,,友爱同伴,乐于分享与合作。分享的魔力快乐的分享他是“小气鬼”吗16.大家一起来有人帮,不一样C3•关心他人,,友爱同伴,乐于分享与合作。生活中的合作为啥合作不下去B7.学习欣赏自己和别人长处,并以此激励自己不断进步。一起做做看~(说明:表中的ABCD分别代表《品德与生沽课程标准(2011年版)》课程内容中的“健康、安全的生活”“愉快、积极的生沽”“负责任、有爱心的生沽”“动手动脑、有创意的生沽”)2021年1月11日2020--2021学年第二学期一年级道德与法治学科计划一、学生情况分析一年级的小朋友入学已经有一学期,在情感态度、行为习惯方面都很有了很大的提高,希望通过本册教学,努力把他们培养成品德良好,乐于探究、热爱生沽的儿童。二、教材分析《道德与法治》课程的性质是以儿童的生沽为基础,以培养品德良好、乐于探究、热爱生沽的儿童为目标的生沽型综合课程。具有以下基本特征:(1)生沽性;(2)开放性;(3)沽动性。教材力求体现思想性原则、科学性原则、现实性原则、综合性原则和沽动性原则。教材将以主题单元形式展开,并重点突出以下特征:1.从儿童真实生沽出发实现学科内容的整合教材不是从传统德育的规范体系或德育体系展开学习内容,而是着眼于儿童现实生沽的整体性,从学生生沽原型出发,重新融入儿童生沽之中,有机整合为学习主题。2.强化教材的生沽指导职能教材试图“以适应儿童现实生沽为起点,帮助儿童实现高质量的幸福生沽”作为一以贯之的编写线索和基调,围绕“如何发展儿童判断、选择、适应、超越的能力,以争取个人幸福、社会有用性和更广泛的人...

1、当您付费下载文档后,您只拥有了使用权限,并不意味着购买了版权,文档只能用于自身使用,不得用于其他商业用途(如 [转卖]进行直接盈利或[编辑后售卖]进行间接盈利)。
2、本站所有内容均由合作方或网友上传,本站不对文档的完整性、权威性及其观点立场正确性做任何保证或承诺!文档内容仅供研究参考,付费前请自行鉴别。
3、如文档内容存在违规,或者侵犯商业秘密、侵犯著作权等,请点击“违规举报”。

碎片内容

部编版一年级下册道德与法治课标梳理

您可能关注的文档

wxg+ 关注
实名认证
内容提供者

该用户很懒,什么也没介绍

相关文档

确认删除?
VIP
微信客服
  • 扫码咨询
会员Q群
  • 会员专属群点击这里加入QQ群
客服邮箱
回到顶部