电脑桌面
添加小米粒文库到电脑桌面
安装后可以在桌面快捷访问

企业内部培训协议书VIP免费

企业内部培训协议书_第1页
1/5
企业内部培训协议书_第2页
2/5
企业内部培训协议书_第3页
3/5
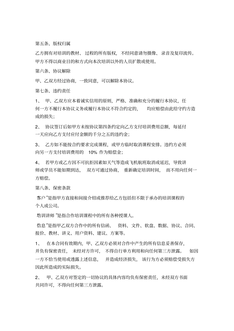
企业内部培训协议书合同编号:甲方:地址:邮编:电话:传真:乙方:地址:电话:传真:(甲方)与(乙方)就乙方受甲方委托,为甲方提供企业年度培训课程事宜,根据国家有关法律、法规,在平等协商的基础上,达成以下协议内容。第一条:双方合作内容双方约定于年月日到年月日,由乙方培训讲师为甲方提供次的顾问式指导和专题内训(平均每次3小时,具体培训内容见顾问式培训计划书)。第二条、甲方的权利、义务1、甲方负责培训学员组织工作;2、甲方协助乙方讲师进行培训需求调研;3、甲方负责提供培训场地及教学设施,并承担所需费用;4、甲方负责承担在培训期间讲师及乙方一位培训助理的差旅费及在培训地的住宿和餐饮安排;5、甲方负责培训的组织协调工作,甲方有权在培训进行期间,根据学员的不良反馈信息,就授课内容等向乙方讲师进行建议,以求达到培训预期效果;6、甲方应在开课前一周将已确认参加培训课程人员名单提供给乙方,以便于乙方做好相关培训准备工作;7、甲方在本协议签订之日起两年内,若需要再次聘请乙方讲师进行授课和咨询服务,需先与乙方联系并签约,不得与乙方讲师直接发生业务关系;8、甲方应按照本协议约定,及时足额向乙方支付培训费用;9、甲方对在接受培训服务中知悉的乙方商业秘密负有保密责任。10、所有由乙方提供的有关培训资料,包括培训教材、培训期间提供的练习、音像资料等,未经乙方的书面许可甲方不得以任意形式或任何方法复制或传播;第三条、乙方的权利、义务1、本合同签定之日乙方应向甲方提供本次培训课程的下述具体事项:课程设置、课时、课程大纲、授课方式、培训教师名单、简历及资格确认文件等供甲方审核确认,并作为本合同附件;2、乙方于培训期间,负责提供培训所需的教具、游戏用具等授课工具;3、乙方有权按照本协议约定向甲方收取培训费用;4、乙方负责向甲方受训学员提供培训的讲义及所需教学资料,甲方承担相应的制作、印刷费用;5、乙方本着认真、负责的态度按协议履行义务,按时提供培训服务;6、乙方承诺在其讲师授课期间,不发布任何有关政治倾向性和有损甲方声誉的言论,并且保证其授课内容符合我国相关法律法规和政策的规定,如涉及侵权,法律责任由乙方承担;7、乙方对在提供培训服务中知悉的甲方的商业秘密负有保密责任。第四条、报酬及支付方式1、双方各自独立承担其自身工作中发生的一切费用,如有特殊工作需双方协作完成,需分担费用则必须双方协商并书面予以确认;2、双方确定本协议所确定的培训时间共计为课时(3小时/课时),培训费用总额为人民币元整。3、付款方式:本合约总金额为人民币元整,本协议签订三日内甲方以汇款或支票的方式支付给乙方培训费用计人民币元整。4、乙方开户银行:5、乙方开户名:乙方帐号:第五条、版权归属乙方拥有对培训的教材、过程的所有版权,不经同意请勿摄像、录音及复印流传。甲方不得以商业目的和方式向本次培训以外的人员扩散或使用。第六条、协议解除甲、乙双方经过协商,一致同意,可以解除本协议。第七条、违约责任1、甲、乙双方应本着诚实信用的原则,严格、准确和充分的履行本协议,任何一方不履行本协议义务或履行本协议不符合约定的,均应赔偿由此给守约方造成的损失;2、协议签订后如甲方未按协议第四条约定向乙方支付培训费用总额,每延付一天应向乙方支付应付金额的千分之五的违约金;3、乙方如不能按合约要求完成课程,或甲方临时取消课程安排。违约方必须向另一方支付培训费用的10%作为赔偿金;4、若甲方或乙方因不可抗拒因素如天气等造成飞机航班取消或延迟,导致讲师或学员不能如期到达,双方可通过协商,重新确定培训时间,而不用向任何一方赔偿。第八条、保密条款“客户”是指甲方直接和间接介绍或推荐给乙方包括但不限于承办的培训课程的个人或公司。“培训讲师”是指合作培训课程中的所有各种授课人。“信息”是指甲乙双方合作中的所有信函、资料、文件、软盘、数据、协议、合同、报价、教材、讲义、用户资料、建议、方案等。1、在本合同有效期内,甲、乙双方必须对合作中产生的所有信息妥善保存,并负有保密责任,未经对方许可,不得自行单方利用和向任何...

1、当您付费下载文档后,您只拥有了使用权限,并不意味着购买了版权,文档只能用于自身使用,不得用于其他商业用途(如 [转卖]进行直接盈利或[编辑后售卖]进行间接盈利)。
2、本站所有内容均由合作方或网友上传,本站不对文档的完整性、权威性及其观点立场正确性做任何保证或承诺!文档内容仅供研究参考,付费前请自行鉴别。
3、如文档内容存在违规,或者侵犯商业秘密、侵犯著作权等,请点击“违规举报”。

碎片内容

企业内部培训协议书

确认删除?
VIP
微信客服
  • 扫码咨询
会员Q群
  • 会员专属群点击这里加入QQ群
客服邮箱
回到顶部