电脑桌面
添加小米粒文库到电脑桌面
安装后可以在桌面快捷访问

钢筋加工规范VIP免费

钢筋加工规范_第1页
1/6
钢筋加工规范_第2页
2/6
钢筋加工规范_第3页
3/6
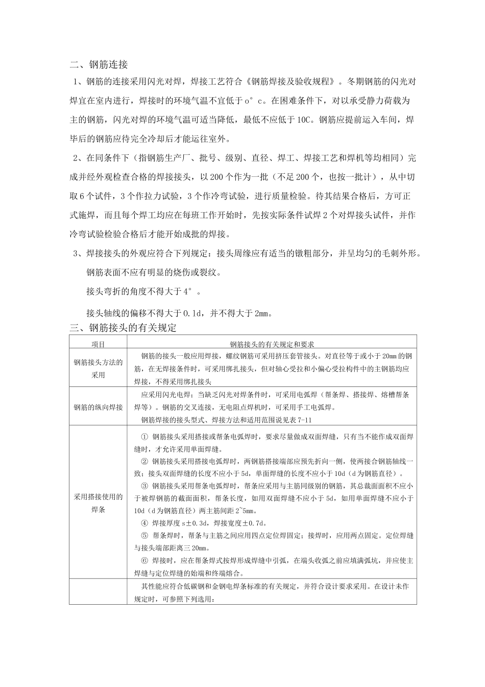
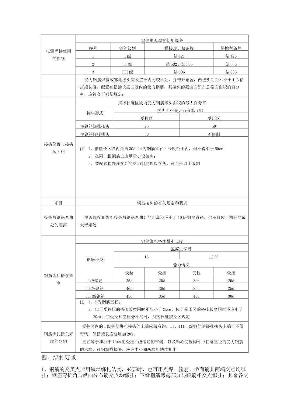
钢筋加工规范一、钢筋加工1、钢筋在加工弯制前必须调直,并应符合下列规定:(1)钢筋表面的油渍、漆污、水泥浆和用锤敲击能剥落的浮皮、铁锈等均应清除干净。(2)钢筋应平直,无局部折曲。钢筋经过钢筋调直机调直后不得有死弯。(3)加工后的钢筋,表面不应有削弱钢筋截面的伤痕。2、钢筋的弯制和末端的弯钩应符合设计要求。当设计无要求时,应符合下列规定:(1)所有受拉热轧光圆钢筋的末端应作成180°的半圆形弯钩,弯钩的弯曲直径dm不得小于2.5d,钩端应留有不小于3d的直线段(图1T)。(2)受拉热轧带肋(月牙肋、等高肋)钢筋的末端应采用直角形弯钩,钩端的直线段长度不应小于3d,直钩的弯曲直径dm不得小于5d(图1-2)。(3)弯起钢筋应弯成平滑的曲线,其曲率半径不宜小于钢筋直径的10倍(光圆钢筋)或12倍(带肋钢筋)(图1-3)。(4)使用光圆钢筋制成的箍筋,其末端应有弯钩(半圆形、直角形或斜弯钩)(图1-4);弯钩的弯曲内直径应大于受力钢筋直径,且不应小于箍筋直径的2.5倍;弯钩平直部分的长度一般为:一般结构不宜小于箍筋直径的5倍,有抗震要求的结构不应小于箍筋直径的10倍。(5)钢筋加工的允许偏差应符合下列规定:不带弯钩的长钢筋下料长度误差为土10mm;带弯钩及弯折钢筋下料长度误差为±1d(d为钢筋的直径);钢筋弯制严格按大样图控制成型质量。钢筋弯钩严格按标准执行,成型钢筋外观无污染,无翘曲不平现象并分类堆放整齐。钢筋弯制过程中,如发现钢材脆断、过硬、回弹或对焊处开裂等现象应及时查出原因正确处理;箍筋的末端向内弯曲,以避免伸入保护层。图1-1半圆形弯图1-图1-3弯起钢图1-4箍筋末端弯二、钢筋连接1、钢筋的连接采用闪光对焊,焊接工艺符合《钢筋焊接及验收规程》。冬期钢筋的闪光对焊宜在室内进行,焊接时的环境气温不宜低于o°c。在困难条件下,对以承受静力荷载为主的钢筋,闪光对焊的环境气温可适当降低,最低不应低于10C。钢筋应提前运入车间,焊毕后的钢筋应待完全冷却后才能运往室外。2、在同条件下(指钢筋生产厂、批号、级别、直径、焊工、焊接工艺和焊机等均相同)完成并经外观检查合格的焊接接头,以200个作为一批(不足200个,也按一批计),从中切取6个试件,3个作拉力试验,3个作冷弯试验,进行质量检验。待其结果合格后,方可正式施焊,而且每个焊工均应在每班工作开始时,先按实际条件试焊2个对焊接头试件,并作冷弯试验检验合格后才能开始成批的焊接。3、焊接接头的外观应符合下列规定:接头周缘应有适当的镦粗部分,并呈均匀的毛刺外形。钢筋表面不应有明显的烧伤或裂纹。接头弯折的角度不得大于4°。接头轴线的偏移不得大于O.ld,并不得大于2mm。三、钢筋接头的有关规定项目钢筋接头的有关规定和要求钢筋接头方法的采用钢筋的接头一般应用焊接,螺纹钢筋可采用挤压套管接头。对直径等于或小于20mm的钢筋,在无焊接条件时,可采用绑扎接头,但对轴心受拉和小偏心受拉构件中的主钢筋均应焊接,不得采用绑扎接头钢筋的纵向焊接应采用闪光电焊;当缺乏闪光对焊条件时,可采用电弧焊(帮条焊、搭接焊、熔槽帮条焊等)。钢筋的交叉连接,无电阻点焊机时,可采用手工电弧焊。钢筋焊接的接头型式、焊接方法和适用范围说见表7-11采用搭接使用的焊条①钢筋接头采用搭接或帮条电弧焊时,要求尽量做成双面焊缝,只有当不能作成双面焊缝时,才允许采用单面焊缝。②钢筋接头采用搭接电弧焊时,两钢筋搭接端部应预先折向一侧,使两接合钢筋轴线一致;接头双面焊缝的长度不应小于5d,单面焊缝的长度不应小于10d(d为钢筋直径)。③钢筋接头采用帮条电弧焊时,帮条应采用与主筋同级别的钢筋,其总裁面面积不应小于被焊钢筋的截面面积,帮条长度,如用双面焊缝不应小于5d,如用单面焊缝不应小于10d(d为钢筋直径)两主筋间距2~5mm。④焊接厚度s±0.3d,焊接宽度±0.7d。⑤帮条焊时,帮条与主筋之间应用四点定位焊固定;接焊时,应用两点固定。定位焊缝与接头端部距离三20mm。⑥焊接时,应在帮条焊式按焊形成焊缝中引弧,在端头收弧之前应填满弧坑,并应使主焊缝与定位焊缝的始端和终端熔合。其性能应符合低碳钢和金钢电焊条标准的有...

1、当您付费下载文档后,您只拥有了使用权限,并不意味着购买了版权,文档只能用于自身使用,不得用于其他商业用途(如 [转卖]进行直接盈利或[编辑后售卖]进行间接盈利)。
2、本站所有内容均由合作方或网友上传,本站不对文档的完整性、权威性及其观点立场正确性做任何保证或承诺!文档内容仅供研究参考,付费前请自行鉴别。
3、如文档内容存在违规,或者侵犯商业秘密、侵犯著作权等,请点击“违规举报”。

碎片内容

钢筋加工规范

确认删除?
VIP
微信客服
  • 扫码咨询
会员Q群
  • 会员专属群点击这里加入QQ群
客服邮箱
回到顶部