电脑桌面
添加小米粒文库到电脑桌面
安装后可以在桌面快捷访问

图形的基本知识教案VIP专享VIP免费

图形的基本知识教案_第1页
1/26
图形的基本知识教案_第2页
2/26
图形的基本知识教案_第3页
3/26
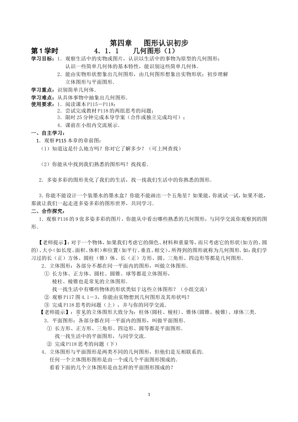
1第四章图形认识初步第1学时4.1.1几何图形(1)学习目标:1.观察生活中的实物或图片,认识以生活中的事物为原型的几何图形;认识一些简单几何体的基本特性,能识别这些简单几何体.2.能由实物形状想象出几何图形,由几何图形想象出实物形状;初步理解立体图形与平面图形.学习重点:识别简单几何体.学习难点:从具体事物中抽象出几何图形.使用要求:1.阅读课本P115-P118;2.尝试完成教材P118的两组思考的问题;3.限时25分钟完成本导学案(合作或独立完成均可);4.课前在小组内交流展示.一、自主学习:1.观察P115本章的章前图:(1)知道这是什么地方吗?你对它了解多少?(可上网查找)(2)你能从中找到我们熟悉的图形吗?找找看.2.多姿多彩的图形美化了我们的生活,找一找我们生活中的你熟悉的图形.3.你能不能设计一个装墨水的墨水盒?你能不能画出一个五角星?如果能,你就试一试,如果不能,那就让我们一起走进多姿多彩的图形世界,共同学习.二、合作探究:1.观察P116的9张多姿多彩的图片,你能从中看出哪些熟悉的几何图形,与同学交流你观察到的图形.【老师提示】:对于一个物体,如果我们考虑它的颜色、材料和重量等,而只考虑它的形状(如方的、圆的)、大小(如长度、面积、体积)和位置(如平行、垂直、相交),所得到的图形就称为几何图形.如:我们学习过的长(正)方体、圆柱(锥)体、长(正)方形、圆、三角形、四边形等都是几何图形.2.立体图形:各部分不都在同一平面内的图形,叫做立体图形.①长方体、正方体、圆柱、圆锥、球等都是立体图形,棱柱、棱锥也是常见的立体图形.找一找生活中有哪些物体的形状类似于这些立体图形?(小组交流)②观察P117图4.1-3,你能由实物想到几何图形及其形状吗?③完成P118思考的问题(上),并与你的同学交流.【老师提示】:常见的立体图形大致分为:柱体(圆柱、棱柱)、锥体(圆锥、棱锥)、球体三类.3.平面图形:各部分都在同一平面内的图形,叫做平面图形.①长方形、正方形、三角形、四边形、圆等都是平面图形.找一找生活中的平面图形,与同学交流.②完成P118思考的问题(下)4.立体图形与平面图形是两类不同的几何图形,但他们是互相联系的.任何一个立体图形图形是由一个或几个平面图形围成的.看看下面的几个立体图形是由怎样的平面图形围成的?25.下面都是生活中的物体:粉笔盒、茶杯、文具盒、砖、铅垂仪、乒乓球、黑板面.你能说出类似于这些物体的几何图形吗?三、知识应用:1.P119练习题.2.用两条线段、两个三角形、两个圆拼成图案.试着画几个,并取一个恰当的名字.四、学习小结:五、作业:P123习题4.1第1、2、3、7、8题.(有条件的同学可准备10个正方体形状的积木,下课时备用)附:①2008年北京奥运会即第二十九届夏季奥林匹克运动会,于2008年8月8日20时开幕,于2008年8月24日闭幕.②本届奥运会口号为“同一个世界,同一个梦想”,主办城市是中国北京.③参赛国家及地区204个,参赛运动员11438人,设302项(28种运动)比赛项目④中国51金,21银,28铜.金牌数第一,奖牌总数第二.第2学时4.1.1几何图形(2)学习目标:1.从不同方向观察一个物体,体会其观察结果的不一样性.32.能画出从不同方向看一些基本几何体或其简单组合得到的平面图形.3.初步建立空间观念.学习重点:识别并会画出从不同方向看简单几何体所得到的平面图形.学习难点:识别并会画出从不同方向看简单组合体所得到的平面图形.使用要求:1.阅读课本P1192.尝试完成教材P120练习第1题;3.限时15分钟完成本导学案(合作或独立完成均可);4.课前在小组内交流展示.一、自主学习:1.观察你身边的一个物体,试着从不同的角度去看它,你看到的形状是一样的吗?2.下面这几个几何体,试着从不同角度去看看,你得到了怎样的几何图形?【老师提示】:我们从不同的方向观察同一个物体时,可能看到不同的图形.为了能完整确切地表达物体的形状和大小,必须从多方面观察物体.在几何中,我们通常选择从正面、从左面、从上面三个方向来观察物体.通过这样的观察,就能把一个立体图形用几个平面图形来描述.3.分别...

1、当您付费下载文档后,您只拥有了使用权限,并不意味着购买了版权,文档只能用于自身使用,不得用于其他商业用途(如 [转卖]进行直接盈利或[编辑后售卖]进行间接盈利)。
2、本站所有内容均由合作方或网友上传,本站不对文档的完整性、权威性及其观点立场正确性做任何保证或承诺!文档内容仅供研究参考,付费前请自行鉴别。
3、如文档内容存在违规,或者侵犯商业秘密、侵犯著作权等,请点击“违规举报”。

碎片内容

图形的基本知识教案

您可能关注的文档

确认删除?
VIP
微信客服
  • 扫码咨询
会员Q群
  • 会员专属群点击这里加入QQ群
客服邮箱
回到顶部