电脑桌面
添加小米粒文库到电脑桌面
安装后可以在桌面快捷访问

湖北随州市中考化学试题VIP免费

湖北随州市中考化学试题_第1页
1/4
湖北随州市中考化学试题_第2页
2/4
湖北随州市中考化学试题_第3页
3/4
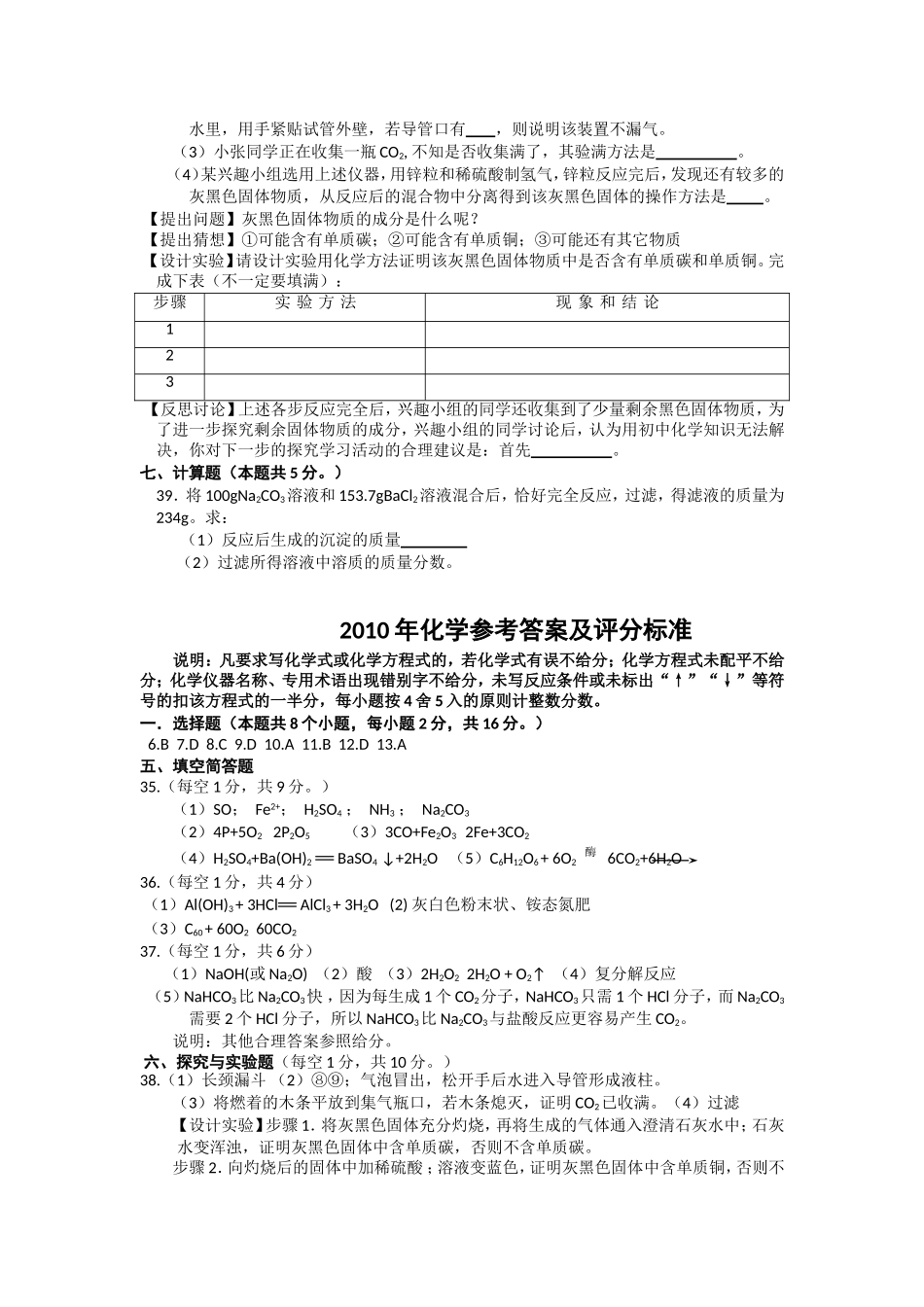
FeZn0反应时间/s氢气质量/g0加入水的质量/g溶液pH70盐酸的质量/g气体质量/g0蒸发水的质量/g溶质质量分数%100mL9.0mL进气浓硫酸镊子pH试纸A.干燥氧气B.测定溶液pHC.量取9.0mL液体D.向试管中滴加液体随州市2010年中考化学试题可供参考使用相对原子质量:C:12H:1O:16Na:23Ba:137Cl:35.5Fe:56Zn:65一.选择题(本题共8个小题,每小题2分,共16分。)6.下列变化过程中只发生物理变化的是A.用燃烧法区别羊毛和合成纤维B.气球充气过多爆炸C.以大米、高粱、小麦等粮食为原料酿酒D.铜制品在潮湿的空气中变成铜绿7.下列各组物质中,带点的同种元素的化合价相同的是A.Cl2、NaClB.NH4Cl、HNO3C.MnO2、K2MnO4D.P2O5、Ca3(PO4)28.下列有关分子、原子和离子的说法正确的是A.分子是保持物质性质的一种粒子B.物体有热胀冷缩现象,主要是因为物体中的粒子大小随温度的改变而改变C.分子、原子、离子都可以直接构成物质D.在化学反应中,任何离子都不能再分9.下列实验操作正确的是10.某合作学习小组讨论辨析以下说法:①纯净水和矿泉水都是纯净物;②用活性炭可将硬水进行软化;③太阳能、风能和天然气都是可再生能源;④霉变的大米(含有黄曲霉毒素)只要洗干净就可放心食用;⑤合金比组成合金的纯金属强度和硬度更高、抗腐蚀性能更好;⑥回收利用废旧金属不仅可以节约资源,而且可以减少对环境的污染。其中正确的是A.⑤⑥B.③⑤⑥C.②④⑤D.①②③④11.下列图①~④分别与相应的操作过程相对应,其中正确的是①②③④A.①在恒温的条件下,将足量的氯化钠饱和溶液蒸发适量的水分B.②向露置在空气中部分变质的氢氧化钠溶液中加入稀盐酸C.③向氢氧化钠溶液中不断加水稀释D.④相同质量的且过量的锌粉和铁粉,分别与质量和质量分数相同的稀盐酸反应12.在一定条件下,在一个密闭容器内发生某反应,测得反应过程中各物质的质量如下表所示,下列说法错误的是物质abcd反应前质量(g)1010102反应后质量(g)待测2212A.该反应是化合反应,d可能是催化剂B.a、b两种物质中元素种类一定与c物质中元素种类相同C.b物质可能是单质D.反应后a物质的质量为3g①②③④⑤⑥⑦⑧⑨双孔13.下列除去杂质的方法错误的是五、填空简答题(本题包括3小题,共19分。)35.(9分)从C、H、O、N、S、P、Na、Fe、Ba等9种元素中选择恰当的元素,用离子符号、化学式或化学方程式按下列要求填空:(1)硫酸钠中的阴离子;氯化亚铁中的阳离子;能使木材、纸张变黑的酸;溶于水后显碱性的气体;用于造纸、洗涤剂的盐。(2)一种暗红色的固体燃烧生成大量的白烟。(3)高炉炼铁(以赤铁矿为例)过程中还原成铁的主要反应原理。(4)有沉淀生成的中和反应。(5)在人体组织里,葡萄糖在酶的作用下发生缓慢氧化。36.(4分)通过一年的化学学习,同学们对身边的常见物质有所认识,并能用所学的知识解释一些问题。请按要求回答下列问题:(1)服用含Al(OH)3的药物来治疗胃酸过多,其反应方程式为。(2)鉴别常用铵态氮肥、磷肥、钾肥三种化肥,首先看外观,的是磷肥,然后将另两种化肥各取少许,分别和少量的熟石灰粉末混合、研磨,能嗅到气味的是。(3)碳单质包括金刚石、石墨和C60等,它们的化学性质相似,如它们都有可燃性,试写出C60在空气中完全燃烧的化学方程式。37.(6分)下列变化中所涉及到的物质都是初中化学常见的物质,已知A、B常温下为液态,C、G为单质,医疗上用F来配制生理盐水。试回答下列问题:①A在一定条件下反应生成B和C;②D与E反应生成F和B;③C与G在不同条件下反应生成H或I;④J和K分别与D反应都生成B、F和I,J中的组成元素比K多一种。(1)写出E的化学式。(2)D所属物质类别(填“酸、碱、盐或氧化物”);(3)写出A在一定条件下生成B和C的化学反应方程式;(4)④中的变化涉及到的基本反应类型有。(5)将等质量的J和K分别加入到足量的D溶液(质量分数都相同)中,比较反应产生I快慢,并说明理由;。六、探究与实验题(每空1分,共10分)38.以下是实验室常用部分仪器:(1)指出图中仪器的名称:④;(2)小李同学选择仪器制取并收集氧气,已知他使用了仪器①③⑤⑥,那么他还需要使用上图仪器中的(...

1、当您付费下载文档后,您只拥有了使用权限,并不意味着购买了版权,文档只能用于自身使用,不得用于其他商业用途(如 [转卖]进行直接盈利或[编辑后售卖]进行间接盈利)。
2、本站所有内容均由合作方或网友上传,本站不对文档的完整性、权威性及其观点立场正确性做任何保证或承诺!文档内容仅供研究参考,付费前请自行鉴别。
3、如文档内容存在违规,或者侵犯商业秘密、侵犯著作权等,请点击“违规举报”。

碎片内容

湖北随州市中考化学试题

您可能关注的文档

确认删除?
VIP
微信客服
  • 扫码咨询
会员Q群
  • 会员专属群点击这里加入QQ群
客服邮箱
回到顶部