电脑桌面
添加小米粒文库到电脑桌面
安装后可以在桌面快捷访问

高中化学 第三章 水溶液中的离子平衡 第二节 水的电离和溶液的酸碱性(第3课时)酸碱中和滴定学案 新人教版选修4-新人教版高二选修4化学学案VIP免费

高中化学 第三章 水溶液中的离子平衡 第二节 水的电离和溶液的酸碱性(第3课时)酸碱中和滴定学案 新人教版选修4-新人教版高二选修4化学学案_第1页
1/18
高中化学 第三章 水溶液中的离子平衡 第二节 水的电离和溶液的酸碱性(第3课时)酸碱中和滴定学案 新人教版选修4-新人教版高二选修4化学学案_第2页
2/18
高中化学 第三章 水溶液中的离子平衡 第二节 水的电离和溶液的酸碱性(第3课时)酸碱中和滴定学案 新人教版选修4-新人教版高二选修4化学学案_第3页
3/18
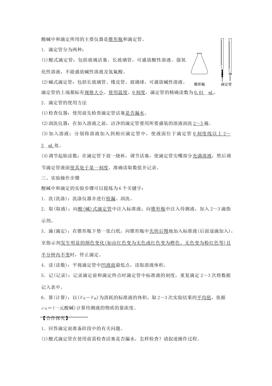
第3课时酸碱中和滴定[目标导航]1.了解酸碱中和滴定的原理,熟记酸碱中和滴定的主要仪器名称和应用。2.掌握酸碱中和滴定的实验操作、计算方法和误差分析。3.学会滴定原理的迁移应用。【练一练】1.书写下列反应的离子方程式(1)盐酸和NaOH溶液:H++OH-===H2O。(2)H2SO4溶液和Ba(OH)2溶液:2H++SO+Ba2++2OH-===2H2O+BaSO4↓。(3)盐酸和Cu(OH)2:2H++Cu(OH)2===2H2O+Cu2+。2.常温下,判断下列酸碱混合后溶液的pH(1)pH=3的盐酸与pH=11的NaOH溶液等体积混合后,溶液的pH等于7。(2)pH=3的盐酸与pH=11的氨水溶液等体积混合后,溶液的pH大于7。(3)pH=3的醋酸溶液与pH=11的NaOH溶液等体积混合后,溶液的pH小于7。3.判断正误,正确的划“√”,错误的划“×”(1)任何酸碱反应的离子方程式都可写为H++OH-===H2O(×)(2)容量瓶、分液漏斗在使用前都需查漏(√)(3)量筒读数时,俯视偏大,仰视偏小(√)一、酸碱中和滴定1.中和滴定的原理酸碱中和反应的实质可用离子方程式H++OH-===H2O来表示,在中和反应中,H+、OH-之间的物质的量关系是n(H+)=n(OH-);若用参加反应的c(H+)、c(OH-)来表示,其关系式为c(H+)·V酸=c(OH-)·V碱,由此可计算c(H+),其表达式是c(H+)=;也可计算c(OH-),其表达式是c(OH-)=。由c(H+)、c(OH-)可分别求出相应酸、碱的浓度。2.用0.1032mol·L-1的盐酸中和25.00mL未知浓度的NaOH溶液,中和完成后用去盐酸27.84mL,请你根据上述关系式计算NaOH溶液的物质的量浓度0.114__9__mol·L-1。3.请你根据以上原理分析,归纳总结中和滴定的概念是利用中和反应,用已知浓度的酸(或碱)来测定未知浓度的碱(或酸)的实验方法。其中已知浓度的酸(或碱)溶液常称为标准液,未知浓度的碱(或酸)溶液常称为待测液。二、主要仪器及使用酸碱中和滴定所用的主要仪器是锥形瓶和滴定管。1.滴定管分为两种:(1)酸式滴定管:包括玻璃活塞、长玻璃管,可盛放酸性溶液、强氧化性溶液,不能盛放碱性溶液及氢氟酸。(2)碱式滴定管:包括长玻璃管、橡皮管、玻璃球,可盛放碱性溶液。滴定管的上端都标有规格大小、使用温度、0刻度,滴定管的精确读数为0.01__mL。2.滴定管的使用方法(1)检查仪器:使用前先检查滴定管活塞是否漏水。(2)润洗仪器:在加入溶液之前,洁净的滴定管要用所要盛装的溶液润洗2~3遍。(3)加入溶液:分别将溶液加入到相应滴定管中,使液面位于滴定管0刻度线以上2~3__mL处。(4)调节起始读数:在滴定管下放一烧杯,调节活塞,使滴定管尖嘴部分充满溶液,然后调节滴定管液面使其处于某一刻度。准确读取数值并记录。三、实验操作步骤酸碱中和滴定的实验步骤可以提炼为6个关键字:1.洗(洗涤):洗涤仪器并进行检漏、润洗。2.取(取液):向酸(碱)式滴定管中注入标准液;向锥形瓶中注入待测液,加入2~3滴指示剂。3.滴(滴定):在锥形瓶下垫一张白纸,向锥形瓶中先快后慢地加入标准液(后面逐滴加入),至指示剂发生明显的颜色变化(如由红色变为无色或红色变为橙色、无色变为粉红色等)且半分钟内不变时,停止滴定。4.读(读数):平视滴定管中凹液面最低点,读取溶液体积。5.记(记录):记录滴定前和滴定终点时滴定管中标准液的刻度,重复滴定2~3次将数据记入表中。6.算(计算):以(V终-V始)为消耗的标准液的体积,取2~3次实验结果的平均值,依据c待=(一元酸碱)计算待测液的物质的量浓度。【合作探究】1.回答滴定前准备阶段中的有关问题。(1)酸式滴定管在使用前需检查活塞是否漏水,怎样检查?请叙述操作过程。答案将旋塞关闭,滴定管里注满水,把它固定在滴定管夹上,放置10分钟,观察滴定管口及旋塞两端是否有水渗出,然后将旋塞旋转180°,继续观察,旋塞不渗水才可使用。(2)在加入酸、碱反应液之前,洁净的酸式滴定管和碱式滴定管还要分别用所盛装的酸、碱溶液润洗2~3遍,请叙述操作方法。答案从滴定管上口加入3~5mL所要盛装的酸或碱溶液,倾斜着转动滴定管,使液体润湿滴定管内壁,然后一手控制活塞(酸式滴定管轻轻转动活塞;碱式滴定管轻轻挤压玻璃球),将液体从滴定管下部放入预置的烧杯中。(3)滴定管怎样注液?答案分别将酸、碱反应...

1、当您付费下载文档后,您只拥有了使用权限,并不意味着购买了版权,文档只能用于自身使用,不得用于其他商业用途(如 [转卖]进行直接盈利或[编辑后售卖]进行间接盈利)。
2、本站所有内容均由合作方或网友上传,本站不对文档的完整性、权威性及其观点立场正确性做任何保证或承诺!文档内容仅供研究参考,付费前请自行鉴别。
3、如文档内容存在违规,或者侵犯商业秘密、侵犯著作权等,请点击“违规举报”。

碎片内容

高中化学 第三章 水溶液中的离子平衡 第二节 水的电离和溶液的酸碱性(第3课时)酸碱中和滴定学案 新人教版选修4-新人教版高二选修4化学学案

您可能关注的文档

;绿洲书城+ 关注
实名认证
内容提供者

从事历史教学,热爱教育,高度负责。

确认删除?
VIP
微信客服
  • 扫码咨询
会员Q群
  • 会员专属群点击这里加入QQ群
客服邮箱
回到顶部