电脑桌面
添加小米粒文库到电脑桌面
安装后可以在桌面快捷访问

高中化学 第一章 化学反应与能量 第一节 化学反应与能量的变化(第2课时)中和反应的反应热及其测定学案 新人教版选修4-新人教版高二选修4化学学案VIP免费

高中化学 第一章 化学反应与能量 第一节 化学反应与能量的变化(第2课时)中和反应的反应热及其测定学案 新人教版选修4-新人教版高二选修4化学学案_第1页
1/10
高中化学 第一章 化学反应与能量 第一节 化学反应与能量的变化(第2课时)中和反应的反应热及其测定学案 新人教版选修4-新人教版高二选修4化学学案_第2页
2/10
高中化学 第一章 化学反应与能量 第一节 化学反应与能量的变化(第2课时)中和反应的反应热及其测定学案 新人教版选修4-新人教版高二选修4化学学案_第3页
3/10
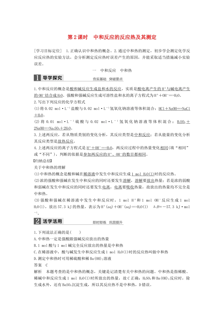
第2课时中和反应的反应热及其测定[学习目标定位]1.正确认识中和热的概念。2.通过中和热的测定,初步学会测定化学反应反应热的实验方法,会分析测定反应热时误差产生的原因,并能采取适当措施减小实验误差。一中和反应中和热1.中和反应的概念是酸和碱反应生成盐和水的反应,实质是酸电离产生的H+与碱电离产生的OH-结合成H2O。强酸和强碱反应生成可溶性盐和水的离子方程式为H++OH-===H2O。2.写出下列反应的化学方程式(1)将0.02mol·L-1盐酸与0.02mol·L-1氢氧化钠溶液等体积混合:HCl+NaOH===NaCl+H2O。(2)将0.01mol·L-1硫酸与0.02mol·L-1氢氧化钠溶液等体积混合:H2SO4+2NaOH===Na2SO4+2H2O。3.上述两反应,若从物质类别的变化分析,其反应类型是中和反应;若从能量的变化分析其反应类型是放热反应。4.上述两反应的离子方程式是H++OH-===H2O,两反应过程中的热量变化相同(填“相同”或“不同”),判断的依据是参加两反应的H+、OH-的数目都相同。归纳总结关于中和热的理解(1)中和热的概念是酸和碱在稀溶液中发生中和反应生成1molH2O(l)时的反应热。(2)浓的强酸和强碱在发生中和反应的同时还要发生溶解,溶解要放出热量;若是浓的弱酸和弱碱在发生中和反应的同时还要发生电离,电离要吸收热量,故放出的热量均不完全是中和热。(3)强酸和强碱在稀溶液中发生中和反应时,1molH+和1molOH-反应生成1molH2O(l),放出57.3kJ的热量,表示为H+(aq)+OH-(aq)===H2O(l)ΔH=-57.3kJ·mol-1。1.下列说法正确的是()A.中和热一定是强酸跟强碱反应放出的热量B.1mol酸与1mol碱完全反应放出的热量是中和热C.在稀溶液中,酸与碱发生中和反应生成1molH2O(l)时的反应热叫做中和热D.测定中和热时可用稀硫酸和稀Ba(OH)2溶液答案C解析本题考查的是中和热的概念,关键是记清楚有关中和热的问题。中和热是指稀酸、稀碱中和反应生成1molH2O(l)时所放出的热量,故C正确;H2SO4和Ba(OH)2反应时,除生成水外,还有BaSO4沉淀生成,所以其反应热不是中和热,D错误。2.已知强酸与强碱的稀溶液发生中和反应的热化学方程式为H+(aq)+OH-(aq)===H2O(l)ΔH=-57.3kJ·mol-1,又知电解质的电离是吸热过程。向1L0.5mol·L-1的NaOH溶液中加入下列物质:①稀醋酸;②浓硫酸;③稀硝酸,恰好完全反应。则其焓变ΔH1、ΔH2、ΔH3的关系是()A.ΔH1>ΔH2>ΔH3B.ΔH1<ΔH3<ΔH2C.ΔH1=ΔH3>ΔH2D.ΔH1>ΔH3>ΔH2答案D解析因为稀醋酸是弱酸,难电离,电离时吸热,浓硫酸溶于水时放热,故中和反应时放出的热量Q(浓硫酸)>Q(稀硝酸)>Q(稀醋酸),又因放热反应中ΔH为负值,即ΔH=-Q,故ΔH2<ΔH3<ΔH1,因而选D。二中和热的测定1.中和反应反应热可以用实验的方法测得:先将反应器置于绝热容器中,然后在反应器内将酸、碱稀溶液混合,发生中和反应,放出的热传入水(稀溶液)中,测量出水(稀溶液)的温度变化,根据水的质量、比热容等即可求出反应放出的热量。2.实验装置(1)将下列实验装置中各仪器(或物品)的名称填在横线上。(2)实验过程中,还需要的其他仪器有50mL量筒(2个)。3.实验测量数据(1)初始温度(t1)用一量筒量取50mL0.50mol·L-1盐酸,倒入小烧杯中并测量其温度;用另一量筒量取50mL0.55mol·L-1NaOH溶液并测量其温度,取两温度平均值为t1。(2)终止温度(t2)把套有盖板的温度计和环形玻璃搅拌棒放入小烧杯的盐酸中,并把量筒中的NaOH溶液一次倒入小烧杯中,盖好盖板。用环形玻璃搅拌棒轻轻搅动溶液,并准确读取混合溶液的最高温度,记录为终止温度t2。(3)重复实验操作三次,记录每次的实验数据,取其平均值作为计算依据。4.实验数据处理盐酸、氢氧化钠溶液为稀溶液,其密度近似地认为都是1g·cm-3,反应后溶液的比热容c=4.18J·g-1·℃-1。该实验中盐酸和NaOH溶液反应放出的热量是0.418(t2-t1)kJ,中和热为16.72(t2-t1)kJ·mol-1[或ΔH=-kJ·mol-1]。5.中和热测定实验中应注意的事项(1)防止热量散失的方法:a.两个烧杯口要相平;b.在两个烧杯之间填充碎泡沫塑料或碎纸片;c.用玻璃棒搅拌,而不能用金属棒(丝)搅拌;d.实验时动作要迅速。(2)加过量碱液使酸完全反应,碱过量对中和热测...

1、当您付费下载文档后,您只拥有了使用权限,并不意味着购买了版权,文档只能用于自身使用,不得用于其他商业用途(如 [转卖]进行直接盈利或[编辑后售卖]进行间接盈利)。
2、本站所有内容均由合作方或网友上传,本站不对文档的完整性、权威性及其观点立场正确性做任何保证或承诺!文档内容仅供研究参考,付费前请自行鉴别。
3、如文档内容存在违规,或者侵犯商业秘密、侵犯著作权等,请点击“违规举报”。

碎片内容

高中化学 第一章 化学反应与能量 第一节 化学反应与能量的变化(第2课时)中和反应的反应热及其测定学案 新人教版选修4-新人教版高二选修4化学学案

确认删除?
VIP
微信客服
  • 扫码咨询
会员Q群
  • 会员专属群点击这里加入QQ群
客服邮箱
回到顶部