电脑桌面
添加小米粒文库到电脑桌面
安装后可以在桌面快捷访问

高考化学一轮复习 酸碱中和滴定导学案(1)(含解析)-人教版高三全册化学学案VIP免费

高考化学一轮复习 酸碱中和滴定导学案(1)(含解析)-人教版高三全册化学学案_第1页
1/5
高考化学一轮复习 酸碱中和滴定导学案(1)(含解析)-人教版高三全册化学学案_第2页
2/5
高考化学一轮复习 酸碱中和滴定导学案(1)(含解析)-人教版高三全册化学学案_第3页
3/5
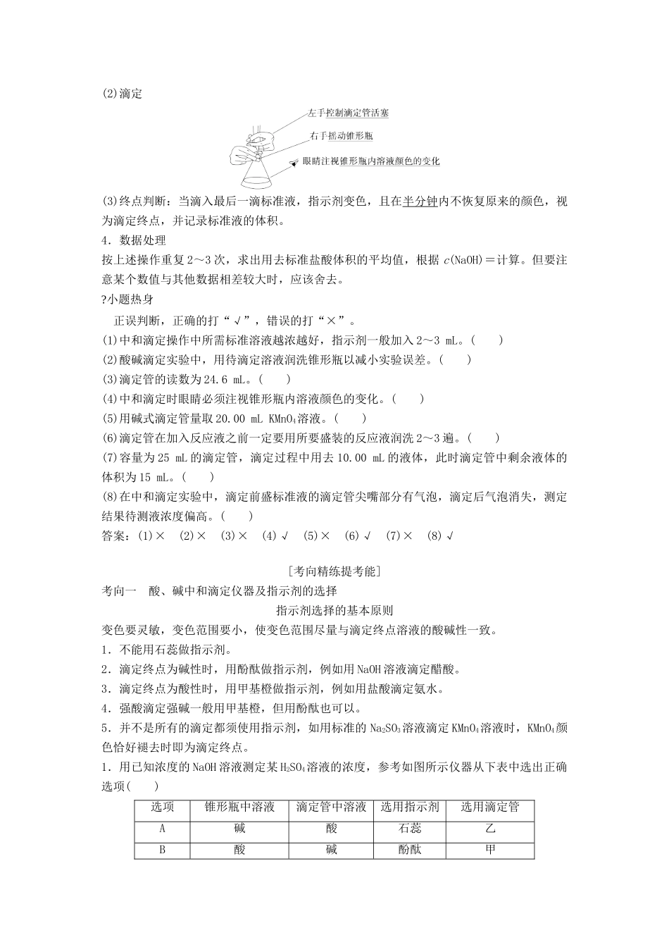
酸碱中和滴定李仕才考点一酸碱中和滴定[核心知识大通关]1.实验原理(1)原理:用已知浓度的酸(或碱)滴定未知浓度的碱(或酸),根据中和反应的等量关系来测定酸(或碱)的浓度。(2)实验关键①准确测定标准溶液的体积。②准确判断滴定终点。(3)常用酸碱指示剂及变色范围指示剂变色范围的pH石蕊<5.0红色5.0~8.0紫色>8.0蓝色甲基橙<3.1红色3.1~4.4橙色>4.4黄色酚酞<8.2无色8.2~10.0浅红色>10.0红色2.实验用品(1)仪器:酸式滴定管、碱式滴定管、滴定管夹、铁架台、烧杯和锥形瓶。(2)试剂:标准液、待测液、指示剂、蒸馏水。(3)滴定管。①构造:“0”刻度线在上方,尖嘴部分无刻度。②精确度:读数可估计到0.01mL。③洗涤:先用蒸馏水洗涤,再用待装液润洗。④排泡:酸、碱式滴定管中的液体在滴定前均要排出尖嘴中的气泡。⑤使用注意事项。试剂性质滴定管原因酸性、氧化性酸式滴定管氧化性物质易腐蚀橡胶管碱性碱式滴定管碱性物质易腐蚀玻璃,致使玻璃活塞无法打开3.实验操作(以标准盐酸滴定待测NaOH溶液为例)(1)滴定前的准备①滴定管:查漏→蒸馏水洗涤→用待装液润洗→装液→排泡→调液面→记录。②锥形瓶:蒸馏水洗涤→装液→加指示剂。(2)滴定(3)终点判断:当滴入最后一滴标准液,指示剂变色,且在半分钟内不恢复原来的颜色,视为滴定终点,并记录标准液的体积。4.数据处理按上述操作重复2~3次,求出用去标准盐酸体积的平均值,根据c(NaOH)=计算。但要注意某个数值与其他数据相差较大时,应该舍去。?小题热身正误判断,正确的打“√”,错误的打“×”。(1)中和滴定操作中所需标准溶液越浓越好,指示剂一般加入2~3mL。()(2)酸碱滴定实验中,用待滴定溶液润洗锥形瓶以减小实验误差。()(3)滴定管的读数为24.6mL。()(4)中和滴定时眼睛必须注视锥形瓶内溶液颜色的变化。()(5)用碱式滴定管量取20.00mLKMnO4溶液。()(6)滴定管在加入反应液之前一定要用所要盛装的反应液润洗2~3遍。()(7)容量为25mL的滴定管,滴定过程中用去10.00mL的液体,此时滴定管中剩余液体的体积为15mL。()(8)在中和滴定实验中,滴定前盛标准液的滴定管尖嘴部分有气泡,滴定后气泡消失,测定结果待测液浓度偏高。()答案:(1)×(2)×(3)×(4)√(5)×(6)√(7)×(8)√[考向精练提考能]考向一酸、碱中和滴定仪器及指示剂的选择指示剂选择的基本原则变色要灵敏,变色范围要小,使变色范围尽量与滴定终点溶液的酸碱性一致。1.不能用石蕊做指示剂。2.滴定终点为碱性时,用酚酞做指示剂,例如用NaOH溶液滴定醋酸。3.滴定终点为酸性时,用甲基橙做指示剂,例如用盐酸滴定氨水。4.强酸滴定强碱一般用甲基橙,但用酚酞也可以。5.并不是所有的滴定都须使用指示剂,如用标准的Na2SO3溶液滴定KMnO4溶液时,KMnO4颜色恰好褪去时即为滴定终点。1.用已知浓度的NaOH溶液测定某H2SO4溶液的浓度,参考如图所示仪器从下表中选出正确选项()选项锥形瓶中溶液滴定管中溶液选用指示剂选用滴定管A碱酸石蕊乙B酸碱酚酞甲C碱酸甲基橙乙D酸碱酚酞乙解析:A项中选用的指示剂和滴定管均错误;B项中选用滴定管错误;C项中选用滴定管错误。答案:D2.实验室现有3种酸碱指示剂,其pH变色范围如下:甲基橙:3.1~4.4石蕊:5.0~8.0酚酞:8.2~10.0用0.1000mol·L-1NaOH溶液滴定未知浓度的CH3COOH溶液,反应恰好完全时,下列叙述正确的是()A.溶液呈中性,可选用甲基橙或酚酞做指示剂B.溶液呈中性,只能选用石蕊做指示剂C.溶液呈碱性,可选用甲基橙或酚酞做指示剂D.溶液呈碱性,只能选用酚酞做指示剂解析:NaOH溶液和CH3COOH溶液恰好反应生成CH3COONa时,CH3COO-水解显碱性,而酚酞的变色范围为8.2~10.0,比较接近。答案:D考向二误差分析依据原理c(待测)·V(待测)=nc(标准)·V(标准),得c(待测)=,因为c(标准)与V(待测)已确定,所以只要分析出不正确操作引起V(标准)的变化,即分析出结果。(注:增加个n倍)3.以标准酸溶液滴定未知浓度的碱(酚酞做指示剂)为例,填写下表:步骤操作V(标准)c(待测)洗涤酸式滴定管未用标准溶液润洗变大偏高碱式滴定管未用待测溶液润洗变小偏低锥形瓶用待测溶液润洗变大偏高锥形瓶洗净后还留有蒸馏水不变无影...

1、当您付费下载文档后,您只拥有了使用权限,并不意味着购买了版权,文档只能用于自身使用,不得用于其他商业用途(如 [转卖]进行直接盈利或[编辑后售卖]进行间接盈利)。
2、本站所有内容均由合作方或网友上传,本站不对文档的完整性、权威性及其观点立场正确性做任何保证或承诺!文档内容仅供研究参考,付费前请自行鉴别。
3、如文档内容存在违规,或者侵犯商业秘密、侵犯著作权等,请点击“违规举报”。

碎片内容

高考化学一轮复习 酸碱中和滴定导学案(1)(含解析)-人教版高三全册化学学案

您可能关注的文档

;绿洲书城+ 关注
实名认证
内容提供者

从事历史教学,热爱教育,高度负责。

相关文档

确认删除?
VIP
微信客服
  • 扫码咨询
会员Q群
  • 会员专属群点击这里加入QQ群
客服邮箱
回到顶部