电脑桌面
添加小米粒文库到电脑桌面
安装后可以在桌面快捷访问

2012版高考生物-3-2-1精品系列专题09-分离规律和自由组合规律(学生版)VIP免费

2012版高考生物-3-2-1精品系列专题09-分离规律和自由组合规律(学生版)_第1页
1/50
2012版高考生物-3-2-1精品系列专题09-分离规律和自由组合规律(学生版)_第2页
2/50
2012版高考生物-3-2-1精品系列专题09-分离规律和自由组合规律(学生版)_第3页
3/50
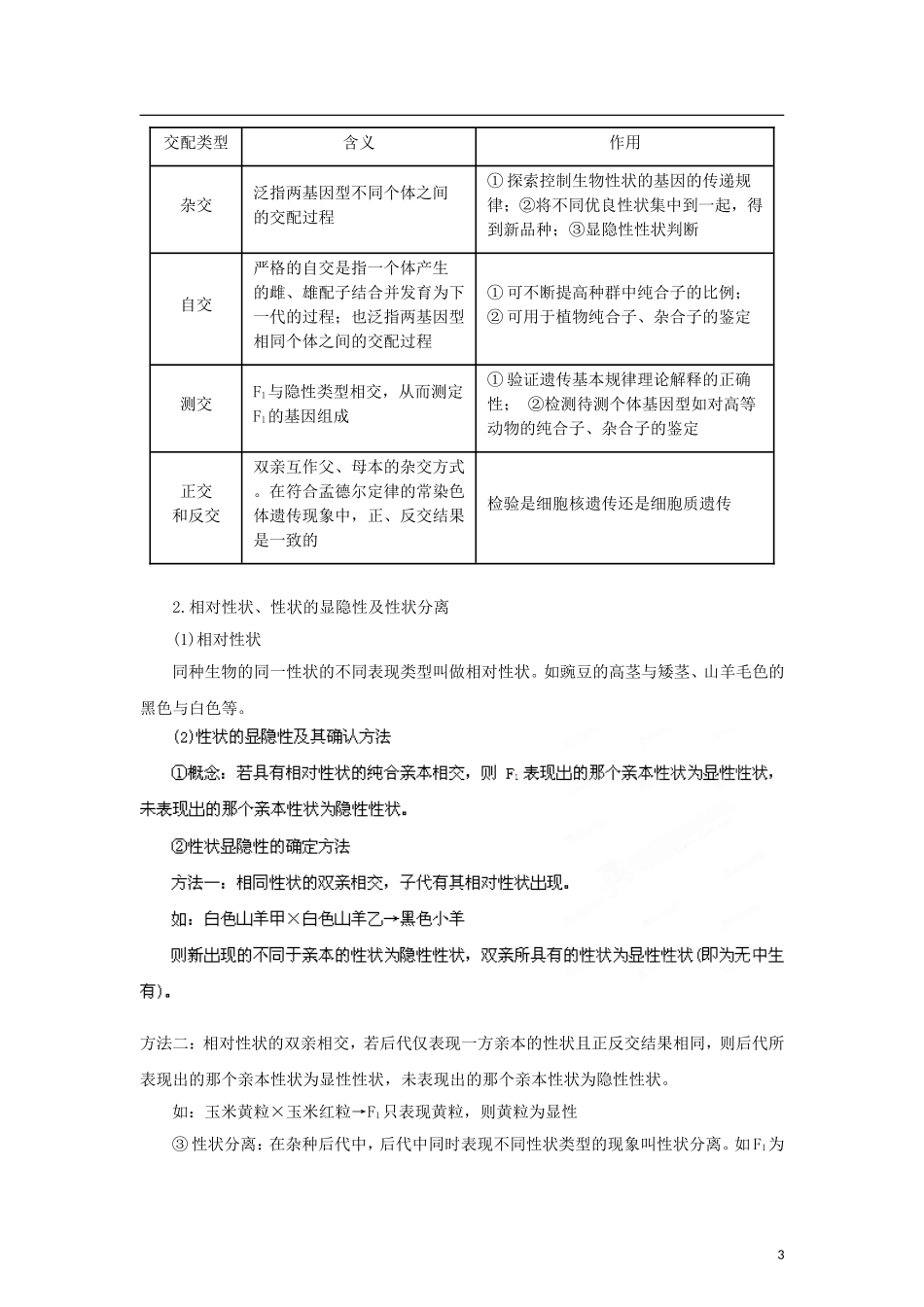
2012版高考生物3-2-1精品系列专题【专题知识框架】【考纲解读】考点考纲要求考察角度孟德尔遗传实验的科学方法Ⅱ孟德尔科学实验的原理、方法、步骤以及有关基本概念基因的分离规律Ⅱ分离定律的假说演绎、遗传图解、子代基因型、表现型的分离比的有关计算、对基因分离定律的解释基因自由组合定律Ⅱ自由组合定律的成立条件、以分离定律为基础的有关分离比、基因型、表现型以及配子种类的计算、遗传图解书写、自由组合定律在实践中的应用及对规律的解释以及有关的遗传设计【三年高考命题分析与命题趋势】三年高考命题分析:从近三年高考生物试题看,本专题的知识点主要包括孟德尔杂交实验的有关概念、杂交实验的程序步骤等;“基因的分离定律与自由组合定律”内容比较多,除掌握对基因分离现象的解释、基因分离和自由组合定律的实质、基因分离和自由组合定律在实践上的应用等内容,还要会运用基因分离和自由组合定律解释一些遗传现象,通过对本专题遗传信息的训练,1掌握应用分离定律和自由组合定律的关系,解答遗传问题的技能。命题趋势:结合实例考查分离定律及自由组合定律的理解、应用始终是本专题高考命题的热点,这种题型一般以选择题的方式出现,试题难度系数在0.52左右,得分较难,预计2013年高考这种命题趋势还会存在。给材料信息题和实验设计探究题也是2013的考查热点,难度系数在0.5左右。【核心考点要点归纳】考点一、几个遗传学基本概念的辨析1.几种交配类型的区分22.相对性状、性状的显隐性及性状分离(1)相对性状同种生物的同一性状的不同表现类型叫做相对性状。如豌豆的高茎与矮茎、山羊毛色的黑色与白色等。方法二:相对性状的双亲相交,若后代仅表现一方亲本的性状且正反交结果相同,则后代所表现出的那个亲本性状为显性性状,未表现出的那个亲本性状为隐性性状。如:玉米黄粒×玉米红粒→F1只表现黄粒,则黄粒为显性③性状分离:在杂种后代中,后代中同时表现不同性状类型的现象叫性状分离。如F1为交配类型含义作用杂交泛指两基因型不同个体之间的交配过程①探索控制生物性状的基因的传递规律;②将不同优良性状集中到一起,得到新品种;③显隐性性状判断自交严格的自交是指一个体产生的雌、雄配子结合并发育为下一代的过程;也泛指两基因型相同个体之间的交配过程①可不断提高种群中纯合子的比例;②可用于植物纯合子、杂合子的鉴定测交F1与隐性类型相交,从而测定F1的基因组成①验证遗传基本规律理论解释的正确性;②检测待测个体基因型如对高等动物的纯合子、杂合子的鉴定正交和反交双亲互作父、母本的杂交方式。在符合孟德尔定律的常染色体遗传现象中,正、反交结果是一致的检验是细胞核遗传还是细胞质遗传3黄色性状,其自交后代中若出现黄色与绿色两种性状,即为性状分离。3.基因型与表现型的关系(1)基因型是性状表现的内因,表现型是基因型与环境因素共同作用的结果。(2)表现型是基因型的表现形式,表现型相同,基因型不一定相同,如DD和Dd均表现为高茎。(3)在相同的环境条件下,基因型相同,表现型一定相同;在不同环境中,即使基因型相同,表现型也未必相同。4.纯合子与杂合子的区别(1)纯合子自交后代都是纯合子,但纯合子杂交,后代会出现杂合子。(2)杂合子自交,后代会出现性状分离,且后代中会出现一定比例的纯合子。感悟拓展1.自交、测交的应用:验证某一株植物(雌雄同株)是纯合子还是杂合子。植物得纯系最简便的方法是自交;验证某一动物是纯合子还是杂合子用测交。鉴别自花传粉的植物基因型时尽管测交、自交均达到目的,但由于测交时需人工去雄及人工传粉,故为简便起见,常采用自交的方法予以鉴定。2.遗传学有关概念之间的关系3.应注意的几个问题4⑤纯合子自交后代还是纯合子,能够稳定遗传;杂合子自交后代出现性状分离,不能稳定遗传,其后代中既有纯合子,也有杂合子。⑥基因型、表现型、环境三者的关系可以概括为:基因型+环境=表现型。考点二、对基因分离定律的理解及几种情形分析1.等位基因的独立性:等位基因虽然共存于一个细胞内,但分别位于一对同源染色体上,既不融合,也不混杂,各自保持独立。2.等位基因的分离性:由于等位基...

1、当您付费下载文档后,您只拥有了使用权限,并不意味着购买了版权,文档只能用于自身使用,不得用于其他商业用途(如 [转卖]进行直接盈利或[编辑后售卖]进行间接盈利)。
2、本站所有内容均由合作方或网友上传,本站不对文档的完整性、权威性及其观点立场正确性做任何保证或承诺!文档内容仅供研究参考,付费前请自行鉴别。
3、如文档内容存在违规,或者侵犯商业秘密、侵犯著作权等,请点击“违规举报”。

碎片内容

2012版高考生物-3-2-1精品系列专题09-分离规律和自由组合规律(学生版)

您可能关注的文档

确认删除?
VIP
微信客服
  • 扫码咨询
会员Q群
  • 会员专属群点击这里加入QQ群
客服邮箱
回到顶部