电脑桌面
添加小米粒文库到电脑桌面
安装后可以在桌面快捷访问

太极拳教学设计2VIP免费

太极拳教学设计2_第1页
1/3
太极拳教学设计2_第2页
2/3
太极拳教学设计2_第3页
3/3
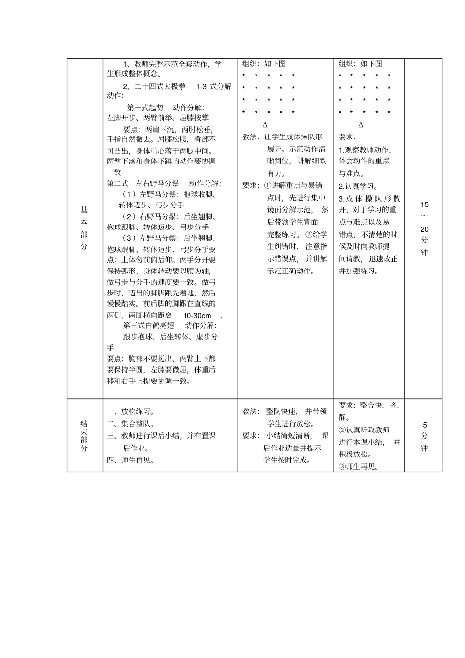
二十四式简化太极拳任课老师:彭超教学设计一、指导思想本课以“健康第一”为指导思想,以《课标》为依据。贯彻以“学生为主体”的教学理念,启发学生思维,提高学生自主学习能力,培养良好的创新意识和合作精神,弘扬民族传统文化,促进学生身心全面发展。二、教材分析本课内容选自体育与健康一书第十章武术运动实践部分中的太极拳。这项内容既有着上肢手型的练习,又有下肢步行的练习,而且要求全身各部位协调,符合高二学生身心特点,也符合全面发展的教学原则。三、学情分析本课教学对象是高二学生高中学生身心发展已趋于成熟,已经具备了独立思考、判断、概括等能力,在身体锻炼中也具有较高的几倍运动能力。24式太极拳是太极拳中的基础拳,整个套路动作少而且简单易学,学生们通过14个课时就能学完这套拳,不仅激发了他们学习武术的兴趣,也让他们知道了通过自己的努力尝试到成功的喜悦。本节课将学习24式太极拳前几节动作。四、教学目标认知目标:通过学习二十四式太极拳,使学生掌握太极拳的动作形式及运动风格。技能目标:85%以上的同学能够初步掌握起势、左右野马分鬃、白鹤亮翅的动作技术;提高学生柔韧、协调等素质水平。情感目标:培养学生对中国传统武术的兴趣,提高学生的武德修养;加强学生的爱国主义教育和民族自豪感;培养学生的团结协作、互相帮助、乐于合作精神。五、本课的重、难点重点:左右野马分鬃难点:立身中正、放松肌肉、上下肢协调配合六、教法的利用1、讲解法:语言精炼、讲解适度。①通过揭题,阐明教学目标,让学出产生学习兴趣。②精讲,辅助学生掌握动作要领,启示学生踊跃思维,学练结合。2、示范法:树立概念,动作准确精美,利于模仿。通过示范,培养学生察看思维的能力,使之明白要领,学会练习方法2、练习法:①通过尝试练习和模仿学习,教会学、练方法,懂得动作要领。②学、练结合,开展互学、互帮、互纠、互评,首创一个协调、同等、高效的学、练平台,掌握动作技术环节,从而发生运动愿望,开辟进取,达到目标。课时计划教学内容二十四式太极拳1-3式课型新授场地器材田径场教学目标认知目标通过学习二十四式太极拳,使学生掌握太极拳的动作形式及运动风格。技能目标85%以上的同学能够初步掌握起势、左右野马分鬃、白鹤亮翅的动作技术提高学生柔韧、协调等素质水平。情感目标培养学生对中国传统武术的兴趣,提高学生的武德修养;加强学生的爱国主义教育和民族自豪感;培养学生的团结协作、互相帮助、乐于合作精神。教材分析重点左右野马分鬃、白鹤亮翅难点立身中正、放松肌肉、上下肢协调配合课的结构课的内容组织教法与要求练习时间教师活动学生活动开始部分1、体育委员整队、清查并报告人数2、师生问好3、宣布本课内容、任务及要求4、检查着装、安排见习生组织:如下图****************************Δ教法:集合整队。要求:教师口令清晰有力,精神饱满;学生背风背光。组织:如下图****************************Δ要求:1、集合做到快、静、齐2、精力集中、精神饱满3、见习生随堂听课2分钟准备部分1.绕场地慢跑2.徒手操:4×8拍①手腕、踝关节②弓步压腿③体前曲④体转运动⑤扩胸运动组织:如下图********************Δ教法:1、教师讲解、示范2、口令指挥学生练习要求:1、动作正确、协调2、节奏感强组织:如下图********************Δ要求:做徒手操时需听从教师口令动作幅度大且协调整齐5分钟课的结构课的内容组织教法与要求练习时间教师活动学生活动基本部分1、教师完整示范全套动作,学生形成整体概念。2、二十四式太极拳1-3式分解动作:第一式起势动作分解:左脚开步、两臂前举、屈膝按掌要点:两肩下沉,两肘松垂,手指自然微去。屈膝松腰,臀部不可凸出,身体重心落于两腿中间。两臂下落和身体下蹲的动作要协调一致第二式左右野马分鬃动作分解:(1)左野马分鬃:抱球收脚、转体迈步、弓步分手(2)右野马分鬃:后坐翘脚、抱球跟脚、转体迈步、弓步分手(3)左野马分鬃:后坐翘脚、抱球跟脚、转体迈步、弓步分手要点:上体勿前俯后仰。两手分开要保持弧形,身体转动要以腰为轴,做弓步与分手的速度要一致。做弓步时,迈出...

1、当您付费下载文档后,您只拥有了使用权限,并不意味着购买了版权,文档只能用于自身使用,不得用于其他商业用途(如 [转卖]进行直接盈利或[编辑后售卖]进行间接盈利)。
2、本站所有内容均由合作方或网友上传,本站不对文档的完整性、权威性及其观点立场正确性做任何保证或承诺!文档内容仅供研究参考,付费前请自行鉴别。
3、如文档内容存在违规,或者侵犯商业秘密、侵犯著作权等,请点击“违规举报”。

碎片内容

太极拳教学设计2

确认删除?
VIP
微信客服
  • 扫码咨询
会员Q群
  • 会员专属群点击这里加入QQ群
客服邮箱
回到顶部