电脑桌面
添加小米粒文库到电脑桌面
安装后可以在桌面快捷访问

实木板式家具生产工艺VIP免费

实木板式家具生产工艺_第1页
1/48
实木板式家具生产工艺_第2页
2/48
实木板式家具生产工艺_第3页
3/48
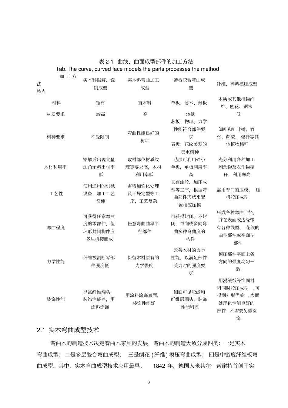
11.实木的机械加工木材用于家具制造,已有悠久历史。它材质轻、强度高,有较强的弹性和韧性,易于加工和表面涂饰。特别是木材美丽的自然纹理,柔和温暖的视觉和触觉是其它人工合成的材料所无法比拟的。木材的结构决定着木材的性质,木材的性质在很大程度上决定着木材的适用条件。木材的结构也是木材性质和木材利用的物质基础。所以,从木材利用的要求来说,了解和掌握木材的结构,对选择适当的木材,提高木材使用价值,减少浪费,具有重要意义。1.1实木的基本加工方法(1)锯切利用锯子,把木材剖分或截断成两部分,并将两部分中间的木材转变为锯屑的过程,称为锯切。有时也用锯子在制品上开槽。锯切是木材切削加工中应用历史悠久、应用广泛的加工方式。(2)铣削铣削加工是应用很广的一种木材切削加工方法。铣削是以刀刃为母线绕定轴回转,由刀刃对被切削工件进行切削加工,形成切削加工表面。铣削加工的特点是切削厚度随刀刃切入工件的位置不同而变化。按预定的表面,借助刀具切开工件上木材之间的联系,从而获得要求的尺寸、形状和粗糙度的制品,这种工艺过程称为木材切削。从木材切削这个定义中可以看出:要完成一个木材切削过程,必须具备三个要素,即刀具、工件、运动。在木材切削的多数情况下,工件被切掉一层相对变形较大的称之为切屑的组织,以获取制品。在各种铣削形式中,直齿圆柱铣削是最基本、最简单,也是最广的一类铣削形式。同时也是加工实木家具异型工件的主要加工方式。(3)刨削类似与铣削的加工方法。使木材的各个面平整,对于加工实木的异型工件用处不是太多。但确是木材原料加工中,相当重要的一个环节。(4)钻削家具零部件为结合需要有时要加工各种类型的槽、孔。这些孔槽是家具加工工艺中一2个很重要的加工工序,其加工的质量直接影响到结合强度和质量。钻削是利用旋转的钻头沿钻头轴线方向进给对工件进行切削的过程。加工不同直径的类型的孔、槽,要使用不同种类的钻头。另外,钻、削对于加工实木家具异型工件有一定的作用。(5)磨削磨削是木材切削及家具加工中广泛采用的工序之一。磨削可用来消除前道工序在木制品表面留下的波纹、毛刺、沟痕等缺陷,使零件表面获得必要的粗糙度和平整度,为后续的装饰工序建立良好的基面。磨削加工不同于铣削、刨削加工。后者往往因逆纹理切削而产生难于消除的破坏性不平度,加之大功率、高精度宽带砂光机的发展,为大幅面人造板、胶合板成材和拼板的定厚尺寸标准和表面精加工提供了理想设备。1.2家具机械加工中的工具我国有一句成语:“工欲善其事,必先利其器。”其意思是说:工匠要想把活儿干得出色,必须先要把工具调理得精良。我们衡量家具木工工人的手艺高低,实质上是指其对工具性能了解的程度和善于正确使用它的水平。如果工匠不熟悉或者不能够正确使用工具,那么他的生产不仅无法达到高产优质,而且连合格的家具产品也做不出来。手工小型工具:斧、锯、刨、凿、钻、螺丝刀、钳、锉、锤和钉冲、夹具、量具和划线工具等。机械加工工具:带锯机、电子开料锯、圆锯机、平刨床、压刨床、双面刨床、铣床、钻床、车床、压机、封边机、旋切机、刨切机、电动锯、电动刨、电磨机、电钻等等。2.实木的弯曲加工长期以来,世界上广泛使用木材作为制造家具的主体材料。木材虽然有着种种优点,但也存在着一定的局限性。其中很重要的一点,就是木材的弯曲性能较差,弯曲变形稍大就会撕裂。所以,我们常见的木家具部件,大多是直的,即使必须使用弯曲部件时,也只好从大块的木材中锯割出来。例如,中国传统家具中圈椅上的扶手与靠背相连的大圈、法国路易式家具中的弯腿等,都是使用大块木材锯割拼接而成。这种锯割拼工艺在一定程度上满足了弯曲木家具的设计要求,但存在选材要求高、材料浪费多、工艺难度大、质量不易控制等诸多缺点。因此,研究弯曲木成型技术具有重要意义。家具从造型和功能出发,常做成曲线和曲面形式。曲线和曲面型部件可以采用实木直接锯成弯形毛料再铣削成型,也可采用木料弯曲加工,薄板胶合弯曲和纤维、碎料模压成型方式制成,以上几种加工方式各有优缺点。见表2-1。3表2-1曲线、曲面成型部件的加工方...

1、当您付费下载文档后,您只拥有了使用权限,并不意味着购买了版权,文档只能用于自身使用,不得用于其他商业用途(如 [转卖]进行直接盈利或[编辑后售卖]进行间接盈利)。
2、本站所有内容均由合作方或网友上传,本站不对文档的完整性、权威性及其观点立场正确性做任何保证或承诺!文档内容仅供研究参考,付费前请自行鉴别。
3、如文档内容存在违规,或者侵犯商业秘密、侵犯著作权等,请点击“违规举报”。

碎片内容

实木板式家具生产工艺

确认删除?
VIP
微信客服
  • 扫码咨询
会员Q群
  • 会员专属群点击这里加入QQ群
客服邮箱
回到顶部